正在阅读:
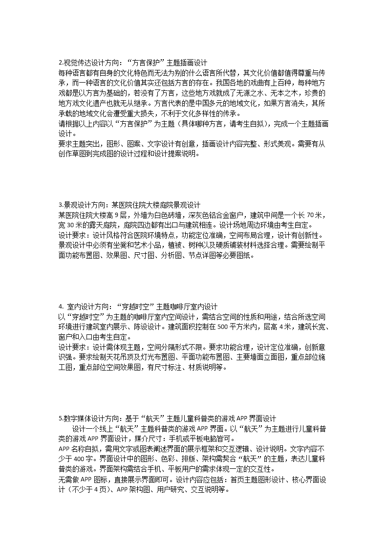
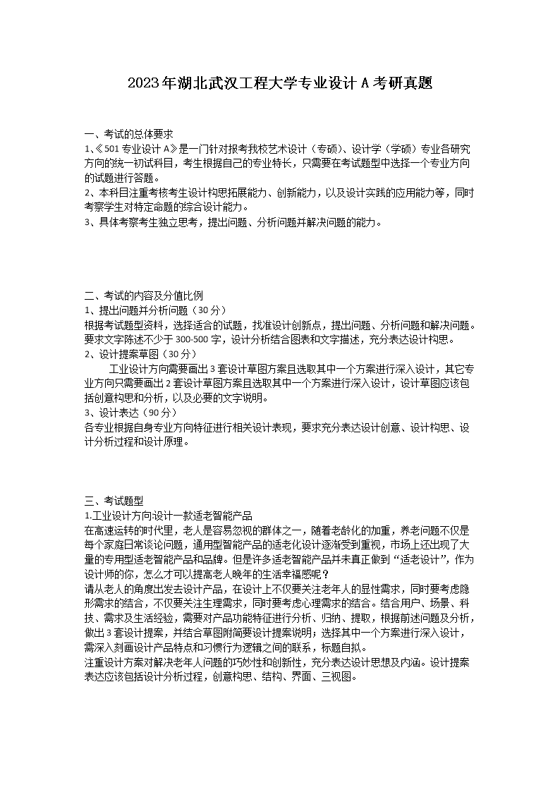
2023年湖北武汉工程大学专业设计A考研真题(Word版)10-14
[聆听自然的声音作文600字]聆听自然初二作文600字02-28
传递善意初二作文600字08-04
五分钟岗位精彩竞聘演讲稿精选09-28
2022年黑龙江普通高校高职(专科)提前批录取结束院校名单(一)08-17
基层治理现代化建设调研报告07-08
2018上半年辽宁房地产经纪人成绩查询入口【已公布】06-20
法律知识演讲活动主持词08-23
我的拿手好戏作文600字06-25
我的心爱之物作文600字06-18