正在阅读:
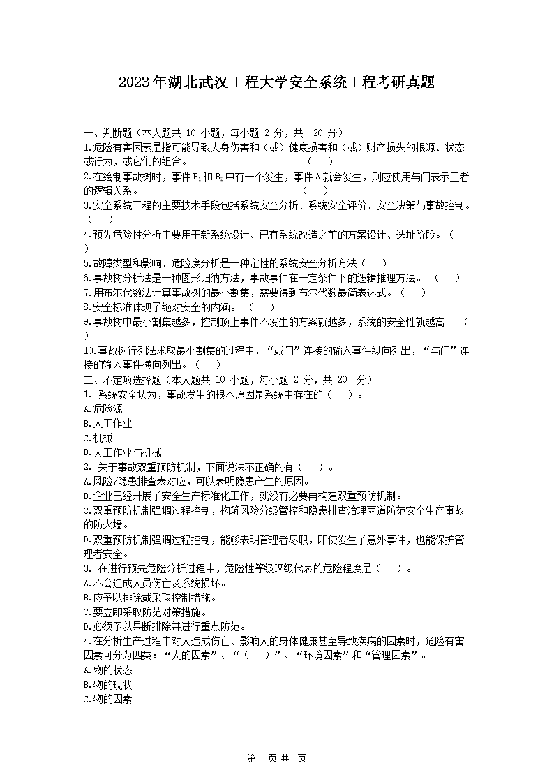
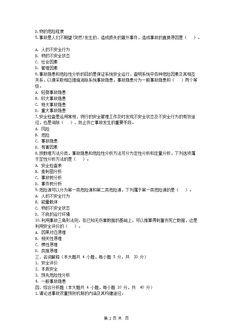
2023年湖北武汉工程大学安全系统工程考研真题(Word版)10-18
沈从文《边城》读后感300字_沈从文《边城》读后感四篇06-24
儿童趣味绕口令:《跛子和驼子》07-18
2016年12月四川省农业厅直属事业单位招聘31人公告05-15
河北地质大学华信学院2021高考录取通知书查询入口08-04
宾馆前台个人工作总结三篇04-12
四年级过年日记400字6篇06-25
经典文字版的童话故事【三篇】07-05
2016江苏无锡珍岛数字生态服务平台技术有限公司招聘信息02-22
开发0-1岁宝宝的音乐潜能11-19