【#咨询师考试# 导语】©文档大全网从辽宁人事考试网获悉,2022年辽宁咨询工程师报考工作现已启动,报名时间:2月28日-3月7日,考试时间:4月9日-10日,更多事宜请参考阅读《考务通知》,官方公告原文如下:
各市人力资源和社会保障局职称管理、人事考试部门,中、省直各有关单位:
根据中国工程咨询协会、人力资源社会保障部人事考试中心《关于做好2022年度咨询工程师(投资)职业资格考试考务工作的通知》(中咨协资信〔2022〕9号)精神,为做好我省2022年度咨询工程师(投资)职业资格考试的考务工作,现将有关事项通知如下:
一、报名方式
本考试实行报名证明事项告知制。报名证明事项告知制是指在资格考试报名时,考试组织机构将符合报考条件所需的证明义务、证明内容以及不实的法律责任一次性告知报考人员,报考人员已经符合告知的相关要求并愿意承担不实的法律责任,考试组织机构不再索要有关证明并依据办理报名相关事项。
有关专业技术人员职业资格考试报名证明事项告知制政策规定、事项清单、办事指南、资格考试报名证明事项告知书等,可通过中国人事考试网(www.cpta.com.cn)“资格考试报名证明事项告知制”专栏和报名系统相关说明查询了解。
各市要按照《专业技术人员职业资格考试报名证明事项告知制工作规程》(人考中心函〔2021〕1号)要求,认真做好一次性告知、报考资格核查、日常监管、不实处理等工作。
二、报考条件及要求
根据人力资源社会保障部、国家发展和改革委员会《关于印发
(一)在工程咨询机构从事工程咨询(投资)业务的专业技术人员,凡遵守国家法律、法规,恪守职业道德,并具备下列条件之一的,可申请参加咨询工程师(投资)职业资格考试(级别为考全科):
1.取得工学学科门类专业,或者经济学类、管理科学与工程类专业大学专科学历,累计从事工程咨询业务满8年;
2.取得工学学科门类专业,或者经济学类、管理科学与工程类专业大学本科学历或者学位,累计从事工程咨询业务满6年;
3.取得含工学学科门类专业,或者经济学类、管理科学与工程类专业在内的双学士学位,或者工学学科门类专业研究生班毕业,累计从事工程咨询业务满4年;
4.取得工学学科门类专业,或者经济学类、管理科学与工程类专业硕士学位,累计从事工程咨询业务满3年;
5.取得工学学科门类专业,或者经济学类、管理科学与工程类专业博士学位,累计从事工程咨询业务满2年;
6.取得经济学、管理学学科门类其他专业,或者其他学科门类各专业的上述学历或者学位人员,累计从事工程咨询业务年限相应增加2年。
(二)凡符合上述报名条件,并具备下列一项条件者,可免试《宏观经济政策与发展规划》、《工程项目组织与管理》科目,只参加《项目决策分析与评价》和《现代咨询方法与实务》2个科目的考试(级别为免二科):
1.获得全国优秀工程咨询成果奖项目或者全国优秀工程勘察设计奖项目的主要完成人。
2.通过全国统一考试取得工程技术类职业资格证书,并从事工程咨询业务满8年。
(三)《暂行规定》中所称“工程咨询业务”,是指国家发展改革委印发的《工程咨询行业管理办法》(国家发展改革委2017年第9号令)中规定的工程咨询服务范围,包括:
1.规划咨询:含总体规划、专项规划、区域规划及行业规划的编制;
2.项目咨询:含项目投资机会研究、投融资策划,项目建议书(预可行性研究)、项目可行性研究报告、项目申请报告、资金申请报告的编制,政府和社会资本合作(PPP)项目咨询等;
3.评估咨询:各级政府及有关部门委托的对规划、项目建议书、可行性研究报告、项目申请报告、资金申请报告、PPP项目实施方案、初步设计的评估,规划和项目中期评价、后评价,项目概预决算审查,及其他履行投资管理职能所需的专业技术服务;
4.全过程工程咨询:采用多种服务方式组合,为项目决策、实施和运营持续提供局部或整体解决方案以及管理服务。
根据国家发展改革委和住房城乡建设部《关于推进全过程工程咨询服务发展的指导意见》(发改投资规〔2019〕515号),投资咨询、招标代理、勘察、设计、监理、造价、项目管理等,均属于工程咨询业务。
(四)《暂行规定》第二章第十条中所称的“专业”是指教育部印发的《普通高等学校本科专业目录》(2020年版)中所设置的有关学科门类专业,具体如下:“工学学科门类”专业是指“工学”学科门类下的所有专业;“经济学类”专业是指“经济学”学科门类下“经济学类”中的经济学专业和经济统计学专业;“管理科学与工程类”专业是指“管理学”学科门类下“管理科学与工程类”中的管理科学专业、信息管理与信息系统专业、工程管理专业、房地产开发与管理专业以及工程造价专业。
所学专业不属于上述学科门类专业范围的报考人员,其累计从事工程咨询业务的年限均相应增加2年。
(五)《暂行规定》中所称“学历、学位”,是指国家承认的国民教育系列学历、学位,包括参加普通高等教育、成人高等教育、电大开放教育、网络远程教育、高等教育自学考试所取得的学历、学位。本人应完成学业并获得相关学历、学位证书(肄业证书、结业证书除外)。
(六)《暂行规定》中所称“从业年限”,是指报考人员自参加工作之日起累计从事工程咨询业务时间的总和,计算截止日期为考试当年度的12月31日。
(七)《实施办法》第六条(一)中所称获奖项目的“主要完成人”,是指中国工程咨询协会组织评选的全国优秀工程咨询成果一、二、三等奖和优秀奖,以及住房城乡建设部组织评选的全国优秀勘察设计金、银奖所附获奖证书或获奖名单中所列人员。
上述人员可免试部分科目,只参加《项目决策分析与评价》和《现代咨询方法与实务》2个科目的考试。
(八)《实施办法》第六条(二)中所称“工程技术类职业资格证书”,是指列入国家职业资格目录的工程技术类专业技术人员职业资格证书。具体包括:监理工程师、一级注册建筑师、环境影响评价工程师、注册核安全工程师、注册设备监理师、一级建造师、注册土木工程师、注册电气工程师、注册公用设备工程师、注册化工工程师、注册环保工程师、一级注册结构工程师、注册城乡规划师、一级造价工程师。
取得上述职业资格证书并从事工程咨询业务工作满8年的人员,可免试部分科目,只参加《项目决策分析与评价》和《现代咨询方法与实务》2个科目的考试。
(九)港澳台居民符合报名条件的可报名参加咨询工程师(投资)职业资格考试。港澳台居民持内地高等学校毕业证书的,可以直接填报相关信息;持香港、澳门、台湾地区或者国外高等学校学历、学位报考者,其学历、学位须经教育部留学服务中心认证。
教育部留学服务中心港澳台地区学历学位认证系统:http://renzheng-gat.cscse.edu.cn
教育部留学服务中心国外学历学位认证系统:http://renzheng.cscse.edu.cn
三、考试安排
(一)考试设置
咨询工程师(投资)职业资格考试设“宏观经济政策与发展规划”(客观题)、“工程项目组织与管理”(客观题)、“项目决策分析与评价”(客观题)和“现代咨询方法与实务”(主观题)4个考试科目。参加4个科目考试(级别为考全科)的人员须在连续4个考试年度内通过应试科目,参加2个科目考试(级别为免2科)的人员须在连续2个考试年度内通过应试科目,方可取得资格证书。
(二)考试时间
4月9日上午09:00—11:30宏观经济政策与发展规划
下午14:00—16:30工程项目组织与管理
4月10日上午09:00—11:30项目决策分析与评价
下午14:00—17:00现代咨询方法与实务
(三)答题要求
1.应试人员应试时携带的文具限于黑色墨水笔、2B铅笔、橡皮和无声无文本编程功能的计算器。答题所用草稿纸由考点统一发放,考后收回。
2.《宏观经济政策与发展规划》、《工程项目组织与管理》、《项目决策分析与评价》3个科目为客观题,用2B铅笔在答题卡上作答。《现代咨询方法与实务》(主观题),在专用答题卡上作答,应试人员应注意:答题前必须仔细阅读应试人员注意事项(试卷封二)和作答须知(专用答题卡首页),答题时使用规定的作答工具在专用答题卡划定的区域内作答。
(四)考场设置
2022年度咨询工程师(投资)职业资格考试由省人事考试中心统一在省直(沈阳市)设考场并组织考试。
四、报名相关事宜
参加我省2022年度咨询工程师(投资)职业资格考试的报考人员使用全国专业技术人员资格考试服务平台(网址:http://www.cpta.com.cn,下同)进行网上报名。
(一)报名流程
报名流程包括查看公告、注册、填报信息、报名确认、签署电子书、资格核查(在线核查、现场核查或协助核查)、网上缴费、打印准考证等。
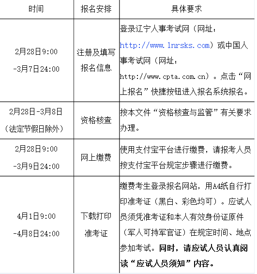
(二)报名安排
(三)注册
考试报名前,报考人员须提前通过网上报名系统完成个人信息注册。即日起,考生可登录中国人事考试网(www.cpta.com.cn)“网上报名”栏目进行个人信息注册。注册信息将长久保留,用户名、登录密码、关联手机号等重要信息要妥善保管。未注册的人员,无法进行考试报名。
1.网上报名系统通过政务信息共享接口等方式对考生身份信息、学历学位信息进行在线核查。
身份信息在线核查的证件类型为中华人民共和国居民身份证(或社会保障卡)。学历学位信息在线核查是对2002年至今大专以上(含大专)的学历信息、2008年9月至今的学位信息进行在线核查。增加本人学历、学位信息时,请确保证书编号(17或18位)、专业名称(含括号内文字及标点符号)、毕业时间等与学信网信息完全一致。在线核查“未通过”的,请先自行与学信网信息进行比对,如有不符可重新增加一条正确的学历或学位信息并等待再次核查。
2.考生可于信息提交24小时后登录报名系统查看核查结果,完成相关数据核查后方可继续报名。建议考生预留充足时间,提前完成用户注册。
3.核查结果提示“未通过”或“需要人工核查”的不会影响后续报名,须在报名开始后按规定进行人工核查。
4.己注册的考生无需重新注册,报考前应提前登录报名系统,补充完善相关信息。
(四)填报信息
拟选择在辽宁省参加考试的报考人员(不含大连市考生),完成注册环节后可在规定时限内进行考试报名。
1.上传照片。新注册报考人员登录网上报名系统时,必须按要求上传近期正面免冠证件照(如注册时未上传,则再次登录报名系统时提示上传)。请考生务必使用全国专业技术人员资格考试报名服务平台提供的工具(点击下载)对照片进行处理,源照片要求必须为单色背景(白色背景),正面免冠近期1寸或2寸证件照,JPG或JPEG,字节大于30KB,宽高像素大于295*413,照片清晰,禁止缩放后使用。若照片审核未通过,报考人员须按审核意见修改后重新上传照片。报名照片将用于准考证、考场座次表、证书、证书查询认证系统,请考生上传照片时慎重选用,照片一经上传确认,不得更换。报考人员应对照片质量负责,如因照片质量影响考试、成绩或证书的,由报考人员本人负责。
2.填写报名信息。报考人员登录到报名系统后,选择拟报考的考试项目和报考省份(辽宁省),认真阅读《报考须知》等相关内容,如实填报相关信息。报名地市及核查点按属地化管理原则填报(驻沈的中、省直单位报考人员报考地市应选择“辽宁省省直”,核查点应选择“辽宁省人事考试中心”。其他单位报考人员按工作地所在市选择相应的报名地市及相应的核查点)。
(五)选择办理方式
在资格考试报名中存在虚假行为的人员,以及按照《专业技术人员资格考试违纪违规行为处理规定》(人社部令第31号),存在严重违纪违规行为或特别严重违纪违规行为、被记入资格考试诚信档案库且在记录期内的人员不适用告知制。其他报考人员在完成相关信息填报后,可自主选择是否采用告知制方式办理。
1.选择采用告知制方式报名参加考试的人员,由本人在网上报名系统填报信息,采用电子方式签署告知书(电子文本),一经提交即具有法律效力,不允许代为。报考人员的内容主要包括:已知晓告知事项;已符合报考条件;填报的信息真实、客观;愿意承担不实的法律责任并接受处理。
报考人员作出后,可在未缴费且报名截止前撤回。报考人员撤回的,本年度该项考试中不再适用告知制。
下列报考人员采用网上提交电子版证明材料的方式辅助各市人事考试部门进行线上资格核查。人社部人事考试中心统一设定提交证明材料类型和范围,已经通过在线方式自动完成核查的证明事项无需重复提交电子版证明材料。
(1)2002年及以前大专以上(含大专)学历,2008年9月以前取得的学位的报考人员;
(2)按对应专业级别报考条件要求,须提交其他证明材料的报考人员(如资格证书、职称证书等)。
2.未选择告知制方式或者不适用告知制办理报考事项的人员,由本人在网上报名系统填报信息后,按本通知相关规定携带相关证明材料到现场进行资格核查。
(六)报名信息确认
报考人员需要对报考的级别、专业、科目、上传的证明材料等信息进行核对并确认。选择采用告知制方式报名的报考人员要签署《报考书》(不允许代为),并对内容负责。
(七)资格核查与监管
各市人事考试部门依法依规对报考人员进行核查。在考前、考中、考后全程运用在线核查、现场核查、协助核查等方式对报考人员内容开展核查。
对核查难度较大的证明事项,各市人事考试部门可根据本地实际对相关人员情况通过门户网站、微信公众号等渠道进行公示,接受社会监督。
驻沈中、省直单位报考人员核查与监管工作由省人事考试中心负责;其他各市报考人员资格核查与监管工作由所在市人事考试部门负责。全省人事考试资格核查部门咨询电话见附件。
1.在线核查。选择采用告知制方式报名的报考人员在提交报考信息后,网上报名系统将对学历学位、所学专业、工作年限等内容与报考特定条件相符合情况进行在线核查。
2.免予核查。对已作出,身份、学历学位、所学专业等信息已经通过在线方式自动完成核查,且在资格考试诚信档案库无记录的报考人员签署书后,可自动通过资格核查。
对于免予核查的人员,各市人事考试部门将采用随机抽查、重点监管、智慧监管等方式实施日常监管。
(1)随机抽查。各市人事考试部门应按不低于文件规定比例进行随机抽查,重点核查报考人员的践诺情况,特别是所学专业、专业年限、工作单位等信息,并对随机抽查结果做好记录及存档。
(2)重点监管。各市人事考试部门将对报考免试级别且无法在线核查免试相关证明材料,或被社会监督举报的报考人员进行重点监管,要求报考人员提交相关证明材料。
(3)智慧监管。各市人事考试部门将通过大数据比对、人工智能技术、特定条件判断等方式进行智慧监管(例如:可通过社保信息核查报考人员填报的工作单位、专业年限是否属实)。
报考人员应接受并配合考试组织机构核查,逾期拒不接受核查的,视为放弃考试资格。
3.现场核查。
(1)各市人事考试部门对报考人员上传证明材料进行线上核查。
(2)下列报考人员须携带对应报名条件中要求的学历、学位、资格证书、其他证明材料以及单位盖章的《报名登记表》等原件到报考考区人事考试部门进行现场人工核查。
①不适用告知制办理相关事项的;
②未选择告知制方式办理相关事项的;
③撤回申请的;
④身份信息、学历学位、所学专业等在线核查未通过的。
⑤报考免试级别且无法在线核查免试相关证明材料的(仅提供免试相关证明材料)。
⑥被社会监督举报不符合报考条件的。
现场核查提交的材料:
①报名表(加盖单位公章)原件1份;
②学历、学位证书原件;
③有效居民身份证原件;
④从事相关专业工作年限证明(主要包括本人身份信息和从事相关专业工作经历,加盖单位公章);
⑤符合免试部分科目报考条件的报考人员还应提供“工程技术类职业资格证书原件”或者“全国优秀工程咨询成果奖项目或者全国优秀工程勘察设计奖项目的主要完成人证明”。
(八)收费
1.报考人员资格核查通过后方可进行网上缴费。未在规定时间内进行网上缴费的,视为自动放弃报考。
2.按照《中国工程咨询协会关于咨询工程师(投资)职业资格考试有关问题说明的通知》(中咨协资信〔2021〕7号)的规定,咨询工程师(投资)职业资格考试收费为经营服务性收费,由中国工程咨询协会收取,收费标准为客观题科目每人每科130元,主观题科目每人每科150元。发票由中国工程咨询协会统一开具,咨询电话010-88337637。请在支付考试费用后按系统提示填写开票信息,开票申请截止日期为2022年12月31日。如遇技术方面的问题,请拨打技术支持电话:010-86465827。
(九)准考证打印
缴费成功的报考人员在规定时间内重新登录报名网站,使用A4纸自行打印准考证(黑白、彩色均可)。
五、成绩及证书管理
(一)考试结束2个月后,报考人员登录全国专业技术人员资格考试报名服务平台查询考试成绩。
(二)咨询工程师(投资)职业资格证书实行纸质证书和电子证书双轨制。证书由人力资源社会保障部和国家发展改革委监制、中国工程咨询协会用印。中国工程咨询协会通过各地方工程咨询协会发放纸质证书,人力资源社会保障部人事考试中心通过“中国人事考试网”提供电子证书下载和查询验证服务。
六、考试大纲
2022年度咨询工程师(投资)职业资格考试使用2021年版《咨询工程师(投资)职业资格考试大纲》。
七、严肃考试纪律
(一)各市人事考试部门是规范实行证明事项告知制的主体责任单位,要严格履行核查和监管职责。对资格考试报名中存在虚假行为的人员,各市人事考试部门应及时上报,由部中心或省级考试组织机构在网报系统上对此类人员做标识,同步信息至资格考试诚信档案库。
1.报考人员后,在考试报名资格核查和日常监管、以及成绩合格人员考后资格复核中,发现其不符合考试报名条件的,考试报名无效,已缴费用不予退还;取得成绩的,当次全部科目考试成绩无效;取得资格证书或者成绩证明的,资格证书或者成绩证明无效。
2.报考人员应接受并配合考试组织机构的核查。打印准考证前,报考人员未按考试组织机构要求接受核查的,考试报名无效,不予办理准考证;考试结束后,报考人员未按考试组织机构要求接受核查的,按“报考条件待核查”处理,对其不进行成绩数据和证书相关操作,逾期拒不接受核查的,视为放弃考试资格。
3.报考人员有提供虚假证明材料或者以其他不正当手段取得相应资格证书或者成绩证明等严重违纪违规行为的,按照《专业技术人员资格考试违纪违规行为处理规定》(人力资源和社会保障部令第31号)第十条、第十二条处理。涉嫌犯罪的,依法移送司法机关。
(二)应试人员应诚信参考,严禁代报名、代,严禁*、伪造证件、抄袭、使用通讯工具或其他高科技手段等作弊行为;并且应妥善保管好自己的试卷和答题卡(纸),防范他人抄袭,杜绝试卷雷同。
考试结束后采用技术手段等甄别为雷同答卷的考试答卷,将给予考试成绩无效处理。
(三)应试人员应自觉维护考试场所秩序,服从考试工作人员管理,遵守考场纪律,若有违纪违规行为,按《专业技术人员资格考试违纪违规行为处理规定》(人力资源和社会保障部令第31号)处理。经认定属于考试犯罪行为的,按照《中华人民共和国刑法修正案(九)》移交司法部门依法追究刑事责任。
(四)为保证考试的公平、公正,确保考试安全,省、市各级考试管理机构要联合公安、行业行政主管、工信和纪检监察等部门,进一步严肃考风考纪,切实采取有效措施,坚决打击涉假骗考、*、团伙舞弊、利用高科技手段作弊等行为,对各种涉考违纪违规行为严肃处理。
八、疫情防控
(一)各市人事考试部门要坚决贯彻落实中央关于新冠肺炎疫情防控工作的决策部署,认真遵守当地疫情防控工作有关规定,落实责任,积极应对,采取有力措施全面做好考务组织工作。
(二)应试人员必须认真阅读《2022年度辽宁省专业技术人员职业资格考试新冠肺炎疫情防控告知书》(附件2),并履行告知书相关要求。
(三)人事考试防疫相关要求将根据全省疫情防控措施规定的变化随时调整,请应试人员及时下载并打印准考证,同时密切关注辽宁人事考试网和辽宁人事考试网微信公众号相关通知,了解本次考试疫情防控最新要求。
九、其他
(一)2022年度咨询工程师(投资)职业资格考试依据、内容等具体问题由中国工程咨询协会负责说明。
(二)各级人事考试部门不指定任何培训,并与任何培训机构无合作关系。
(三)网上支付热线:95188。
>>>点击查看附件
1.全省人事考试资格核查部门咨询电话
2.2022年度辽宁省专业技术人员职业资格考试新冠肺炎疫情防控告知书
2022年辽宁咨询工程师(投资)职业资格考试工作通知.doc
正在阅读:
2022年辽宁咨询工程师(投资)职业资格考试工作通知04-08
2017年司法考试《卷三》高分突破模拟题及答案9_2017年司法考试《卷三》基础强化试题及答案05-19
一封家书表孝心作文600字11-24
2018浙江导游资格考试报名入口【开通时间6月25日-8月6日】05-23
2023上半年湖北幼儿和中小学教师资格证面试报名入口已开通[开通时间4月14日-17日]04-15
2016年四川达州市公务员考试第二批拟录用人员公示09-03
公司平安夜经典祝福短信10-31
2022年辽宁朝阳市龙城区公开招聘警务辅助人员及编外疫情防控工作人员公告04-21
那一刻,我的世界春暖花开作文800字10-10