【#咨询师考试# 导语】©文档大全网从北京市人力资源和社会保障局获悉,2022年北京咨询工程师报考工作现已启动,报名时间:2月25日-3月3日,考试时间:4月9日-10日,更多事宜请参考阅读《考务通知》,官方公告原文如下:

各有关单位:
根据《人力资源和社会保障部国家发展和改革委员会关于印发<〈工程咨询(投资)专业技术人员职业资格制度暂行规定>和<咨询工程师(投资)职业资格考试实施办法>的通知》(人社部发[2015] 64号),《中国工程咨询协会关于咨询工程 师(投资)职业资格考试有关问题的说明》(中咨协资信[2021]7号),中国工程咨询协会、人力资源和社会保障部人事考试中心《关于做好2022年度咨询工程师(投资)职业资格考试考务工作的通知》( 中咨协资信[2022] 9号)精神,现将北京地区2022年度咨询工程师(投资)职业资格考试有关事宜通知如下:
一、报考人员范围
考试报名严格执行属地化管理,现工作地或居住地为北京地区的报考人员方可在北京报名参加考试。
二、考试设置
咨询工程师(投资)职业资格考试设置《宏观经济政策与发展规划》《工程项目组织与管理》《项目决策分析与评价》和《现代咨询方法与实务》4个科目。
三、报名条件
(一)凡遵守国家法律、法规,恪守职业道德并符合下列条件之一的,均可报名参加咨询工程师(投资)职业资格考试(报名系统中选择“考全科”级别):
1.取得工学学科门类专业,或者经济学类、管理科学与工程类专业大学专科学历,累计从事工程咨询业务满8年;
2.取得工学学科门类专业,或者经济学类、管理科学与工程类专业大学本科学历或者学位,累计从事工程咨询业务满6年;
3. 取得含工学学科门类专业,或者经济学类、管理科学与工程类专业在内的双学士学位,或者工学学科门类专业研究生班毕业,累计从事工程咨询业务满4年;
4.取得工学学科门类专业,或者经济学类、管理科学与工程类专业硕士学位,累计从事工程咨询业务满3年;
5. 取得工学学科门类专业,或者经济学类、管理科学与工程类专业博士学位,累计从事工程咨询业务满2年;
6.取得经济学、管理学学科门类其他专业,或者其他学科门类各专业的上述学历或者学位人员,累计从事工程咨询业务年限相应增加2年。
(二)凡符合上述(一)中所列报名条件,并具备下列一项条件者,可免试《宏观经济政策与发展规划》和《工程项目组织与管理》科目(报名系统中选择“免二科”级别): .
1.获得全国优秀工程咨询成果奖项目或者全国优秀工程勘察设计奖项目的主要完成人;
2. 通过全国统一考试取得工程技术类职业资格证书,并从事工程咨询业务工作满8年。
(三)报名条件说明
1.报名条件中所称的“专业”,是指教育部印发的《普通高等学校本科专业目录》(2020 年版)中所设置的有关学科门类专业,具体如下:“工学学科门类”专业是指“工学”学科门类下的所有专业;“经济学类”专业是指“经济学”学科门类下“经济学类”中的经济学专业和经济统计学专业;“管理科学与工程类”专业是指“管理学”学科门类下“管理科学与工程类”中的管理科学专业、信息管理与信息系统专业、工程管理专业、房地产开发与管理专业以及工程造价专业。
所学专业不属于上述学科门类专业范围的报考人员,其累计从事工程咨询业务的年限均相应增加2年。
2.报名条件中所称的“学历、学位”,是指国家承认的国民教育系列学历、学位,包括参加普通高等教育、成人高等教育、电大开放教育、网络远程教育、高等教育自学考试所取得的学历、学位。本人应完成学业并获得相关学历、学位证书(肄业证书、结业证书除外)。
3.报名条件中所称的“从业年限”,是指报考人员自参加工作之日起累计从事工程咨询业务时间的总和,计算截止日期为考试当年度的12月31日。全日制学历报考人员未毕业期间经历不计入工作年限。
4. 报名条件中所称的“工程咨询业务”,是指国家发展改革委印发的《工程咨询行业管理办法》(国家发展改革委 2017年.第9号令)中规定的工程咨询服务范围,包括: (一)规划咨询:含总体规划、专项规划、区域规划及行业规划的编制; (二) 项目咨询:含项目投资机会研究、投融资策划,项目建议书(预可行性研究)、项目可行性研究报告、项目申请报告、资金申请报告的编制,政府和社会资本合作(PPP) 项目咨询等; (三) 评估咨询:各级政府及有关部门委托的对规划、项目建议书、可行性研究报告、项目申请报告、资金申请报告、PPP项目实施方案、初步设计的评估,规划和项目中期评价、后评价,项目概预决算审查,及其他履行投资管理职能所需的专业技术服务; (四)全过程工程咨询:采用多种服务方式组合,为项目决策、实施和运营持续提供局部或整体解决方案以及管理服务。
根据国家发展改革委和住房城乡建设部《关于推进全过程工程咨询服务发展的指导意见》( 发改投资规[2019] 515号),投资咨询、招标代理、勘察、设计、监理、造价、项目管理等,均属于工程咨询业务。
5.报名条件中所称获奖项目的“主要完成人”,是指中国工程咨询协会组织评选的全国优秀工程咨询成果一、二、三等奖和优秀奖,以及住房城乡建设部组织评选的全国优秀勘察设计金、银奖所附获奖证书或获奖名单中所列人员。
6. 报名条件中所称的“工程技术类职业资格证书”,是指列入国家职业资格目录的工程技术类专业技术人员职业资格证书。具体包括:监理工程师、一级注册建筑师、环境影响评价工程师、注册核安全工程师、注册设备监理师、一级建造师、注册土木工程师、注册电气工程师、注册公用设备工程师、注册化工工程师、注册环保工程师、一级注册结构工程师、注册城乡规划师、一级造价工程师。
7.符合报名条件的港澳台居民,可报名参加咨询工程师(投资)职业资格考试。港澳台居民持内地高等学校毕业证书的,可以直接填报相关信息;持香港、澳门、台湾地区或者国外高等学校学历、学位报考人员,其学历、学位须经教育部留学服务中心认证。
四、考试时间安排和作答要求

(一)考试实行封闭2个小时管理,开考5分钟后一律禁止入场,2小时后方可提前交卷离场。
(二)考生应考时携带的文具限于黑色墨水笔、2B铅笔、橡皮和无声无文本编辑功能的计算器。
(三)《现代咨询方法与实务》科目为主观题,在专用答题卡上作答,考生答题前必须仔细阅读试卷封二的应试人员注意事项和专用答题卡首页的作答须知,答题时使用规定的作答工具在专用答题卡划定区域内作答;其他科目均为客观题,在答题卡上作答。
(四)本次考试考场资源全市统筹安排,具体考试地点以准考证为准。
五、报考相关事宜
(一)考试报名证明事项推行告知制
报考人员须确定本人符合报名条件,填报的信息均真实、客观,并签署《专业技术人员资格考试报名证明事项告知制告知书》(电子文本) ,切勿委托他人或机构填写报名信息、代替本人作出书面(含电子文本)。考试组织机构将在考前、考中、考后对报考人员的内容开展核查,成绩合格拟取得资格证书人员信息将在网站进行公示,接受社会监督。不实.填报、虚假的人员将被记入专业技术人员资格考试诚信档案库,纳入全国信用信息共享平台,接受“一处失信、处处受限”的联合惩戒处罚,涉嫌犯罪的,移送司法机关处理。
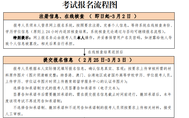
(二)报名流程及注意事项
报考人员须登录北京市人力资源和社会保障局“人事考试服务频道”( htt:s/bejin/i gov.cn/ywite/bjpta/,以下简称人事考试服务频道),进入“考试报名”栏目,点击本项考试的报名链接进行报名。报名流程详见附件。
1.提交报名信息时间为2022年2月25日至3月3日。注册信息原则上24小时内返回核查结果,建议报考人员提前完成用户注册及学历、学位信息补充,以免错过报名。报名即将开始,为了防止考生忘记报考,小编建议立即填写 免费预约短信提醒 服务,届时我们会提醒2022年北京咨询工程师报名时间、缴费时间通知。
2.网上缴费时间为2022年3月5日至3月8日。完成报名提交并通过审核的人员可进行网上缴费,缴费成功方为报名成功。报考人员报名成功后,已缴费用不予退还。
3.本项考试不设置补报名或补缴费环节,错过提交报名信息时段或缴费时段的,均视为放弃报名。
4.报考人员报名时如遇问题,可登录人事考试服务频道“服务指南”栏目,点击查看“问题解答”。
(三)准考证打印
已成功缴费的报考人员可于2022年4月5日至10日登录人事考试服务频道“打印准考证”栏目下载打印准考证,并按照准考证上的要求在规定时间、地点参加考试。
(四)考试大纲
2022年度咨询工程师(投资)职业资格考试使用2021年版《咨询工程师(投资)职业资格考试大纲》。
(五)咨询电话
考试政策咨询电话: 66415055. 66413697; 报名系统使用咨询电话: 12333.
六、考试成绩和证书管理
(一)考试成绩实行滚动管理。参加全部4个科目考试(“考全科”级别)的人员须在连续4个考试年度内通过应试科目,参加2个科目考试(“免二科”级别)的人员须在连续2个考试年度内通过应试科目,方可取得资格证书。
(二)考生可于2022年6月下旬登录中国人事考试网( ht:/ww.cpta.com.cn,下同)查询考试成绩。
(三)成绩合格人员可登录中国工程咨询协会( ht://ww.cnaec.com.cn)或北京市工程咨询协会( htt/www.ba.org.n)查询证书发放信息。
(四)咨询工程师(投资)职业资格证书实行纸质证书和电子证书双轨制。证书由人力资源社会保障部和国家发展改革委监制、中国工程咨询协会用印。中国工程咨询协会通过各地方工程咨询协会发放纸质证书,人力资源社会保障部人事考试中心通过中国人事考试网提供电子证书下载和查询验证服务。
七、收费标准和电子票据领取
(一)按照《中国工程咨询协会关于咨询工程师(投资)职业资格考试有关问题的说明》( 中咨协资信[2021] 7号)的规定,咨询工程师(投资)职业资格考试收费为经营服务性收费,由中国工程咨询协会收取,收费标准为客观题科目每人每科130元,主观题科目每人每科150元。
(二)发票由中国工程咨询协会统一开具,开票申请截止日期为2022年12月31日,请在支付考试费用后按系统提示填写开票信息。
八、疫情防控注意事项
(一)人事考试考生涉及行业领城多、流动性强,为确保考试期间参考人员的健康安全,建议所有考生按照北京新冠疫苗接种“应接尽接”工作要求,考前通过单位或所在社区登记预约,完成疫苗接种。
(二)考生应在考前14天内对自身健康状况进行监测;考前14天及考试期间避免参加聚会、聚餐等聚集性活动,减少进入人员密集的公共场所,乘坐公共交通工具时要做好个人防护。
(三)考试当天,现场测量体温正常、北京健康宝为“未见异常”且持有本人参考科目首场考试前48小时内采样的核酸检测阴性证明的考生,方可进入考点参加考试。
(四)建议考生考试当天提前1小时到达考点,预留足够时间配合考点工作人员进行防疫检测。
(五)人事考试防疫相关要求将根据全市疫情防控措施规定的变化随时调整,请考生以准考证上“考生须知”的要求为准。
九、违纪违规行为处理
(一)报考人员应做到诚信参考,若有违反,将按照《专业技术人员资格考试违纪违规行为处理规定》(人社部令第31号)处理。
(二)考生考试时应妥善保管自己的答卷,防止他人抄袭,.考试结束后通过技术手段甄别为雷同答卷的考试答卷,将给予考试成绩无效的处理。
附件:考试报名流程图


正在阅读:
2022年北京咨询工程师(投资)职业资格考试工作通知04-08
2021福建高考填报志愿什么时候结束?07-14
醉人的时光作文600字11-30
成长路上的阳光作文700字11-14
2017年江西省南昌市共青城市私募基金创新园招聘公告【20人】02-15
2019年青海出版专业职业资格报名时间及报名入口【8月19日-9月2日】03-03
朋友作文900字01-17
澳洲移民的常见方式有哪几种?03-10