【#考研# 导语】®文档大全网考研频道从福州市教育局了解到,2023年福建福州考研考生核酸检测须知已公布,检测时间为12月22日下午13:00-18:00和12月23日上午8:30-11:30。具体如下:

各位考生:
为确保安全应考和考试顺利实施,现对本次考试有关事项公告如下:
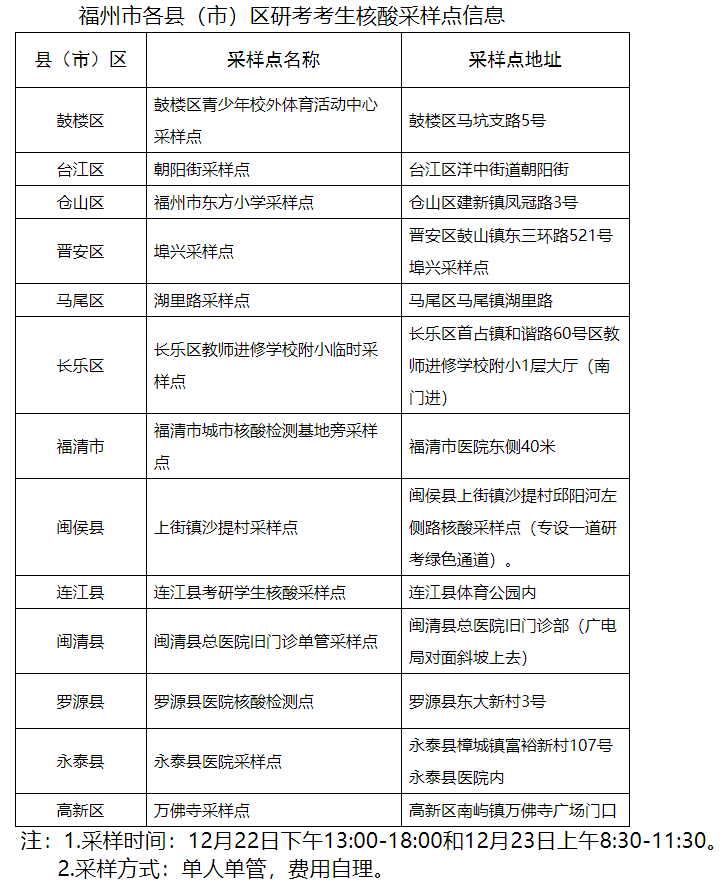
1.为方便考生及时完成核酸检测,福州市各县(市)区于12月22日下午13:00-18:00和12月23日上午8:30-11:30,专门设置研考考生核酸采样点,提供“单人单管”收费(16元/人次)核酸采样服务,考生可凭本人准考证选择就近的研考核酸采样点(研考考生核酸采样点信息见附件)。
2.核酸采样后,如果无法及时获得核酸检测结果,请不要紧张焦虑,24日上午仍可凭身份证、准考证到达考点,服从考点工作人员安排参加考试。对特殊情况的考生,我们将点对点通知,设置专用通道,安排在相应的应急备用考场考试。
3.考生进入考点,须全程佩戴口罩。考生进入考场身份核验时须摘掉口罩,接受监考人员入场检查,不得因为佩戴口罩影响身份识别和违规物品检查。考生入场后,可选择佩戴考场提供的医用外科口罩,也可佩戴本人的口罩(须经监考人员安全检查),并全程佩戴口罩参加考试。每场考试结束后,考生应佩戴口罩有序离开考点考场。
4.考试期间,实行全程实时监控录像,监控录像实行回放审看制度。请考生服从考试工作人员管理,严格遵守考场纪律,自觉维护考场秩序,诚信应考。
预祝考生考试平安顺利!
附件:福州市各县(市)区研考考生核酸采样点信息

原文标题:福州市2023年全国研考有关事项公告
文章来源:http://jyj.fuzhou.gov.cn/zz/zwgk/tzgg_47610/202212/t20221222_4512069.htm