
划片、免试、就近、就便、就优
二、划片方法
城区学校坚持“以路(街)为界、以校定位、以社区定校”和“相对就近、校际均衡”的办法,乡镇学校坚持“就近入学”的办法。
三、招生对象和时间
小学入学对象为年满6周岁(2017年8月31日以前出生)的适龄儿童。初中入学对象为我区行政区所属小学的毕业生、小学未在户籍地就读有意愿返回原籍就读的小学毕业生等。
第一阶段:8月14日至8月16日,招生学校为城关小学、天脊小学、乡镇中小学;
第二阶段:8月18日至8月20日,招生学校为除城关小学、天脊小学外的区直各中小学校和民办学校。
四、招生计划及范围
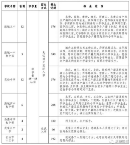
(一)初中招生计划及范围
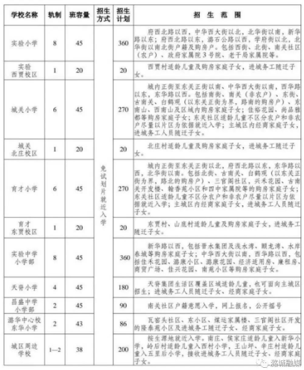
(二)小学招生计划及范围
说明:
1.外省市进城务工人员随迁子女指户籍登记在外省(区、市)、本省外县(区)的乡村,随务工父母到输入地的城区、镇区(同住)并接受义务教育的适龄儿童、少年。
2.接受进城务工人员随迁子女的义务教育阶段公立学校:以府西路为界,路东的入天脊小学、东华小学、东贾村小学、育才小学、城关小学;路西的入西村小学、西贾村小学、新华小学。接受进城务工农民工随迁子女的初中学校为实验中学、潞城四中、长治市十三中。
3.具备学习条件的残疾儿童、孤儿、部队家属及军烈属子女以及政府招商引资项目的企业人员子女按照划片就近意愿入学。
4.乡镇寄宿制学校优先安排农村留守儿童住宿。
5.各学校在优先保障片区内适龄儿童就读需求后,仍有空余学位的,可以接受片区内的随迁子女、进城务工人员子女、经商人员子女等儿童就学。
五、民办学校招生
登陆长治市潞城区民办义务教育学校招生管理平台http://lczs.bmren.cn网上报名。在昌盛中学连续就读满六年且有本校学籍的应届小学生可直升本校初中,昌盛中学小学毕业生意愿直升人数大于初中招生计划的,采取电脑随机派位方式确定初中招生结果,网上报名工作结束后,由教育局及时向社会公布报名情况,如报名人数未超过招生计划数的,全部实行注册入学;报名人数超过招生计划数的,全部实行电脑摇号录取,依摇号随机产生的录取序号一次性录足,如有学生未报到产生招生计划缺额,按摇号序号依次递补录取(相关摇号和录取通知请及时关注招生网站公告通知)。
六、报名要求
(一)入学报名携带的相关证件如下:
1.所有中小学新生:须携带有家庭编号的户口簿,户口本信息必须有学生的身份证编号及家庭详细住址。
2.城内购房家庭子女:须提供与其家庭户口本姓名相同的《房屋产权(所有)证》或《购房合同》(含购房发票),并提供近期的水、暖、电等物业凭证。
3.外省市进城务工人员随迁子女、农村进城务工人员随迁子女:须提供相关佐证资料。
4.经商人员子女:提供有效的工商许可证。
5.部队家属及军烈属子女:提供驻潞所在部队的相关证件。
6.政府招商引资项目企业人员子女:提供招商引资项目的相关资料及证件。
7.孤儿和具备学习条件的残疾儿童:提供相关证明或残疾证。
8.初中入学新生提供小学毕业证(登记学生学籍号)。
9.返回原籍就读的学生:小学入学新生提供户口簿;初中入学新生提供原毕业小学毕业证(登记学生学籍号)或学籍登记表(加盖有原就读学校公章)、户口簿,按划片招生要求到相应的学校报名。
(二)证件资料使用情况说明如下:
1.原则上新生所持户籍与父母户籍或法定监护人、相关证件、现家庭住址三者一致(户口簿和房产证户主均为孩子父母亲或法定监护人)。
2.如遇特殊情况,请学校通过辅助证明、入户调查等方式酌情据实处理。
七、中小学招生入学“十个严禁”
1.严禁无计划、超计划组织招生,招生结束后,学校不得擅自招收已被其他学校录取的学生;
2.严禁自行组织或与社会培训机构联合组织以选拔生源为目的的各类考试,或采用社会培训机构自行组织的各类考试结果;
3.严禁提前组织招生,变相“掐尖”选生源;
4.严禁公办学校与民办学校混合招生、混合编班;
5.严禁以高额物质奖励、虚假宣传等不正当手段招揽生源;
6.严禁任何学校收取或变相收取与入学挂钩的“捐资助学款”;
7.严禁义务教育阶段学校以各类竞赛证书、学科竞赛成绩或考级证明等作为招生依据;
8.严禁义务教育阶段学校设立任何名义的重点班、快慢班;
9.严禁初高中学校对学生进行中高考成绩排名、宣传中高考状元和升学率,教育行政部门也不得对学校中高考情况进行排名,以及向学校提供非本校的中高考成绩数据;
10.严禁出现人籍分离、空挂学籍、学籍造假等现象,不得为违规跨区域招收的学生和违规转学学生办理学籍转接。
正在阅读:
8月14日开始第一阶段招生!2023年山西长治市潞城区中小学招生方案出台08-14
青年节作文1000字:青春礼赞10-06
有关尼克松的名言名句06-04
[清明节的作文怎么写三年级]清明节作文三年级【三篇】10-29
北京海淀2018年高级会计师报名时间为3月10日-31日04-12
2018河北省张家口市宣化区选聘报名2019年1月3日至4日09-22
2017年证券从业资格成绩查询网站:中国证券业协会06-27
不一样的感触作文600字05-14
我改变了孤独的色彩作文800字12-28
2017年福建中西医助理医师资格笔试合格分数线是多少?02-23
2016年11月河南二级物流师成绩查询08-02