
1.指导思想
2.基本原则
统一招生时间,统一入学办法,严格规范管理,将义务教育招生入学作为政府重点工作予以保障。
(二)坚持“相对就近、统筹调剂、免试入学”的原则
城区义务教育阶段学校实行学区登记入学办法,规范招生工作程序,严格入学资格审验,确保符合入学政策的适龄儿童少年依法接受义务教育。
(三)坚持“房户一致优先”原则
符合完全自有产权《房屋所有权证》和《户口簿》的登记地址一致且实际入住,自有房产为适龄儿童或其父母(或其他法定监护人,下同)所有,优先安排学位。
(四)坚持公开、公平、公正原则
各学校要按照随机派位方式,对新入学的义务教育学生均衡编班、阳光分班,严格按照规定班额招生。招生入学工作信息及时向社会发布,接受广大人民群众监督。
3.招生对象、条件
1.小学一年级招生对象
2017年8月31日(含)前出生,年满6周岁的适龄儿童。具有太白湖新区城区(许庄街道)户籍子女或符合教育优抚政策人员的子女、符合条件的进城务工人员随迁子女。
2.初中一年级招生对象
应届小学毕业生。具有太白湖新区城区(许庄街道)户籍子女或符合教育优抚政策人员的子女、符合条件的进城务工人员随迁子女。
小学严禁招收不足龄学生,初中严禁招收非小学应届毕业生(初中学校可以招收六三学制小学六年级毕业生,需提供学籍表)。
适龄儿童因身体状况需要延缓入学的,其父母或者其他法定监护人应当向学区学校提出申请,学校报区教育分局审核备案。
(二)招生条件
1.A类:指许庄街道辖区内原住民适龄儿童
(1)户口簿户主为适龄儿童父母,适龄儿童可在户口簿地址或安置地所在学区内学校入学。
(2)户口簿户主为适龄儿童祖父母(或外祖父母),适龄儿童和其父母(至少一方)户籍与祖父母(或外祖父母)在同一户口簿上,且实际与祖父母(或外祖父母)长期一起生活居住,适龄儿童可在共有户口簿地址或安置地所在学区内学校入学。
2.B类:指房户一致(许庄街道辖区户籍,在辖区内购房并迁入户口),且实际上房入住的人员子女
按照“房户一致优先”原则,需户籍、房产(住宅类)与现实际居住地址一致,且房产为适龄儿童父母(或其他法定监护人)所有。
(1)户口簿户主为适龄儿童父母,其父母或适龄儿童本人有自有房产(住宅类),户籍与房产登记地址一致且自有房产交房并实际入住。
(2)户口簿户主为适龄儿童祖父母(或外祖父母),适龄儿童和其父母(至少一方)户籍与祖父母(或外祖父母)在同一户口簿上,自有房产(住宅类)为适龄儿童祖父母(或外祖父母)和其父母共有,且户籍与房产登记地址一致,适龄儿童父母应占房屋产权比例合计不低于50%且实际与祖父母(或外祖父母)长期一起生活居住。
(3)户口簿户主为适龄儿童祖父母(或外祖父母),适龄儿童和其父母(至少一方)户籍与祖父母(或外祖父母)在同一户口簿上,自有房产(住宅类)为适龄儿童祖父母(或外祖父母)所有,且户籍与房产登记地址一致,适龄儿童本人和其父母无自有房产且实际与祖父母(或外祖父母)长期一起生活居住。
(4)入学适龄儿童及其父母(至少一方)户籍登记地址和其父母或本人房产登记地址不一致的,如户口登记地址与房产登记地址在许庄街道范围内,在实际居住自有房产地址所属学校入学。
3.C类:指户籍在太白湖新区城区(许庄街道辖区)的其他情况人员子女
(1)适龄儿童和其父母(至少一方)是太白湖新区城区户籍,无自有房产或所购房产尚未上房入住的,可暂按太白湖新区租房地址或购房地址所在学区内学校报名,并由区义务教育招生入学工作领导小组办公室根据学位情况统筹安排就读学校。
(2)太白湖新区城区寄放户籍适龄儿童(户籍登记地址的户主不是适龄儿童父母),建议回其父母户籍地入学。确需在太白湖新区入学的,暂按太白湖新区户口簿地址所在学区内学校报名,并由区义务教育招生入学工作领导小组办公室根据学位情况统筹安排就读学校。
4.D类:指我区进城务工人员随迁子女(含在城区购房已入住且户籍未迁入的人员子女),根据剩余学位情况采取积分入学办法。进城务工人员随迁子女入学办法和进城务工人员随迁子女积分入学分值表,详见附件1、附件2。
温馨提醒:因各地招生时间不一致,我区学位有限,建议进城务工人员随迁子女尽早在流出地(户籍地)学校报名。
5.E类:指政策性保障适龄儿童
对烈士子女、消防救援人员子女、公安英模和因公牺牲伤残警察子女、符合条件的引进高层次人才子女等各类优抚对象,按照规定政策享受优待。
现役军人子女严格落实《军人子女教育优待办法实施细则》文件精神。
6.残疾儿童少年入学
各学校要对辖区内残疾儿童少年进行全面摸底,实行“零拒绝”“全覆盖”,针对残疾儿童少年的类别和程度,按照“一人一案”的安置原则,创造条件优先接收片区内具备接受普通教育能力、有随班就读需求的适龄残疾儿童、少年,不得歧视和拒收。对不具备入学能力的,在征得监护人认可的情况下由普通中小学提供送教服务。确保除经各级残疾人教育专家委员会评定的不具备接受教育能力的儿童外,所有残疾儿童少年在籍在学。
各类符合条件适龄儿童入学时所需资料说明,详见附件3。
(三)民办学校招生
民办义务教育学校招生纳入统一管理,提前申报招生计划、招生方案,由区教育分局依据其基本办学条件、结合本地实际情况进行审批。坚持“公民同招”的要求,招生简章由民办学校制订提前报区义务教育招生入学工作领导小组办公室审批后组织实施,要求统一时间、统一步骤招生,不得以恶意竞争、虚假宣传、考试、面试“掐尖”争抢生源等形式违规招生,不得擅自附加其他任何条件招生。对于报名人数超过招生计划的情况,全部采取电脑随机派位方式招生,不得要求家长提供其他任何信息。随机派位招生由区义务教育招生入学工作领导小组办公室统一组织,学校不得自行组织,全程接受社会监督,派位结果即时向社会公开,坚决杜绝“掐尖”行为。招生结束后经区义务教育招生入学工作领导小组办公室审批后统一建立学籍。民办学校招生由家长自主报名。
(四)其他要求
1.辖区内原住民小学一年级及初中一年级适龄儿童入学的,未拆迁及已拆迁未上房的根据户口簿地址所属学区学校入学,已拆迁安置且上房的按照《拆迁协议书》中回迁安置地址所属学区学校入学。
2.房产、户籍时间要求
2023年入学户籍迁入截止时间为2023年8月9日,未按规定时间迁入的,逾期不予受理;上房时间截止到2023年8月9日;无自有房产证明开具截止时间为2023年8月9日。
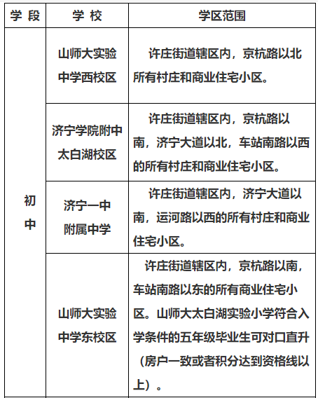
4.学区范围


1.吾悦首府(不含公寓类房产)适龄儿童招生条件按照2022年招生政策执行。
2.星城广场适龄儿童招生条件按照2022年招生政策执行。
3.本学区范围只限于2023年使用。
5.招生计划

招生电话咨询时间:8:30-11:30,14:00-18:00。
6.招生办法
(一)网上申报
报名时间:8月6日上午8:30-8月9日下午18:00。
报名方法:根据省、市要求,今年招生报名工作继续与大数据对接,符合入学条件的适龄儿童、少年由其监护人使用手机端下载安装“爱山东”APP进行注册和实名认证,在“济宁市太白湖区入学服务平台”报名入口进行网上报名,完成相关信息填报,提交申请。所填信息须真实、完整、准确。未在规定时间注册报名的,将不再接收。
“爱山东”APP手机报名操作流程,详见附件4。
温馨提示:C、D、E类须填报2个志愿,并服从调剂。报名不分先后,在规定时间段完成报名即可。为避免因报名时间集中造成平台卡顿,请家长合理选择时间段错峰报名。
(二)网上预审(8月7日-8月10日)
8月7日-8月8日,对我区A类(辖区内原住民适龄儿童)、B类(房户一致且实际上房入住人员子女)、C类(户籍在我区的其他情况人员子女)及E类(政策性保障适龄儿童)进行网上一轮预审。凡网上预审通过的学生,信息将不能再修改。“待现场复核”状态,信息将不能再修改。网上预审不通过的,家长要及时登录平台,根据审核意见更正后重新提交报名,逾期未处理预审不通过信息的,视为自动放弃入学报名资格。
(三)现场审核(8月11日-8月12日)
为解决D类报名情况复杂、家长上传资料过多或网上申报操作不规范等问题,D类监护人携带积分确认单(审验现场打印)及相关积分证明材料、全家户口簿、适龄儿童医学出生证明等相关证件到山师大太白湖实验小学进行现场解答、帮助办理。
(四)信息核查(8月13日-8月14日)
区义务教育招生入学工作领导小组将组织区纪检监察、教育、公安、人社、建设、市场监管、税务、行政审批等部门对各类学生报名信息(户籍、房产、学历等)进行联合查验,一经确认有虚假信息,直接取消该生当年入学资格。
(五)积分公示复核(8月15日-8月16日)
对进城务工人员随迁子女积分分数及排序情况进行网上公示,公示期2天。公示期内,如对积分有异议,申请积分入学的适龄儿童父母可提出复核申请。复核积分过程中,不再接受补充资料,逾期不再接受复核。区义务教育招生入学工作领导小组办公室根据区内学校当年可接纳随迁子女入学学位数划定入学积分资格线,积分达到资格线的,可根据区义务教育招生入学工作领导小组办公室统筹安置的学校报到入学,不服从统筹安置的,视为放弃入学资格。
(六)入户审查(8月17日-8月18日)
各学校进行家访核实相关信息。在入户审查过程中,发现不符合入学条件和要求的,取消入学资格。
(七)录取查询(8月19日)
我区各类学生可登陆招生平台查询最终录取结果。
(八)办理入学(8月20日-8月30日)
家长根据各被录取学校具体要求办理入学手续(如有疑问可查看各学校招生简章或拨打各学校招生电话咨询)。
7.转学和学籍管理
(二)学籍管理办理流程
1.学籍转往太白湖新区外学校办理流程。(1)申请人向转出学校提出转出书面申请。(2)转出学校留存申请,并根据学生转入学校和转入学校主管教育部门学籍平台提交的转学信息进行审批或否决。(3)转出学校上级教育部门根据学籍平台转学信息审批或否决。
2.学籍由太白湖新区外学校转入办理流程。(1)申请人向转入学校提出书面转入申请。(2)转入学校同意转学后,在学籍平台提交转学信息,将相关佐证材料扫描或拍照上传。(3)转入学校上级教育部门根据平台信息审批或否决。(4)转出学校根据学籍平台转学信息审批或否决。(5)转出学校上级主管教育部门根据学籍平台转学信息审批或否决。
3.休复学办理流程。(1)申请人向就读学校提出休复学申请。(2)经学校审核符合休复学规定的,在平台提交休复学申请,同时将县级(含县级)以上医疗机构证明、病历、相关医疗费用单据或其他有效证明扫描或拍照上传。(3)学校上级教育部门根据平台信息审批或否决。
4.学籍关键信息变更办理流程。(1)申请人向就读学校提出变更申请。(2)学校审核后在平台提交变更信息,将相关佐证材料扫描或拍照上传。(3)学校上级教育部门根据平台信息审批或否决。
8.工作要求
(二)规范招生程序和秩序。各学校要按规定时间做好招生工作,不得跨学区招生。要认真执行免试入学政策,所有义务教育学校必须按照公布的招生片区或范围进行登记入学,不得通过笔试、面试、面谈、考察或擅自附加其他任何条件招生。不得变相采用收取“赞助费”、给予高额奖励等其他方式或通过第三方渠道变相揽生源。不得采用“特长生”招生。所有公办、民办学校均不得跨区域、跨范围招生,不得在开学前后采取考试方式分班。严把入学资格关,坚决杜绝不足龄儿童、复读学生、信息造假学生等入学。学校招生资格审查工作结束后,区义务教育招生入学工作领导小组办公室将对各学校提报的新生学籍注册信息进行认真审核。凡是属于未经批准,超出学校招生服务范围,违规招收的学生,一律不予注册学籍。
(三)加强政策宣传。各学校要通过多种形式,让家长和社会各界充分了解招生政策和招生程序,确保招生工作的公平、公正。各学校要将相关招生政策张贴在宣传栏内,并在校内设置招生咨询台,公布招生咨询和监督电话,及时接待家长来访和接听来电咨询,争取社会各界和广大群众的理解和支持。
(四)严格学籍管理。严格执行学籍管理规定,严格按“一人一籍、籍随人走”的要求,由区义务教育招生入学工作领导小组办公室审核,统一办理,9月30日前完成新生学籍注册工作。严禁在校学生重复建籍,各中小学不得为未报到的学生注册学籍,严禁抢注学籍,确保学生学籍所在学校与实际学习学校一致。
(五)坚持“公民同招”要求不动摇。坚持“公民同招”的要求,招生简章由民办学校制订提前报区义务教育招生入学工作领导小组办公室审批后组织实施,要求统一时间、统一步骤招生,不得以恶意竞争、虚假宣传、考试、面试“掐尖”争抢生源等形式违规招生,不得擅自附加其他任何条件招生。
(六)坚决禁止民办学校掐尖招生。对于报名人数超过招生计划的,全部采取电脑随机派位方式招生,不得要求家长提供其他任何信息。随机派位招生由区义务教育招生入学工作领导小组办公室统一组织,不得由学校自行组织,全程接受社会监督,派位结果即时向社会公开,坚决杜绝掐尖行为。政府购买的民办学校免费学位,按照公办学校划片办法统一招生。
(七)严肃工作纪律。各学校要严格落实教育部招生工作“十项严禁”纪律,严肃查处违规违纪行为。对于造成不良影响或严重后果的学校,视情节轻重给予约谈、通报批评、追究相关人员责任等处罚。对于民办学校,可依照有关规定给予减少下一年度招生计划、停止招生直至吊销办学许可证的处罚。
>>>点击查看附件
附件1:2023年太白湖新区进城务工人员随迁子女入学办法.docx
附件2:太白湖新区进城务工人员随迁子女积分入学分值表.docx
附件3:2023年太白湖新区入学适龄儿童所需材料说明.docx
附件4:“爱山东”APP手机报名操作流程.docx
正在阅读:
8月6日开始网上报名!2023年山东济宁市太白湖新区中小学招生方案出台08-03
都是马虎惹的祸作文500字06-21
幼儿简短易背童话小故事(10篇)04-25
2023年江苏省疾病预防控制中心博士专项招聘(报名时间:1月11日-31日)01-10
初中生长津湖观后感500字【5篇】02-26
我爱弹钢琴作文300字10-17
二年级写人作文:我的弟弟300字10-14
2017西藏拉萨中考分数怎么算01-10