
叙永镇中心校7个班,实验小学5个班,叙师附小8个班,西外街小学4个班,东大街小学7个班,银顶小学7个班,新实验小学(叙永镇实验小学)8个班。合计46个班,合计招生2530人(班额不超过55人)。
新实验小学(叙永镇实验小学)二至六年级各招2个班,班额不超过55人(现场报名)。
二、招生对象
(一)年龄
2017年8月31日以前(含8月31日)出生的适龄儿童。
(二)招生计划类型
1.叙永镇城区小学招生区域内户籍(2023年4月30日前入户)适龄儿童。
2.叙永镇城区小学招生区域内单位正式职工(编制内人员)子女。
3.叙永镇城区小学招生区域内拆迁安置户适龄儿童。
4.叙永镇城区小学招生区域内优抚对象适龄儿童。
5.叙永镇城区小学招生区域内购房户、进城务工或经商人员随迁子女。
(1)购房户子女:法定监护人或儿童2023年4月30日前购房、拥有该房51%以上产权且已实际入住,购房特指购买商品住宅房(不含小产权房)。
(2)进城务工人员子女:法定监护人于2023年4月30日前由务工单位连续缴纳社保金4个月以上。
(3)外来经商人员子女:法定监护人于2023年4月30日前连续交纳税费4个月以上或免税。
说明:符合多项条件的适龄儿童,只能选择其中一项条件到相应的小学登记,不得同时在不同小学登记,否则取消招录资格。
三、招生办法及流程
(一)网报信息
各类适龄儿童的法定监护人(家长)按照叙永县教育和体育局《2023年叙永县小学一年级招生入学工作日程》,通过下载“川教通APP”或登录“四川省基础教育招生升学综合管理信息系统”(以下简称“全省系统”)进入平台提交相应资料,进行网上申请。
(二)学区划分
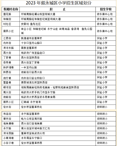
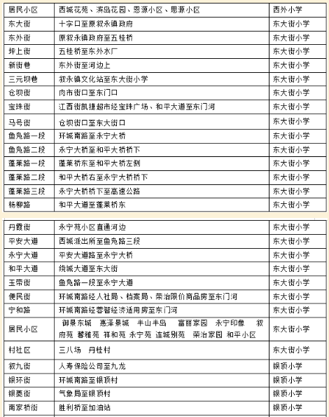
按照“就近入学”原则,以户籍、购房、经商和务工所在区域,实行各小学单校划片招生(见附件:2023年叙永城区小学招生区域划分)。
(三)网报信息所需资料(拍照上传资料)
1.叙永镇城区小学招生区域内户籍的适龄儿童:户口簿原件(户口簿首页+法定监护人页+报名学生本人页或学生出生医学证明)。
2.叙永镇城区小学招生区域内单位正式职工(编制内人员)子女:(1)户口簿原件(户口簿首页+法定监护人页+报名学生本人页或学生出生医学证明);(2)入职单位的干部介绍信(或干部调动通知)原件。
3.叙永镇城区小学招生区域内优抚对象适龄儿童:(1)户口簿原件(户口簿首页+法定监护人页+报名学生本人页或学生出生医学证明);(2)居住证等证明材料原件;(3)烈士证、军人证等相关证明材料原件。
4.叙永镇城区小学招生区域内拆迁安置户适龄儿童:(1)户口簿原件(户口簿首页+法定监护人页+报名学生本人页或学生出生医学证明);(2)拆迁安置相关证明材料原件。
5.叙永镇城区小学招生区域内购房户子女:(1)户口簿原件(户口簿首页+法定监护人页+报名学生本人页或学生出生医学证明);(2)法定监护人或儿童房屋不动产权证原件或购房发票原件;(3)法定监护人或儿童依据房屋产权证信息所缴纳天然气发票原件。
6.叙永镇城区小学招生区域内外来经商人员随迁子女:(1)户口簿原件(户口簿首页+法定监护人页+报名学生本人页或学生出生医学证明);(2)法定监护人(父、母)工商营业执照原件;(3)经商人员连续交纳税费4个月以上或免税证明原件。
7.叙永镇城区小学招生区域内进城务工人员随迁子女:(1)户口簿原件(户口簿首页+法定监护人页+报名学生本人页或学生出生医学证明);(2)法定监护人(父、母)与务工单位签订的有效劳动合同原件;(3)务工单位为其连续购买社保金4个月以上的证明材料原件。
四、现场资料审核清单
各类适龄儿童网报信息所需资料的原件和复印件(干部介绍信或调动通知复印件应盖单位印章)。
五、工作日程安排
(一)网上信息采集和初审
城区小学一年级新生(各类适龄儿童)的家长于5月4日-21日,通过下载“川教通APP”或登录“全省系统”进行网上信息采集和上传网报所需资料。6月13日-30日,各小学进行学生报名信息网上初审。
(二)现场资料审核
7月6日-7日,叙永镇城区小学招生区域内叙永城区户籍、单位正式职工(编制内人员)、优抚对象、拆迁安置户、购房户、进城经商和务工适龄儿童的家长到所在片区小学进行资料的现场审核(需提供所有网报资料的原件和复印件)。
(三)信息补录
8月29日-30日,未完成网上信息采集或者现场资料审核的城区小学一年级学生,由家长在招生区域内的学校进行入学信息现场采集。
(四)录取(分三批次进行)
1.第一批次:经审核通过的叙永城区户籍、优抚对象、单位正式职工(编制内人员)和拆迁安置户适龄儿童直接录取。
2.第二批次:经审核通过的购房户子女未超过第一批次录取后的剩余学位数,则直接录取;若超过剩余学位数,则通过电脑随机派位方式确定招录购房户子女名单,未被招录的购房户子女采取电脑随机派位方式分配到相邻片区内有空余学位的小学就读。
3.第三批次:经审核通过的随迁子女登记数未超过第一、二批次录取后的剩余学位数,则直接录取;若超过剩余学位数,则通过电脑随机派位方式确定招录随迁子女名单,剩余的随迁子女采取电脑随机派位方式分配到相邻片区内有空余学位的小学就读。第三批次仍未招录的适龄儿童由县教育体育局统筹安置到县城附近学校就读。
(五)电脑派位
1.电脑派位时间:8月31日。
2.电脑派位地点:叙永镇中心校。
3.电脑派位主体:叙永镇中心校。
4.双胞胎或多胞胎幼儿绑定派位。
5.叙永县教育和体育局纪检监察室、叙永镇纪委相关人员和参加电脑派位家长代表(现场随机确定)监督现场,全程录像监控,现场确定录取名单,录取名单通过各小学公示栏向社会公布。
(六)现场报名
8月30日-31日,新实验小学二至六年级各类适龄儿童学生(城区小学在读学生除外)家长参照一年级招生政策持所需资料原件和复印件到新实验小学现场报名。
(七)报名入学
8月29日-31日,一年级新生根据学校通知办理入学报到手续,9月1日正式行课。
六、其他事项
(一)提交的各项资料应确保其真实性,如发现弄虚作假,则取消该报名子女的入学资格,并纳入诚信记录档案;涉嫌违法的,移送公安机关按相关规定处理。
(二)招生解释权由叙永镇中心校和叙永县教育和体育局基础教育股负责。咨询电话:0830-6223573、0830-6233091。
附件:
附件1:2023年叙永城区小学招生区域划分



附件2:2023年叙永县小学一年级招生入学工作日程