
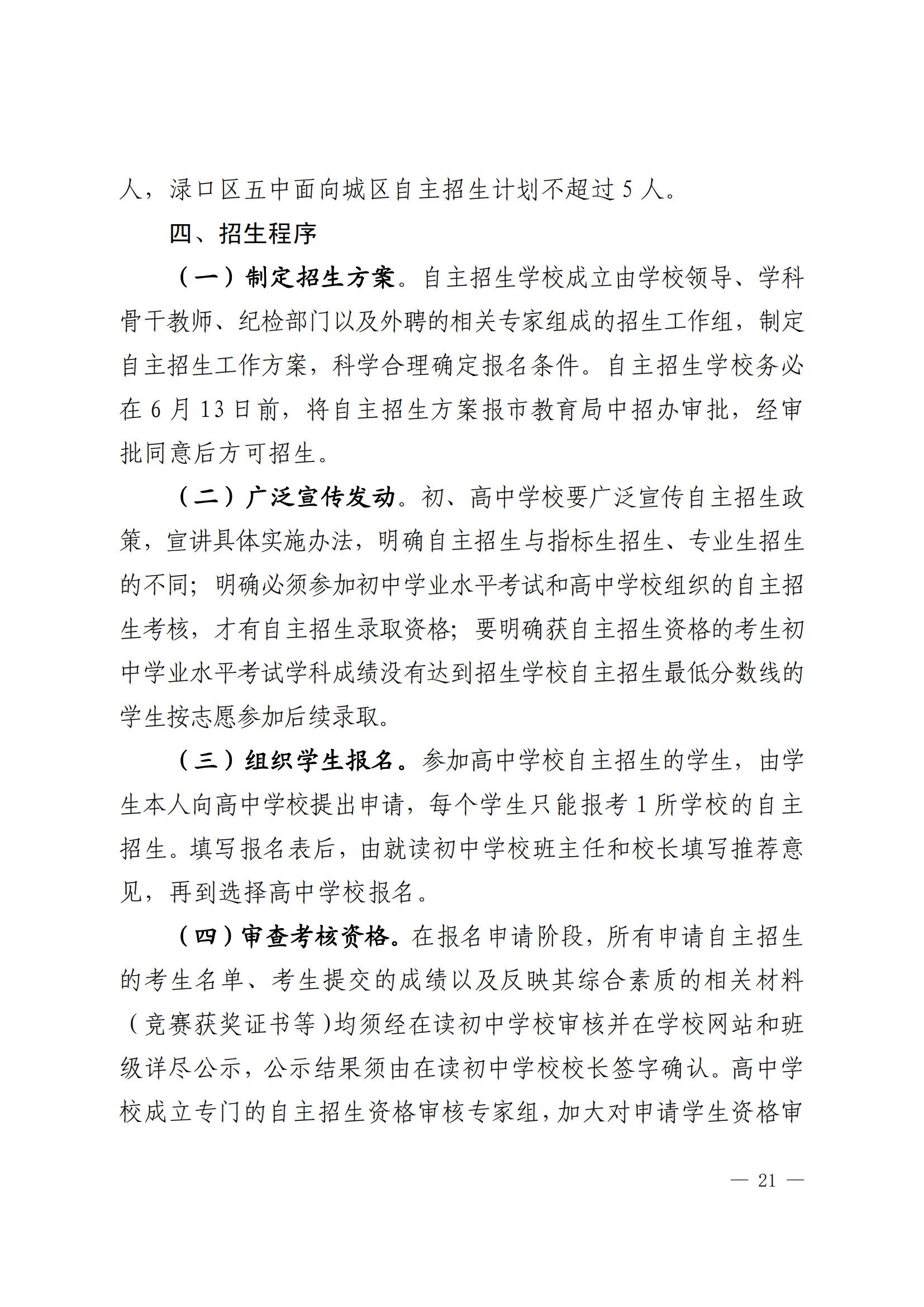
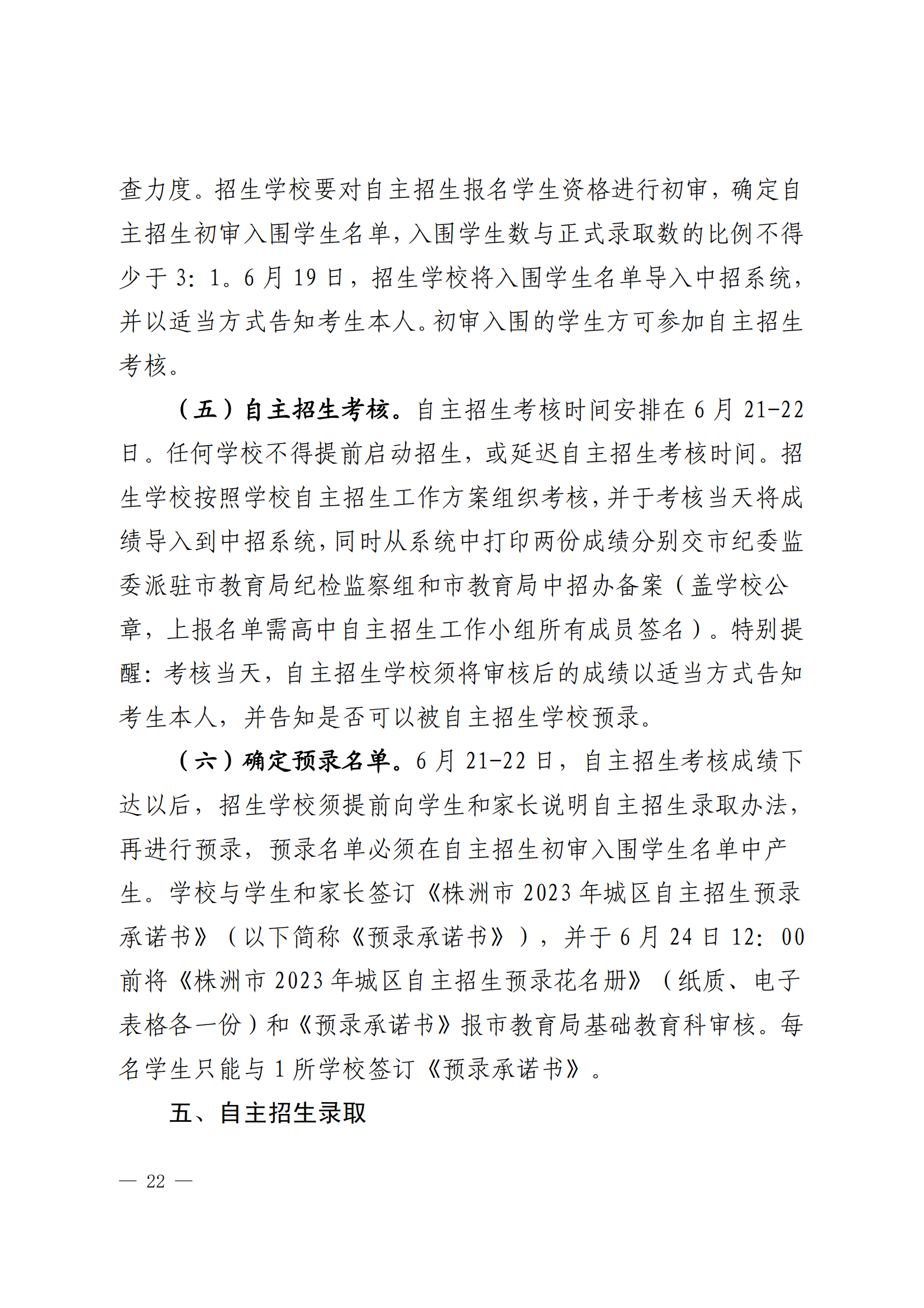
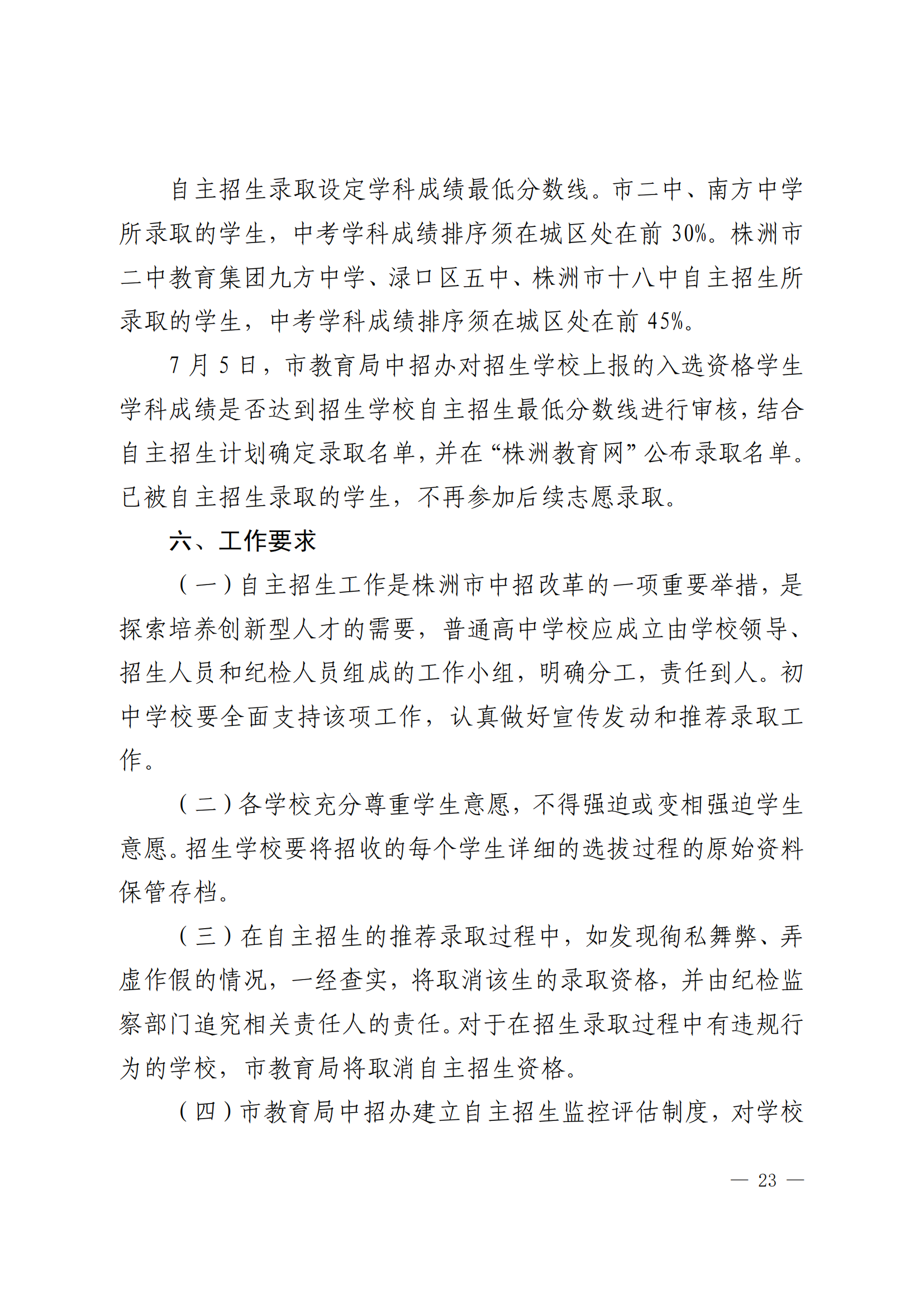
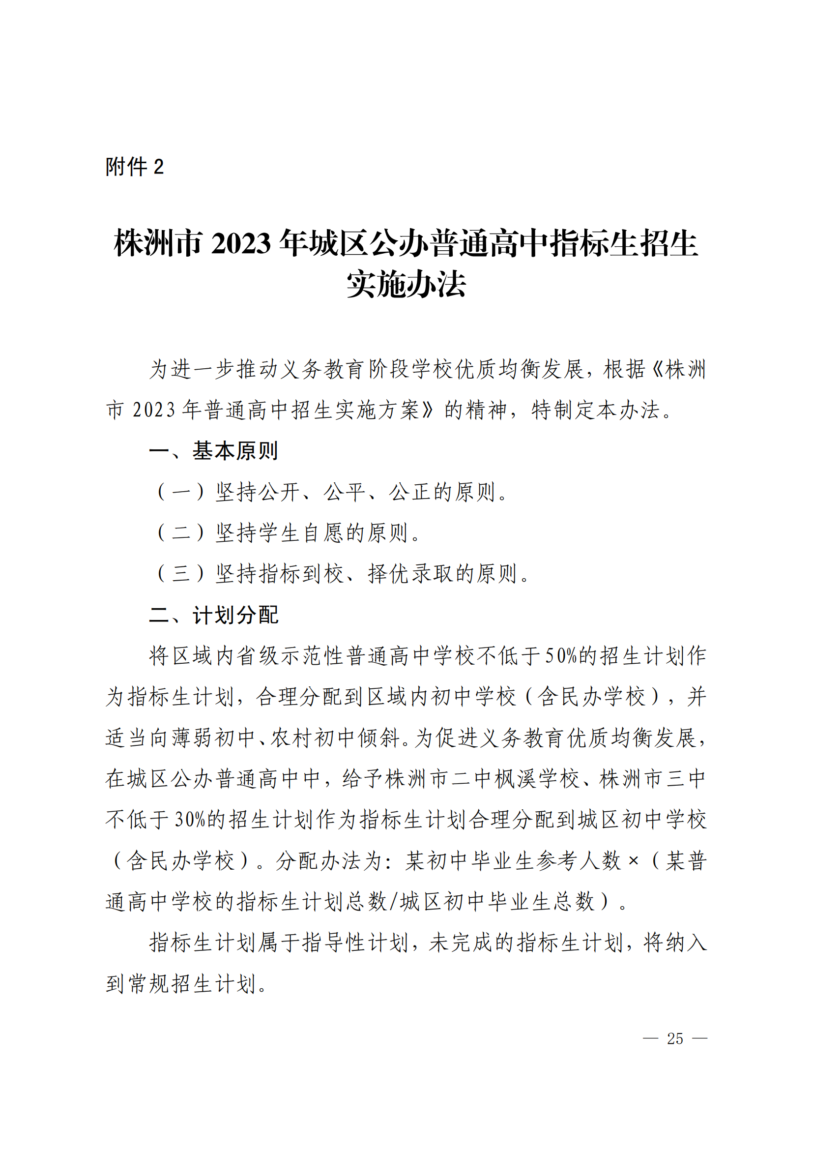
各县市区教育局,局直各普通高中学校:
现将《株洲市2023年普通高中招生实施方案》印发给你们,请认真组织实施。
株洲市教育局
2023年3月27日
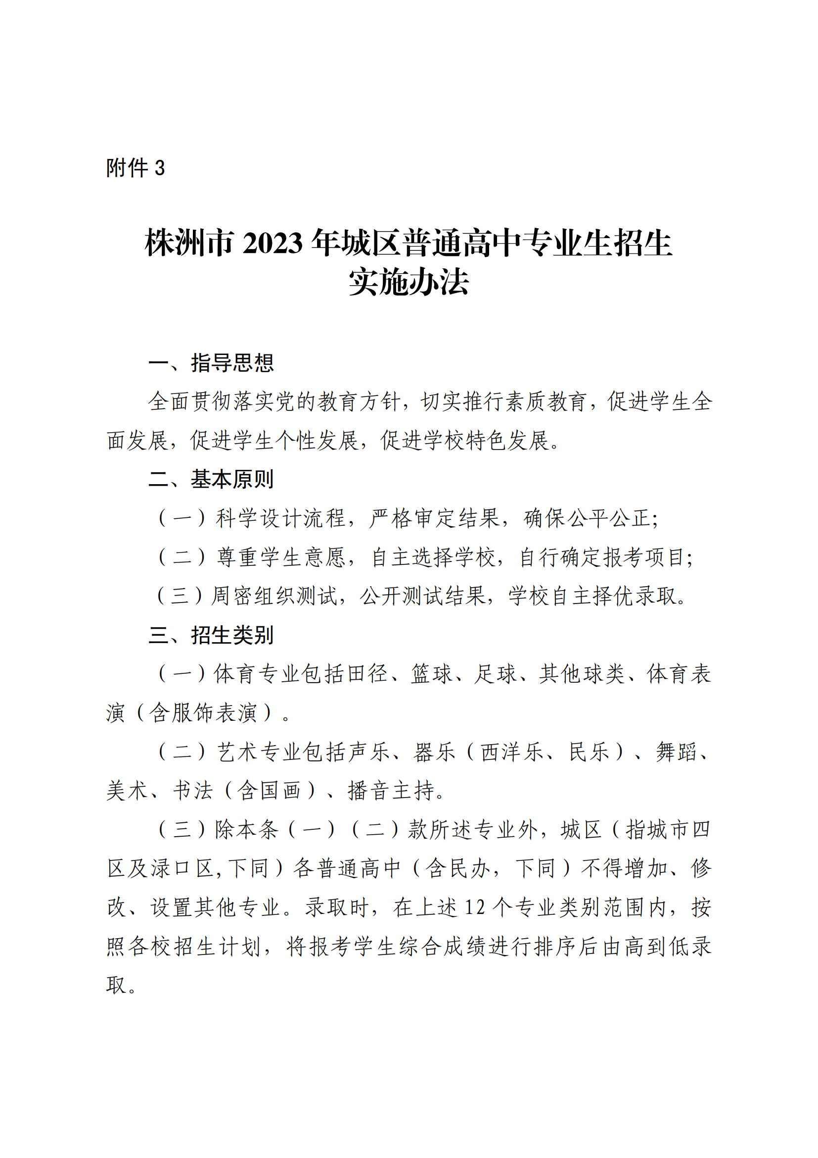
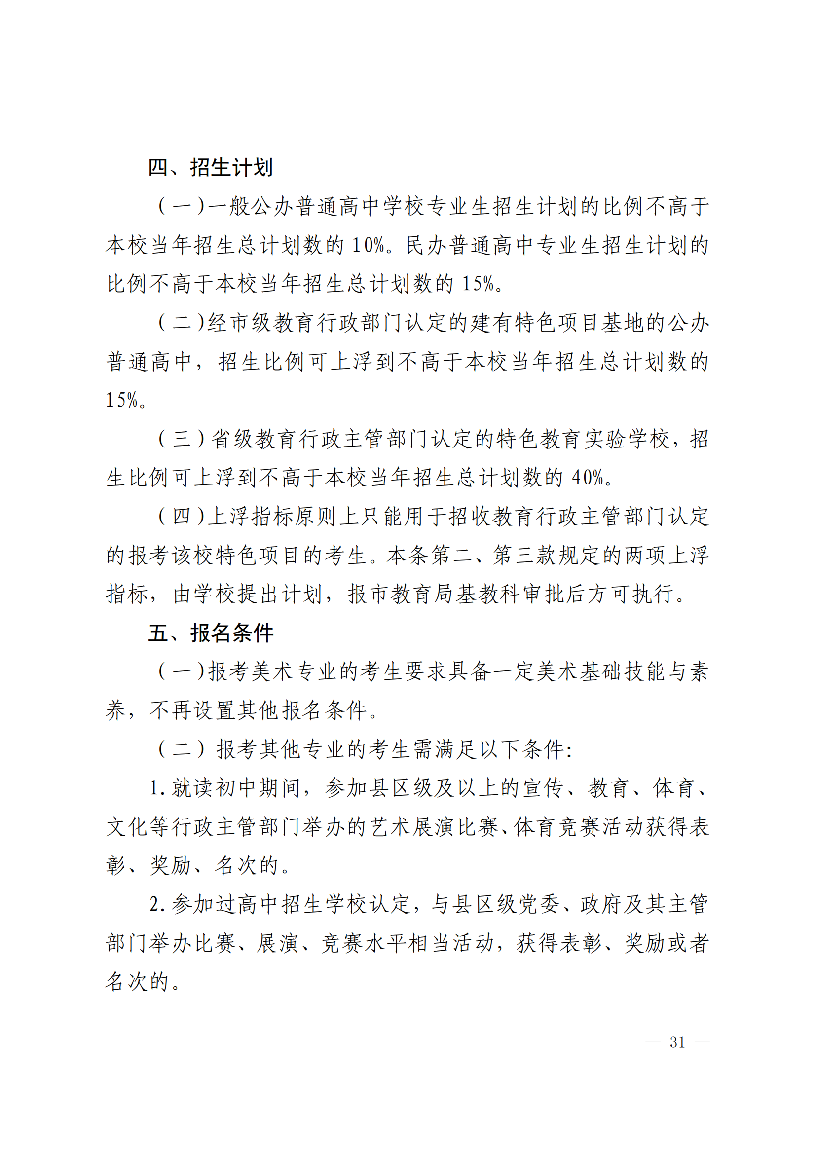
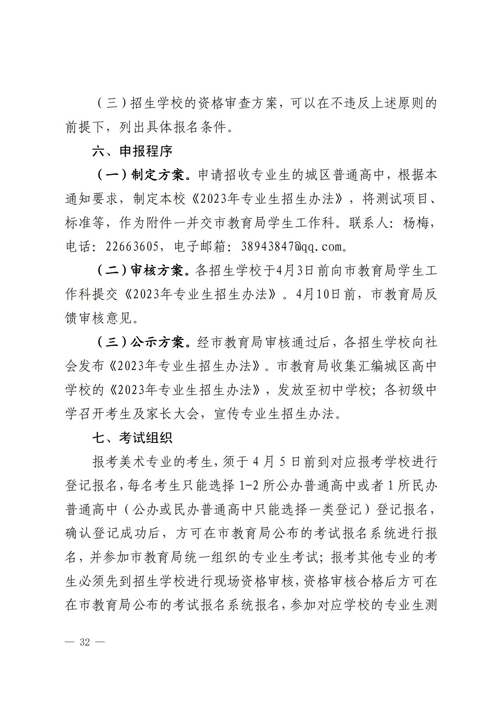
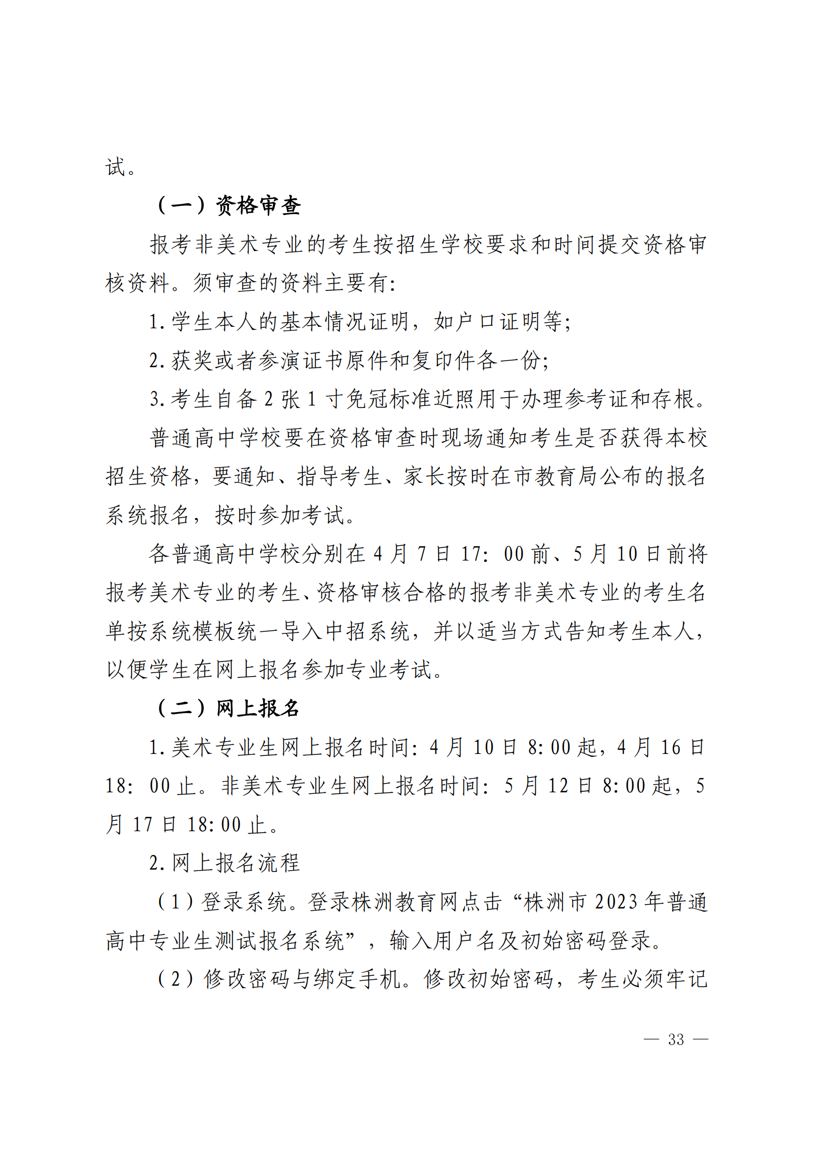
附件:株洲市2023年普通高中招生实施方案














































原文标题:株洲市教育局关于印发《株洲市2023年普通高中招生实施方案》的通知
文章链接:http://jyj.zhuzhou.gov.cn/c5401/20230331/i2027848.html
正在阅读:
移民美国教育体系介绍03-10
2017初三年级下册化学复习计划09-30
关于迎元旦的手抄报:关于迎元旦的手抄报03-28
艺术的魅力作文11-17
给高三学生的励志寄语五篇11-24
贵州六盘水2017年中考查分入口12-14
2021贵州毕节大方县事业单位招聘卫生专业技术人员简章【100人】08-09
二年级植物观察日记200字左右09-11
2022下半年四川泸州市龙马潭区事业单位医疗岗招聘公告【12人】10-21
猫捉老鼠作文450字09-07