
1.总体要求
2.招生原则
2.坚持属地管理原则。根据公办学校划片招生、民办学校在审批地范围内招生规定,科学制定年度招生计划和具体招生实施方案。按照“属地管理”和“以流入地政府为主、以公办学校为主”原则,落实以居住证为主要依据的随迁子女义务教育入学政策,全面保障符合条件的随迁子女享有公平、同等的义务教育基本公共服务。
3.坚持均衡发展原则。贯彻落实教育跃阶攀高行动,结合莲都教育实际,促进义务教育城乡一体化发展,确保全区义务教育优质均衡、科学和谐发展。
3.招生办法
1.招生对象
年满6周岁的适龄儿童(2016年9月1日至2017年8月31日出生)。
2.招生范围
符合下列条件之一的适龄儿童:
(1)莲都城区户籍适龄儿童。
(2)符合入学条件的随迁子女。
(3)根据省、市、区相关政策需在城区公办小学接受义务教育的适龄儿童。
3.报名办法
采用现场和网上相结合的方式报名
(1)户籍在囿山小学教育集团囿山校区、大洋路小学教育集团大洋路校区、大洋路小学教育集团城西校区3所学校学区范围内的适龄儿童采用现场报名(现场报名后不再参加网上报名)。报名地点:莲都区教育局一楼。
注:3所小学学区范围详见本方案附件2“2023年城区公办小学学区划分范围”。
报名时间:
①6月10日8:30—17:00,户籍在囿山小学教育集团囿山校区学区范围内的适龄儿童报名(上午:梅山社区、厦河门社区、大众村适龄儿童报名;下午:大洋河社区、丽华村、新建村适龄儿童报名)。
注:花园学校小学部主要招收囿山小学教育集团囿山校区符合第一批、第二批、第三批录取条件的部分生源,在现场报名时填报志愿。
②6月11日8:30—17:00,户籍在大洋路小学教育集团大洋路校区学区范围内的适龄儿童报名(上午:天宁社区、白云社区、北郭桥社区适龄儿童报名;下午:朝阳社区、北苑路社区、接官亭社区、灯塔三村适龄儿童报名)。
③6月12日8:30—17:00,户籍在大洋路小学教育集团城西校区学区范围内的适龄儿童报名(上午:天宁社区、陈道门社区、城北村适龄儿童报名;下午:三岩寺社区、接官亭社区、城西村适龄儿童报名)。
报名需提供材料:家庭成员户口本、父母结婚证或相关婚姻证明、市不动产中心提供打印的父母或祖辈不动产权证明(或提供房产证复印件并在报名现场“浙里办APP”核验房产信息)等相关材料的原件及复印件。
(2)现役军人子女、港澳台同胞子女、市(区)高层次人才子女、区重点企业高管子女及其他优待对象等政策生和城中村拆迁安置户家庭子女以及延缓入学儿童采用现场报名(这些对象不用参加网上报名)。
①6月6日8:30—17:00,现役军人子女、港澳台同胞子女、市(区)高层次人才子女、区重点企业高管子女及其他优待对象政策生和延缓入学儿童报名,报名地点:莲都区教育局一楼。
现役军人子女现场报名时需提供以下材料:军人所在部队证明、军人证件、家庭户口本及结婚证的原件和复印件。
港澳台同胞子女现场报名时需提供以下材料:A.儿童父母在莲都投资或工作证明的原件和复印件;B.儿童及父母在莲都居住证明(公安部门出具)、护照的原件和复印件;C.儿童及父母港澳台身份证明材料的原件和复印件。
②6月7日8:30—17:00,城中村拆迁安置户家庭子女报名,报名地点:莲都区教育局一楼。参加现场报名的安置户家庭子女无需参加网上报名(城中村拆迁安置户如果安置房地址在原户籍学区的,不用参加现场报名,家长可直接在网上报名)。
城中村拆迁安置户家庭子女现场报名时需提供以下材料:原房屋拆迁安置协议书、安置房不动产权证明(还未分到房的需提供拆迁办的证明)及结婚证、家庭户口本的原件和复印件。
(3)城区户籍(白云、万象、紫金、岩泉、联城5个街道)适龄儿童、华侨华人子女一年级新生实行网上报名。网上报名时间为6月11日8:30—13日17:30,家长通过“浙里办APP”(手机端)登录“莲都区中小学(幼儿园)网上报名系统”报名,报名操作指南届时关注“莲都教育”微信公众号。
注:户籍在囿山小学教育集团囿山校区、大洋路小学教育集团大洋路校区、大洋路小学教育集团城西校区3所学校学区范围内的适龄儿童需参加现场报名,报名地点:莲都区教育局一楼,参加现场报名后不再参加网上报名。家长由于在外地或特殊情况在现场报名规定的时间内无法参加现场报名的,可参加6月11—13日的网上报名,也可在6月20日前的上班工作日时间带上相关材料到莲都区教育局教育科304办公室补报名。
华侨华人子女网上报名时需准备以下材料并上传原件清晰照片:①儿童及父母双方护照;②侨办出具的父母双方华侨身份证明;③儿童监护人(莲都城区户籍)户口本和房产证(不动产权证明);④国内公证处或国外中国大使馆办理的儿童监护人公证书。
4.录取办法
(1)城区户籍新生录取根据“房户一致、就近入学、统筹安排”的原则进行划片招生。
当报名人数超过该学区招生计划时,根据适龄儿童的户籍、家庭住房情况,按以下顺序录取:
①适龄儿童户籍与父母户籍、家庭住房一致(以父母全权产权所有房产证或不动产权证明为认定依据,房屋用途为“住宅”),均在本学区的,第一批录取。
②适龄儿童户籍与祖父母或外祖父母户籍一致,祖父母或外祖父母住房在本学区(以祖父母、外祖父母全权产权所有房产证或不动产权证明为认定依据,房屋用途为“住宅”),且适龄儿童本人及父母在城区无可落户房产的(家长须提供城区无房产证明),第二批录取。
注:适龄儿童户籍2021年7月9日前落户的,按原政策执行(无需提供适龄儿童及父母城区房产信息)。
③适龄儿童与父母户籍在本学区公共租赁住房落户且实际居住的(家长须提供公共租赁住房协议书、城区无房证明、结婚证等原件和复印件),第三批录取。
当同一批次的适龄儿童报名人数超过该学区招生计划时,视适龄儿童户籍落户时间的先后录取。上述三批未能录取的,以及不符合上述三批录取条件(有户无房、集体户、户籍未能按时落户等)的适龄儿童,莲都区教育局结合周边学校学位、适龄儿童家庭住房等情况按相对就近原则进行分流统筹安排入学。
注:丽水市实验学校、莲都区囿山小学教育集团囿山校区、中山小学教育集团中山校区、大洋路小学教育集团大洋路校区、大洋路小学教育集团城西校区、刘英小学等6所学校学区的适龄儿童,户籍在2022年4月30日之后迁入的,统筹安排入学。
(2)符合条件的现役军人子女、烈士子女、公安英模和因公牺牲伤残警察子女、国家综合性消防救援队伍人员子女及其他符合条件的优待对象,按《军人子女教育优待办法》《公安部教育部关于进一步加强和改进公安英烈和因公牺牲伤残民警子女教育优待工作的通知》及《关于贯彻<军人子女教育优待办法>的实施意见》(浙政联〔2013〕2号)、《浙江省应急管理厅浙江省教育厅转发应急管理部教育部关于做好国家综合性消防救援队伍人员及其子女教育优待工作的通知》(浙应急人事〔2019〕37号)等教育优待政策予以落实。
(3)符合条件的华侨华人子女、港澳台同胞子女入学,按《浙江省教育厅浙江省人民政府侨务办公室关于进一步做好华侨华人子女回国就读中小学和幼儿园工作的若干意见》(浙教基〔2010〕150号)、《浙江省教育厅浙江省人民政府台湾事务办公室关于进一步做好台胞子女就读中小学和幼儿园工作的若干意见》(浙教基〔2011〕35号)等政策予以落实。
(4)军转干部子女、援藏援疆干部子女、市(区)高层次人才子女、区重点企业高管子女、见义勇为人员子女以及城中村拆迁安置户家庭子女等政策生,根据市、区相关政策规定予以落实。
(5)莲都城区户籍适龄儿童可自愿申请到青林学校小学部就读。有意向申请到青林学校小学部就读的城区户籍适龄儿童,家长于6月12日前向莲都区教育局教育科304办公室递交书面申请及户口本原件和复印件。
(6)花园学校小学部主要招收囿山小学教育集团囿山校区符合条件的部分生源,如有空余学位统筹安排。具体办法届时关注“莲都教育”微信公众号。
5.学位锁定
2023学年继续在丽水市实验学校、莲都区囿山小学教育集团囿山校区、莲都区大洋路小学教育集团大洋路校区3所学校(校区)实施房产学位锁定。
(二)民办小学
1.招生对象
年满6周岁适龄儿童(2016年9月1日至2017年8月31日出生)。
2.招生范围
符合下列条件之一的适龄儿童:
(1)莲都区户籍(含南明山街道)适龄儿童。
(2)符合莲都城区或开发区公办小学入学报名条件的随迁子女。
(3)华侨华人子女、港澳台同胞子女以及其他各类符合就读公办学校条件的政策生。
3.报名办法
民办小学一年级新生入学实行网上报名。有意向就读民办小学的适龄儿童自愿报名,家长通过“浙里办APP”(手机端)登录“莲都区中小学(幼儿园)网上报名系统”报名。报名时,家长如实填写有关信息,并按要求上传各类真实、合法、有效的佐证材料原件清晰照片(报名操作指南届时关注“莲都教育”微信公众号)。
每名适龄儿童最多可填报2个民办小学志愿。特别提醒:家长可以自愿选择填报1个志愿,也可以填报2个志愿,一旦填报的志愿信息网上提交成功将不能更改,请家长务必理性选择、慎重操作。
每名适龄儿童只能在一个县(市、区)招生平台报名,市教育局招生平台同时对各县(市、区)报名情况进行监管,若发现有多地报名的,将取消民办学校报名资格。
4.录取办法
新生录取遵循志愿优先、随机派位原则。
(1)民办学校或投资主体与市、区政府部门(开发区管委会)原先已订有协议,约定由民办学校负责承接的生源,相关生源按协议约定直接录取;受市、区政府委托,承担了部分学区范围招生计划的民办学校,符合条件的生源直接录取;符合市少体校招生条件的对象,由市少体校按核定招生计划组织招录。以上生源录取后,民办学校面向区内招生计划相应核减。
(2)学校第一志愿报名人数未超过核定招生计划数的,报名对象一次性全部录取;被第一志愿录取的对象,不再参与第二志愿录取;学校第一志愿未招足的计划,在第二志愿报名对象中录取。当同一志愿报名人数超过核定招生计划数时,实行电脑随机派位录取。所有志愿报名对象均已录取,学校仍未招足核定计划数的,转为补招计划。公证机构全程参与电脑随机派位录取,接受社会监督。
双(多)胞胎家长可自愿申请绑定并号电脑派位,申请材料家长于6月21日前递交到莲都区教育局教育科304办公室。
5.时间安排
(1)6月19—21日,民办小学网上报名(参加民办小学报名的对象,还需根据公办小学安排的报名时间和报名方式参加公办小学报名)。
(2)6月25—28日,对网上报名的新生进行资格审查,在“莲都教育”微信公众号公示。
(3)6月30日,民办小学电脑随机派位,完成志愿生录取,家长通过“浙里办APP”(手机端)登录“莲都区中小学(幼儿园)网上报名系统”查询。
(4)7月1—2日,录取的学生(含协议生、白云小学划片生、志愿生)在这两天之内到相关学校报到注册。不按时到校报到注册的,将取消录取资格(同时取消其他民办学校录取资格),该录取名额增加到学校补招生名额中。
(5)7月7日前,完成补招生录取。民办小学未招足的计划,由区教育局组织区内进行补招。因未按时到校报到注册被取消录取资格的空余名额,在志愿报名该校未被录取且未被其他民办小学录取的对象中补录,不再另行组织补招报名。报名人数超过补招计划数时,实行电脑随机派位录取。被民办小学录取的学生,在民办小学补招结束后放弃就读的,不再补招。
6.相关说明
适龄儿童被民办小学录取后,不再参加公办小学的划片招生,不再参加随迁子女电脑派位入学。已被民办小学录取而放弃就读的,统筹安排就读学校。丽水市文元学校(小学部)、莲都外国语学校白云校区(小学部)、莲都外国语学校怡景校区(小学部)、东港学校(小学部)等学校实行政府购买学位。
(三)白云小学
莲都区白云小学(即莲都外国语学校白云校区小学部)系莲都区政府招商引资项目,办学性质为民办,根据物价部门批准的标准收费。根据《丽水市人民政府关于市区薄弱民办学校问题专题会议纪要》(〔2012〕72号)、《莲都区政府第6次常务会议纪要》(〔2012〕8号)、莲都区教育局与丽水梦翔教育发展有限公司签订的《莲都区白云小学新建项目招商协议书》和莲都区政府2017年第6次常务会议精神,白云小学实行划片招生。
1.学区范围
中山街以东、白云山脚以南、宇雷北路以西、城北街以北区域。
2.招生对象
学区范围内年满6周岁(2016年9月1日至2017年8月31日出生)的适龄儿童自愿报名。
3.报名条件
(1)学区内的适龄儿童报名时必须同时符合以下3个条件:
①适龄儿童户籍、家庭住房一致;
②适龄儿童户籍在2023年4月13日前落户到学区内;
③家庭住房产权为适龄儿童父母全权所有。
(2)为引导儿童在学区内实际居住,控制学校学位,该区域内的住房(房屋用途为“住宅”),六年内只认定同一户家庭子女在白云小学就读,今年适龄儿童落户和父母购房时间截止2023年4月13日。
4.报名时间
已另发报名通知在4月14日完成报名并录取。
5.录取办法
经审核,学区范围内符合报名条件的适龄儿童直接录取(莲都外国语学校白云校区小学部招生计划相应核减)。适龄儿童被白云小学录取后,不再参加公办小学的报名,放弃就读的,由区教育局统筹安排公办小学入学。
6.收费办法
学区范围内符合条件的适龄儿童被白云小学录取就读后,区政府按上一年我区小学生均教育事业费的80%给予学校补贴,白云小学按成本核算收费的差额部分,按学校业主和学生家长2:8比例分担。根据白云小学2023学年收费标准,除区政府按上一年我区小学生均教育事业费的80%补贴学校外,学校分担2988.7元,家长分担11954.82元,不含住宿费、餐费。
(四)乡镇小学
乡镇小学一年级新生招生录取工作由各乡镇小学具体负责,报名时间和报名办法由学校向社会公布。
4.随迁子女报名办法
符合条件的随迁子女家长于6月14—16日通过“浙里办APP”(手机端)登录“莲都区中小学(幼儿园)网上报名系统”报名。报名时,家长如实填写有关信息,并按要求上传各类真实、合法、有效的佐证材料原件清晰照片。报名操作指南届时关注“莲都教育”微信公众号,被民办小学录取后不再参加公办小学电脑派位。
学区在水东小学的水岭根村、瀑泉村、凤化村、湾岙村、祝村村、杨坑村户籍适龄儿童和联城小学学区的户籍适龄儿童,自愿要求参加“电脑派位”到城区其他招收随迁子女学校就读的,请家长持家庭户口本、父母结婚证、市不动产中心提供打印的父母全权所有不动产权证明、父母缴纳城镇职工基本养老保险清单等相关证件材料的原件和复印件,于6月17日8:30—17:00到莲都区教育局一楼参加现场报名(自愿参加电脑派位的适龄儿童不用参加6月11—13日的城区公办小学网上报名)。适龄儿童通过“电脑派位”录取后,不再参加原学区所在学校的划片。
注:莲都城区与丽水经济开发区两地公办学校,学生家长自主选择一地一校报名,不可两地同时兼报。
5.结果查询
6.招生机制
(二)坚持阳光招生。招生的有关政策、办法由市、区教育局、各学校及幼儿园在招生前充分运用官方微信公众号等媒体多渠道向家长、社会公告,招生结果第一时间向社会公布。各校可向社区、学生及其家长展示学校办学理念、课程设置、师资水平、办学特色、参与集团化办学的共建共享资源等。不得利用“校园开放日”等形式组织适龄儿童报名或留下联系方式预约招生,不得收取学生任何形式的简历(包括各类证书)等材料。
(三)保障教育公平。保障随迁子女依法接受义务教育的权利,随迁子女进入公办学校就读后,享受与本地户籍儿童同等的教育政策。严禁任何学校收取或变相收取与入学挂钩的“捐资助学款”。
(四)规范招生方式。学校不得组织任何形式针对适龄儿童的测试或面谈,严格执行取消“择校生”“借读生”,严禁设立任何名义的重点班、快慢班,实行均衡分班,严禁借转学名义变相招生、掐尖招生。学校不得提前组织招生,不得劝退或变相劝退已录取的学生,不得在学段的中途私自扩班或增加班额。任何事先录取的行为一律无效,对违规招录的学生必须全部清退。
(五)推行“长幼随学”服务。为支持国家优化生育政策,落实“浙有善育”要求,解决因同一家庭孩子在不同学校就读带来的接送不便,本着“自愿申请、公开公平、就便安排”原则,积极推行义务教育“长幼随学”的人性化服务举措。在符合招生入学政策前提下,同一家庭的二孩、三孩可自愿申请在其兄、姐(或弟、妹)的同一所公办小学入学,具体视实际情况而定。要求“长幼随学”的书面申请及家庭户口本、学校打印的《学生电子学籍信息表》、父母或祖辈不动产权证明原件和复印件于6月25日之前递交莲都区教育局教育科304办公室,丽水市实验学校申请材料递交丽水市教育局基教处。
(六)完善学籍管理。学校在招生完成后,应及时将录取学生基本信息录入全国电子学籍管理系统,并保证信息的准确性与完整性。严禁出现人籍分离、空挂学籍、学籍造假等现象,做到“一人一籍、人籍一致”。
(七)加强控辍保学。加强对控辍保学重点群体的监控,适龄儿童未按《义务教育法》规定接受义务教育的,学校要落实失学、辍学学生的劝返、登记工作,做到“一生一案”,并书面向当地政府报告。本区户籍适龄儿童因身体状况需要延缓入学的,其父母或者其他法定监护人应当提出申请,报莲都区教育局批准;中、重度特殊儿童向丽水市特殊教育学校(莲都区培智学校)申请就读;因身体原因不能到校就读的特殊儿童,学校通过送教上门服务保障其接受义务教育。严厉查处以“国学班”“读经班”“私塾”等替代义务教育的非法办学行为。
(八)严肃招生纪律。学校必须严格执行区教育局下达的招生计划,不得擅自突破开班数和招生人数(小学班额不得超过45人)。在招生过程中,如有违反招生纪律、违规收费、影响招生秩序的,将根据情况和有关规定追究学校和有关当事人责任。
莲都区教育局招生咨询电话:21329052133481
丽水市教育局招生咨询电话:2626059
7.相关附件
附件1:莲都区2023年小学招生计划
公办小学:
民办小学:
附件2:2023年城区公办小学学区划分范围
市实验学校中山校区:丽阳门社区(灯塔街以北区域,灯塔街以南、城东路以西区域)。
市实验学校丽阳校区:北苑路社区(花园路以东、人民街以南区域)、佳和社区(人民街以南、寿尔福路以西区域)、丽阳社区(寿尔福路以西、寿元街以北区域)、正阳社区(寿元街以北区域)、朝阳社区(万锦弄以东、寿元街往西至万锦弄以北区域)、天宁寺村(一村)。
囿山小学教育集团囿山校区:厦河门社区、大洋河社区、梅山社区(大众路以东区域)、大众村、新建村、丽华村。
上海世外教育附属莲都区长岗背小学:佳和社区(和平路以东区域)、东港社区(和平路以东、寿元街以北区域,东环路以东区域)、灵山社区、长岗背村、岩泉村、青林村、冷水村、秋塘村、凉塘村、余岭村、枫树湾村、下后弄村、黄畈村、琯头村、雨伞岗村、里佳源村。
中山小学教育集团中山校区:府前社区、永晖社区、大水门社区(解放街以北区域)、丽阳门社区(灯塔街以南、城东路以东区域)。
大洋路小学教育集团大洋路校区:北郭桥社区、白云社区、北苑路社区(花园路以西区域)、天宁社区(城北街以南区域)、接官亭社区(城北街以南区域)、朝阳社区(万锦弄以西、寿元街往西至万锦弄以南区域)。
大洋路小学教育集团城西校区:天宁社区(城北街以北区域)、接官亭社区(城北街以北区域)、陈道门社区(城北街以北区域)、三岩寺社区(丽水学院及以北区域)、城西村、城北村。
刘英小学:西银苑社区、东银苑社区、滨苑社区、星湖社区、厦河村、古城村、城东村、开潭村。
城北小学:左渠门社区、凤凰社区、三岩寺社区(丽水学院以南区域)、丽光村、丽南村。
人民路小学:灯塔社区、后庆社区、陈道门社区(城北街以南区域)、灯塔村。
梅山小学:梅山社区(大众路以西区域)、大水门社区(解放街以南区域)。
莲都小学:金苑社区、万丰社区、正阳社区(寿元街以南区域)、丽阳社区(寿元街以南区域,寿尔福路以东、寿元街以北区域)、东港社区(和平路以西区域,寿元街以南、东环路以西区域)、后甫村、海潮村、关下村、社后村。
天宁小学:北苑路社区(人民街以北区域)、佳和社区(和平路以西、人民街以北区域,寿尔福路以东、人民街以南、和平路以西区域)、天宁寺村(二、三村)、九里村。
水东小学:东升社区、水东村、金东村、芦埠村、黄泥丼村、河村村、塔下村、水岭根村、瀑泉村、凤化村、湾岙村、祝村村、杨坑村。
联城小学:娄丰堰社区、清河社区、联城街道所属各行政村。
重要提醒:学校学区会因新建学校、布局调整、招生容量等因素进行适度调整,请勿将学区划分作为购房依据。
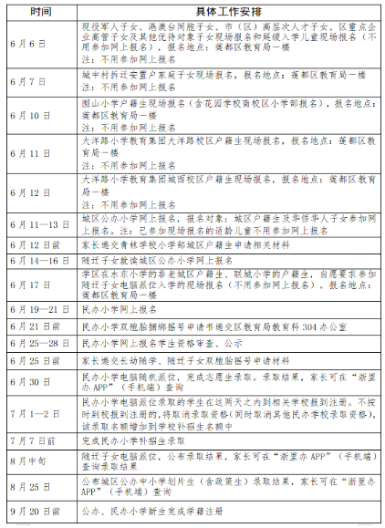
附件3:2023年小学入学报名录取工作时间安排
注:乡镇学校根据区教育局文件精神结合学校实际安排招生录取工作
正在阅读:
6月11日-13日公办校网报!2023年浙江丽水市莲都区小学招生报名时间和学区划分发布06-03
艺术来源于生活作文800字01-01
2020年元旦祝福句子大全02-26
[2016安徽桐城市初中师范定向生录取名单]2016安徽桐城市选派专职驻外招商人员公告07-12
餐饮服务员工作报告09-01
2023年3月新疆计算机二级报名时间及报名入口[2月17日-20日]02-17
[幼儿园开学第一课活动总结]开学第一课活动总结三篇08-13
2021河北省保定市雄县文化和旅游局招聘文化旅游辅助岗工作人员公告【10人】08-17
2021年吉林白山考区各级机关考试录用公务员面试告知暨书07-27
六年级作文多彩的活动400字10篇10-14