
您好!首先感谢您对长清教育的关注!为使您及时了解和掌握孩子入学工作的相关规定及要求,我们在此对小学招生工作的流程及所需材料进行说明,希望能对您有所帮助。
为提供更加优质高效的教育服务,让群众少跑路,让数据多跑腿,2023年济南市长清区小学入学信息登记将采取线上为主的方式进行。6月5日至6月15日每天9:00—19:00,适龄儿童监护人用电脑或手机在网上进行报名,具体操作详见《2023年长清区义务教育阶段招生/转学系统使用手册》或系统使用视频。
录取与登记时间早晚无关,请家长合理安排网报时间。如遇网络拥挤,可选择其他时间段登记,在允许的情况下尽量提早报名,以免都集中到最后报名出现网络问题而导致报名不成功。网上报名平台技术问题请咨询招生系统在线客服。
如有更多咨询,欢迎拨打长清区教育和体育局教育科电话0531--87224615。
本须知仅供2023年小学招生使用。如当年济南市招生政策有重大变化,将根据我区实际情况作出适当调整。本须知解释权归长清区教育和体育局所有。
一、长清区小学新生入学的相关规定
长清区户籍年满六周岁(2017年8月31日前出生)的适龄儿童须依法接受义务教育。
1.街镇小学招生以户籍为主结合居住地,由本街镇教育办公室组织进行网上注册报名,时间与城区学校同步。详情请咨询当地教育办公室。
2.主城区及大学城区小学按学区划分进行招生。
二、线上报名材料准备
根据不同类型,在平台录入信息时可能会用到以下材料,请家长提前准备好。
【适龄儿童监护人在学区内购房且2023年8月31日前交房入住的】
1.户口本(适龄儿童与父母不在一个户口本上的,需分别准备户口本,户口本要内页齐全)。
2.父母双方的身份证原件。
3.房产证或不动产证原件,尚未办理房产证的,准备全款购房发票、网签合同原件。
4.若户口本信息无法证明房屋所有权人与适龄儿童的家庭关系,还需准备出生医学证明、结婚证或独生子女证等辅证材料。
【适龄儿童监护人在学区内无房产且长期跟适龄儿童祖父母(外祖父母)一起居住的】
1.祖父母(外祖父母)、父母、适龄儿童的户口本,户口本要内页齐全,能证明适龄儿童和房产所有人关系。
2.父母双方的身份证原件。
3.祖父母(外祖父母)房产证或不动产证原件,尚未办理房产证的,准备全款购房发票、网签合同原件。
4.若户口本信息无法证明房屋所有权人与适龄儿童的家庭关系,还需准备出生医学证明、结婚证或独生子女证等辅证材料。
5.准备监护人双方的无房产查询证明(可到长清区政务服务中心办理)。
【适龄儿童及其监护人在学区内只有户口且长期实际居住的】
1.户口本(适龄儿童与父母不在一个户口本上的,需分别准备户口本,户口本要内页齐全)。
2.父母双方的身份证原件。
3.若户口本信息无法证明监护人与适龄儿童的家庭关系,还需准备出生医学证明、结婚证或独生子女证等辅证材料。
三、外来务工人员随迁子女小学入学须知
外来务工人员指非长清区户籍,在长清务工或经商的人员。外来务工人员随迁子女可根据家庭住址,在乐天小学、丹凤小学、文昌中心小学三所学校中选择一所报名。
在平台录入信息时可能会用到以下材料,请家长提前准备好。
1.户口本(父母、适龄儿童不在一个户口本上的,需分别准备户口本,户口本要内页齐全)。
2.父母双方的身份证原件。
3.若户口本信息无法证明监护人与适龄儿童的家庭关系,还需准备出生医学证明、结婚证或独生子女证等辅证材料。
4.由长清区公安机关出具的居住证(外来务工人员)。
5.务工证明:在长清务工者提供2023年8月31日之前,单位合法用工合同或单位缴纳“五险”的缴费单据(或个人缴纳的社保缴费单据)。在长清经商人员提供2023年8月31日之前,营业执照正副本原件。
四、适龄儿童延缓入学申请方式
年满六周岁的儿童,其父母或其他法定监护人应当依法送其入学并完成义务教育。如适龄儿童因身体状况需要延缓入学的,其父母或其他法定监护人应当提出申请。在网上填写报名信息页面最下方的“是否延缓入学”选项选择“是”,同时监护人需上传“延缓入学申请书”和医院诊断证明等相关材料。
五、招生说明
1.为了更好地察民情、解民忧,根据我区实际情况,今年实验小学(清河街校区)、石麟小学(水鸣街校区)、长清区大学城实验小学(文清校区)在招收片区内适龄儿童入学后,如有空余学位,将根据周边学校学位情况,统筹协调进行安置。
2.今年街镇小学招生一个总的原则是:家长可以在办学 联盟内的校区之间自由选择。中心小学在招收片区内学生之后,如果有空余学位,允许其他家长选择。若剩余学位不能满足需求,按照入学半径由近及远的原则进行安置。
3.家长在招生平台填写的信息要确保真实、完整、准确,若因信息填写错误或不真实影响孩子入学,责任自负。
4.实验小学、石麟小学在招收片区内学生之后,如有空余学位可招收在学区内只有户口且长期实际居住的适龄儿童入学。
5.学区范围指学区内的住宅,不含公寓、办公用房、商业用房等,不含在建或规划待建的住宅项目。
6.已交付使用并实际入住,但未列入学区的住宅项目,业主适龄子女入学由区教育体育局根据各招生学校空余学位和生源数量情况,在全区范围内,按照相对就近的原则协调安置。
7.如果适龄儿童父母没有住房,能够提供无房证明,并且祖孙三代长期实际在一起居住,可以根据祖辈房产所属学区申请入学;适龄儿童父母自己有住房,但是祖孙三代长期实际在祖辈房产居住,如果用祖辈房产申请入学,学校将根据空余学位的情况确定是否接收孩子入学。
8.最终报名截止日期为2023年8月25日,网报结束后,从6月16日至8月底陆续购房且交房的,请监护人持相关材料于2023年8月24日-25日到所属各学校办理报名登记手续。
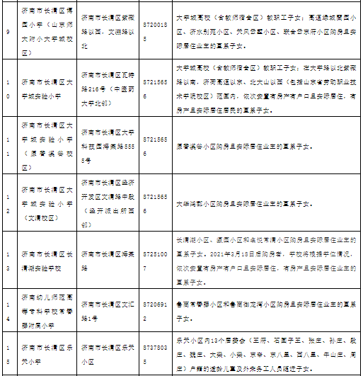
七、主城区及大学城区小学2023年学区划分表



八、街镇小学2023年学区划分表




正在阅读:
6月5日起网报!2023年山东济南市长清区小学招生入学须知和学区划分范围公布06-03
2023年贵州法律职业资格考试时间、科目及内容[客观题9月16日、17日主观题10月15日]06-21
2023山东青岛大学附属妇女儿童医院住院医师规范化培训招生10人(报名时间7月1日开始)06-28
2018上半年重庆公共英语三级考试时间:3月31日-4月1日05-16
人心还是人芯?作文1000字11-17
三年级记事作文:记得那件事300字10-05
预备党员转正大会流程及主持词_预备党员转正大会主持词范本11-05
2020送朋友的生日祝福句子【三篇】01-10
快乐地成长作文300字11-18
2017年江西萍乡中考历史试题及答案12-03