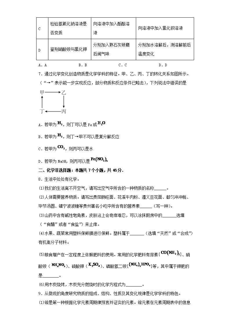
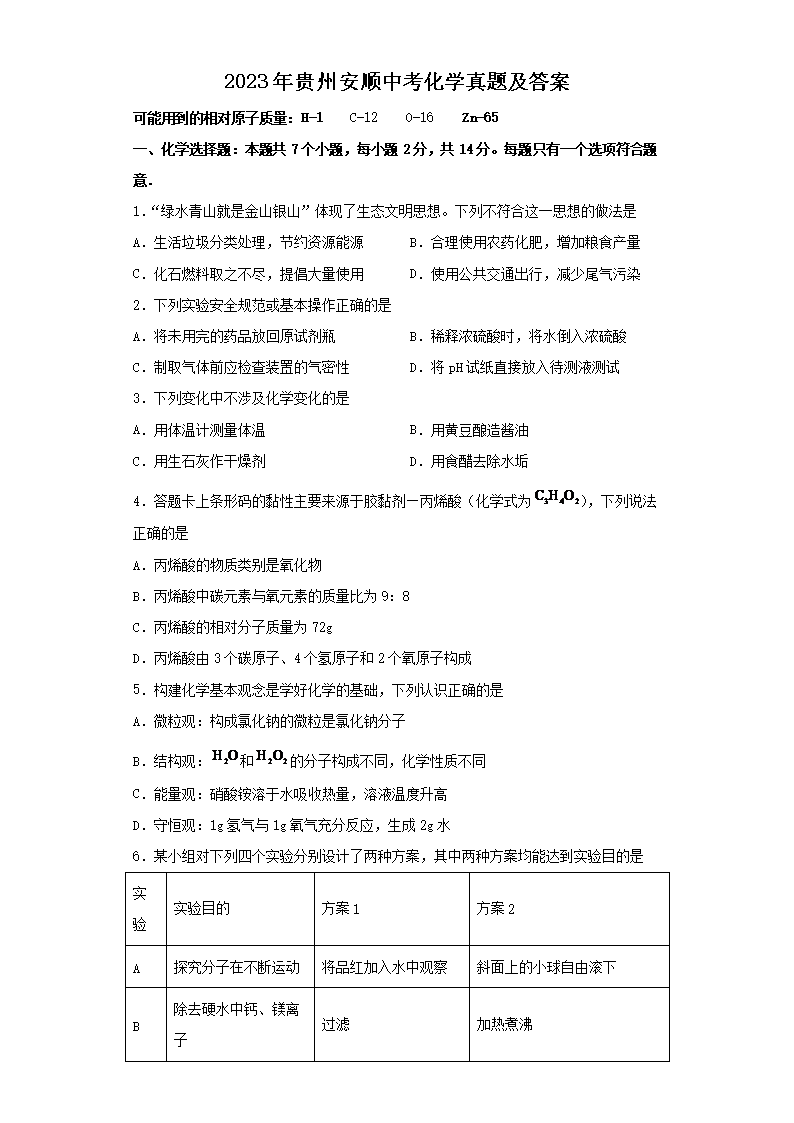
>
【文档预览】 文档大全网整理发布2023年贵州安顺中考化学真题及答案(Word版),前五页预览如下:
本文来源:https://www.wddqw.com/o4Iv.html
相关文章:
正在阅读:
2023年贵州安顺中考化学真题及答案(Word版)07-01
2021年青海社会工作者职业水平考试温馨提示08-28
2009年贵州教师资格小学教育学真题及答案(Word版)08-08
生产个人求职简历怎么写5篇11-13
幼儿园保教工作计划2021秋季_保教工作计划秋季范文08-22
2019年重庆市九龙坡中考物理试题A卷(已公布)11-06
江苏徐州2022年同等学力人员申请硕士学位考试时间:8月14日08-13
荣耀x20有广角功能吗-有超广角吗(图文)05-30
西班牙留学租房问题解读06-30
2018年中信银行天津分行档案管理岗社会招聘公告07-04
2020年湖北妇产科主治医师报名时间及报名入口【2019年12月24日-2020年1月13日】01-16