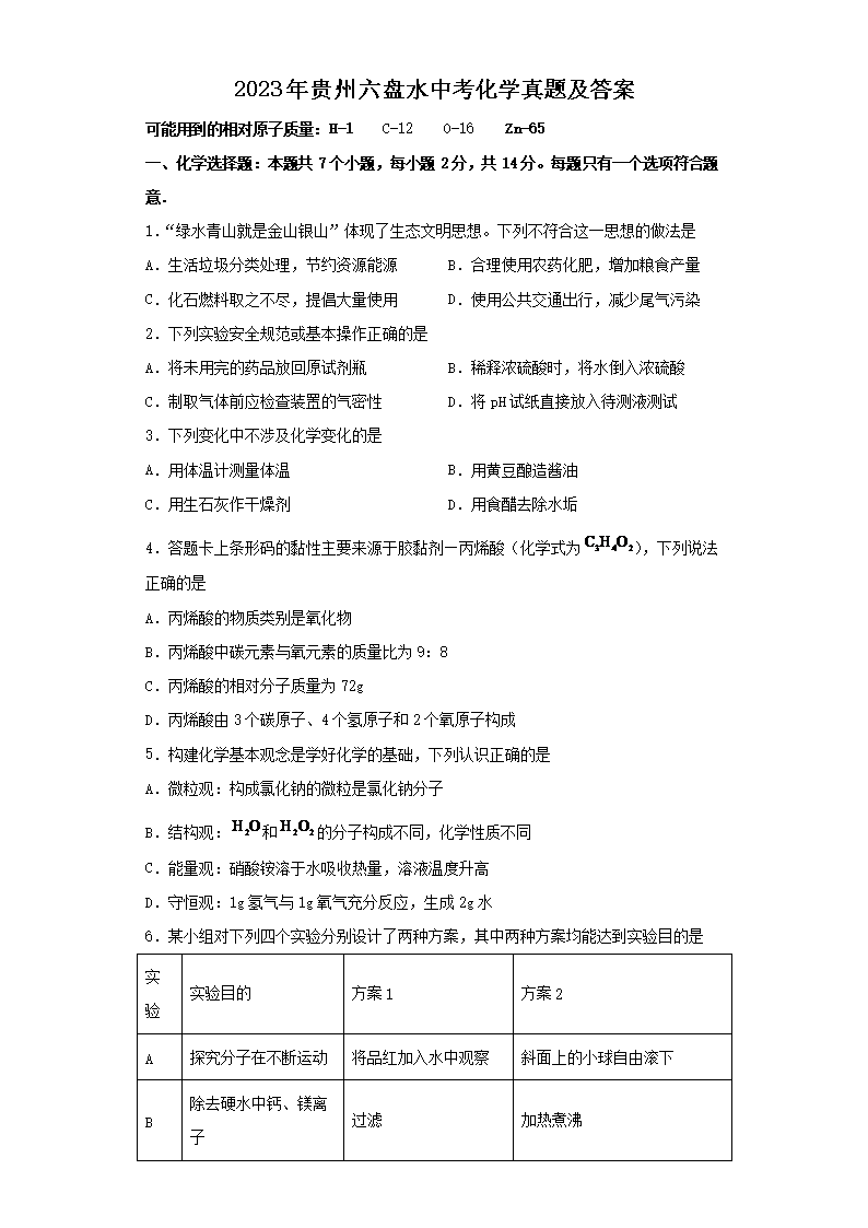
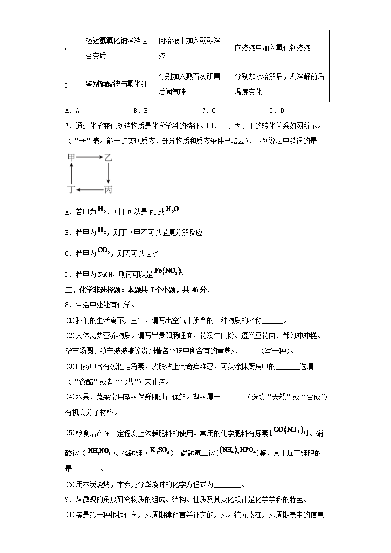
>
【文档预览】 文档大全网整理发布2023年贵州六盘水中考化学真题及答案(Word版),前五页预览如下:
本文来源:https://www.wddqw.com/a4Iv.html
相关文章:
正在阅读:
2023年贵州六盘水中考化学真题及答案(Word版)07-01
中元节作文:"中元节"的来历05-05
内蒙古通辽2018年中级会计职称报名入口:全国会计资格评价网04-09
菊花颂作文500字12-08
[读西游记有感600字作文]读西游记有感600字范文04-08
王昌龄《芙蓉楼送辛渐》及赏析06-03
清明节作文500字:我们一起去扫墓10-06
兰花作文1200字01-06
中考满分作文350字大全:告别08-21
定格作文600字12-26
[写一篇关于期末考试的日记]关于期末考试的日记三篇06-03