>
【文档预览】 文档大全网整理发布2020年山东省中国海洋大学生物化学考研真题B卷(Word版),前五页预览如下:
本文来源:https://www.wddqw.com/mpTv.html
相关文章:
正在阅读:
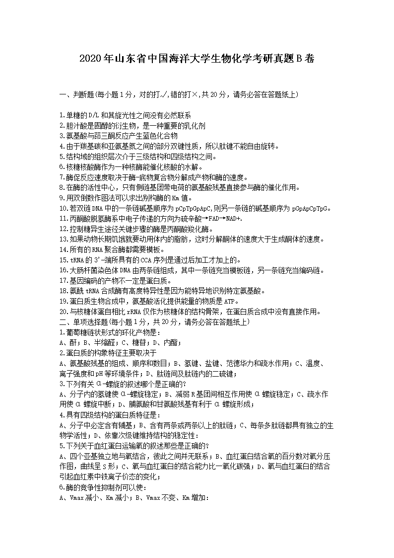
2020年山东省中国海洋大学生物化学考研真题B卷(Word版)06-01
小学三年级关于《祖国在我心中》的演讲稿范文01-30
2021江苏宿迁市沭阳县卫生健康局招聘村卫生室工作人员简章【95人】09-02
2023年山东青岛高中阶段招生分数带招生计划07-12
2017中国轻纺城第二小学选调优秀教师公告(浙江绍兴)12-30
原神稻妻杂货店在哪?06-08
2019广西来宾市水利局二层单位招聘公告02-25
我的理想作文500字01-27
四季景色作文500字11-30
爱我美丽家园共创生态安康作文450字09-21
七月高考祝福语大全【十篇】11-16