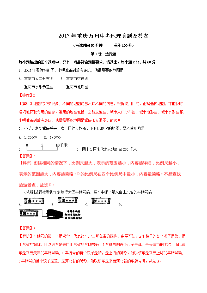
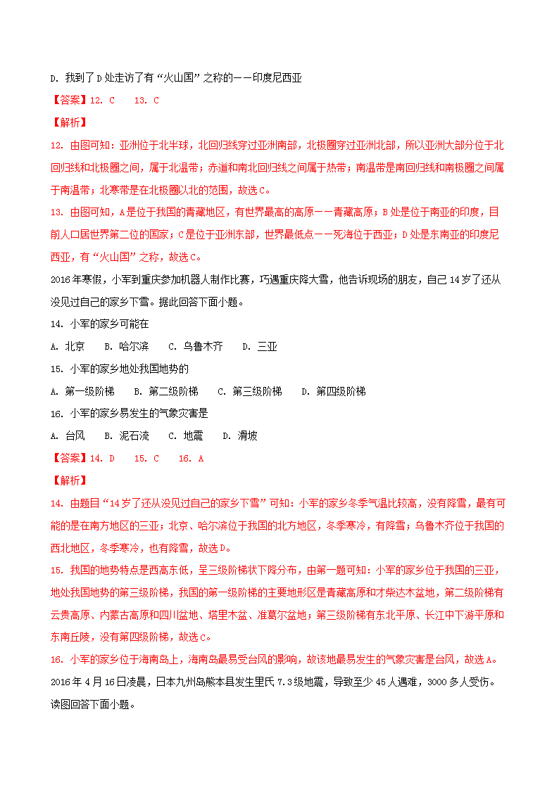
>
【文档预览】 文档大全网整理发布2017年重庆万州中考地理真题及答案(Word版),前五页预览如下:
本文来源:https://www.wddqw.com/IpTv.html
相关文章:
正在阅读:
2017年重庆万州中考地理真题及答案(Word版)06-01
端午节优秀作文500字-端午节优秀作文700字09-25
古代成语典故故事大全-简短成语典故故事大全03-16
2023年上半年四川省农业农村厅直属事业单位招聘公告(报名时间3月10日至14日)03-03
转正思想汇报:最新党员转正思想报告:学习党的历史01-23
西班牙留学留学签证注意要点的详细说明02-12
2022年湖南中级银行从业资格报名时间:8月8日至8月29日08-08
2019年9月8日GRE考试报名时间及报名入口【已公布】03-18
结婚好日子祝福语08-16
2023年江苏淮安中级会计职称考务日程安排及有关事项的通知06-03
小学五年级英语期中测试题08-09