
一、流程:五步完成测试
网报——查询初审结果——缴费——打印准考证——测试
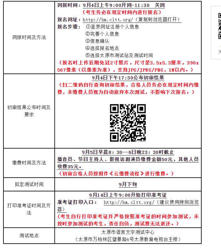
二、安排表

三、注意事项
1.测试当天,考生须持准考证和身份证原件,双证不全者,不得参加测试。
2.测试现场发现*、违规携带设备、扰乱考场秩序等行为的,取消考生当次测试资格。公布成绩后被认定为*的,取消其当次测试成绩,已发放的证书予以作废,并记入全国普通话水平测试违纪人员档案,视情况通报考生就读学校或所在单位。
3.为避免人员聚集,减少考生等待时间,请考生严格按照准考证上的时间到达测试地点。测试结束后迅速离场,尽量减少逗留、聚集。
4.测试当天现场采集白底证件照片,考生须着深色服装。
5.成绩公布时间为测试之日起30个工作日内。查询成绩请关注国家普通话水平测试在线报名系统http://bm.cltt.org/;电子证书查询请关注国家政务服务平台小程序;纸质证书领取信息请关注本微信公众号。
★温馨提示:所有社会考生均可按以上要求报名参加测试,无需经过任何机构或个人代报。我中心面向社会定期公开报名,收费严格执行省物价、财政收费标准。任何机构和个人代报名、代收费均与我中心无关,请广大考生提高警惕,谨防上当。
联系电话:0351-4222292、0351-4220844
附件:云缴费流程
正在阅读:
2023年9月山西太原普通话报名缴费9月5日-6日准考证打印9月14日起09-06
2019年四川甘孜中考历史真题及答案,2019年四川甘孜中考历史答案03-30
2015年山西普通高中会考生物真题及答案(Word版)09-17
[2017年11月广东省汕尾市事业单位考试答案]2017年11月广东人力资源管理师考试成绩查询网站:www.gdosta.org.cn03-20
新概念英语怎么样?值得学吗:新概念英语基本学习方式解析07-24
2020广东汕尾市招聘事业单位急需紧缺人才公告【教师岗118人】12-31
2022秋季运动会加油稿大全09-15
美国移民的费用清单!09-02
成长的烦恼作文500字09-11