
一、流程:五步完成测试
网报——查询初审结果——缴费——打印准考证——测试
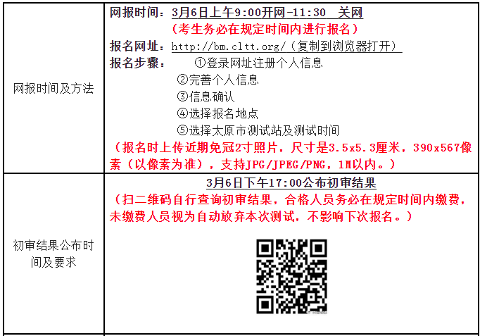
二、安排表


1.考生测试当天须持准考证和有效身份证原件,二证不全者不得参加测试。
2.请考生关注并严格遵守太原市相关部门发布的最新防疫要求,做好个人防护,参加测试时自行配备口罩。
3.测试现场发现*、违规携带设备、扰乱考场秩序等行为的,取消应试人当次测试资格。公布成绩后被认定为*的,取消其当次测试成绩,已发放的证书予以作废,并记入全国普通话水平测试违纪人员档案,视情况通报应试人就读学校或所在单位。
4.为避免人员聚集,减少考生等待时间,请考生严格按照准考证上的时间到达测试地点,迟到30分钟以上者,取消当次测试资格。测试结束后迅速离场,尽量减少逗留、聚集。
5.测试当天现场采集白底证件照片,考生须着深色服装。
6.成绩查询请关注国家普通话水平测试在线报名系统http://bm.cltt.org/;电子证书查询请关注国家政务服务平台小程序;纸质证书领取信息请关注本微信公众号。
★温馨提示:所有社会考生均可按以上要求报名参加测试,无需经过任何机构或个人代报。我中心面向社会定期公开报名,收费严格执行省物价、财政收费标准。任何机构和个人代报名、代收费均与我中心无关,请广大考生提高警惕,谨防上当。
联系电话:0351-4222292、0351-4220844
附件:云缴费流程
原文标题:关于三月份社会人员普通话水平测试的通知
文章来源:https://mp.weixin.qq.com/s/ZbO4i0DOSF1yzXLTvc_8tA
正在阅读:
2023年3月山西太原普通话报名时间3月6日起准考证打印3月15日起02-24
人鸟之间作文600字12-13
第一次做煎饼作文500字08-06
2021第三期广西企业人力资源管理师职业技能等级认定报名时间【7月15日-8月16日】08-08
妈妈的爱作文500字10-09
我已经长大作文600字06-23
怦然心动的遇见作文600字11-15
赏析李煜《虞美人》(春花秋月何时了),李煜的《虞美人》及《浪淘沙》赏析04-10
新概念英语青少版第二册第69课Sue′sdiary:Wesaidgoodbye02-27
2019下半年广东初级银行从业资格考试准考证打印入口已开通02-11
我故乡的葡萄树作文550字10-24