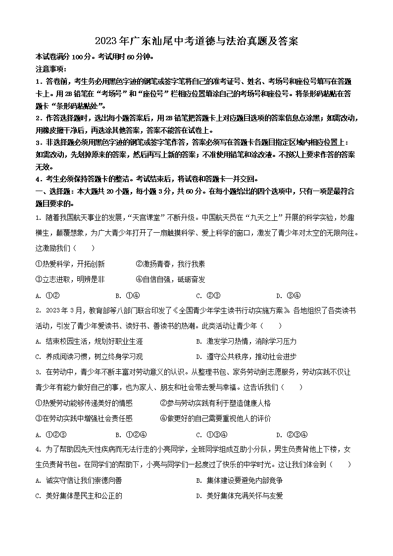
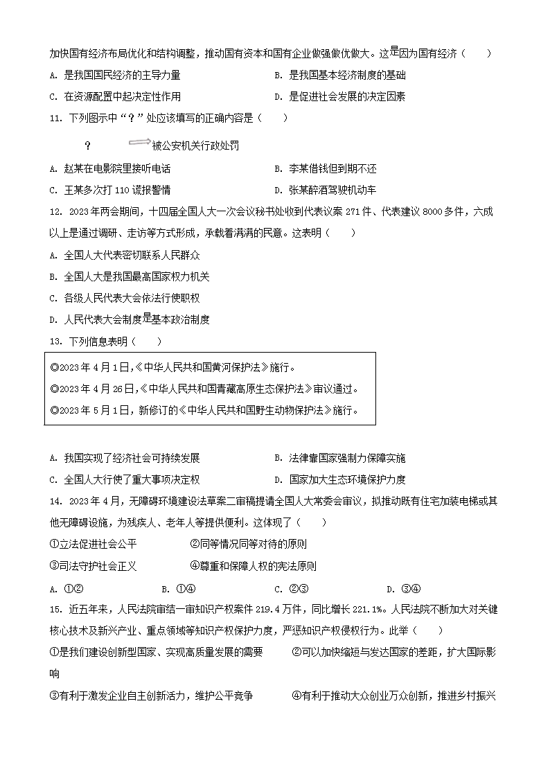
>
【文档预览】 文档大全网整理发布2023年广东汕尾中考道德与法治真题及答案(Word版),前五页预览如下:
本文来源:https://www.wddqw.com/mQIv.html
相关文章:
正在阅读:
2023年广东汕尾中考道德与法治真题及答案(Word版)07-01
2022年湖南永州高考成绩查询时间、方式及入口【6月25日左右三种渠道可查分】06-05
写新年的日记500字:新年趣事07-13
2020年福建护士执业资格考试工作的通知02-23
2017职称英语综合类C级阅读判断练习(3)07-07
2018年浙江普通高校招生编导类、影视表演类专业统一考试违规考生处理公告03-26
演讲稿高中生青春励志500字:青春励志500字演讲稿六篇12-31
2018江苏苏州市农业科学院公开招聘博士研究生及高层次人才公告【9人】03-30
2019山西省吕梁市农业系统事业单位招聘报名6月25日-29日11-21
2017年中考英语语法专题详解:情态动词、系动词12-07
2020法考备考考点:行政诉讼的第三人的概念12-11