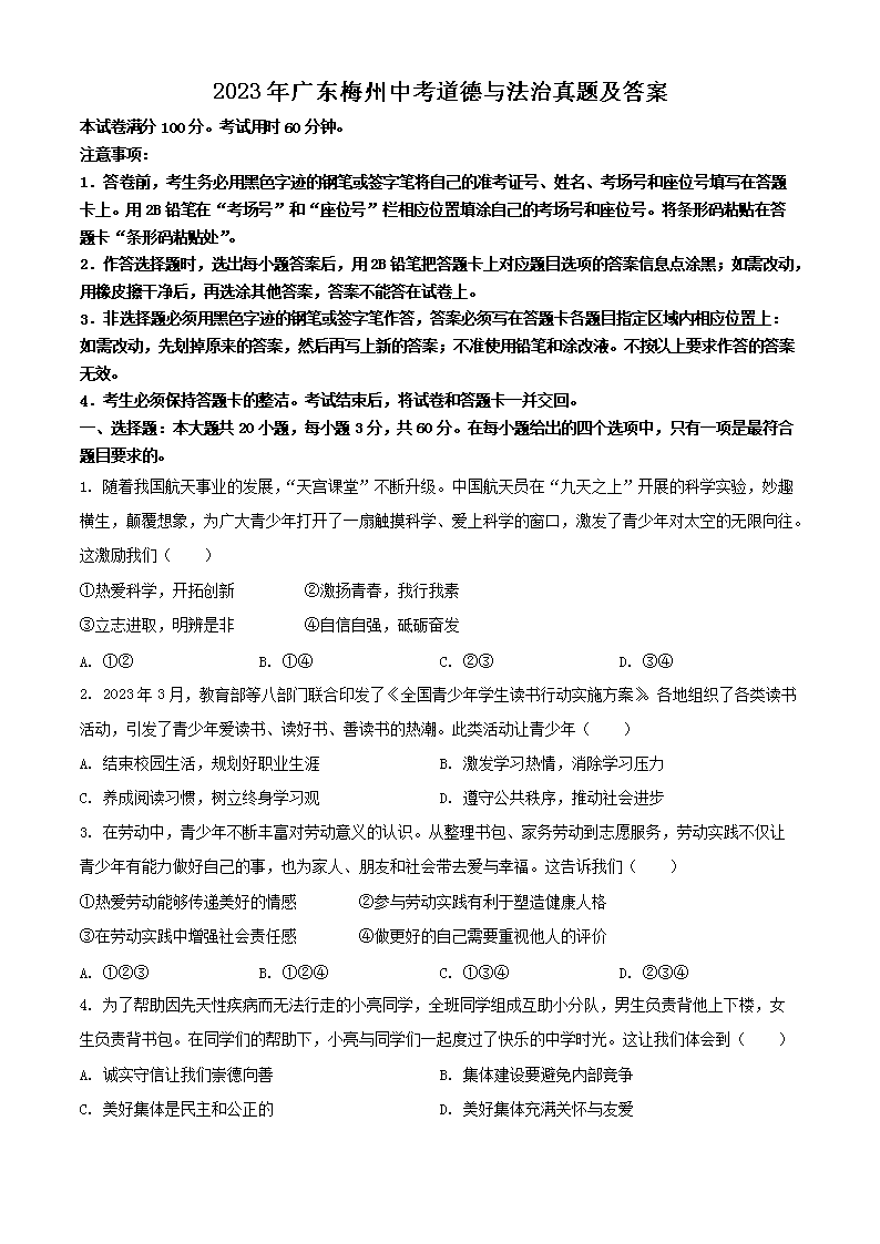
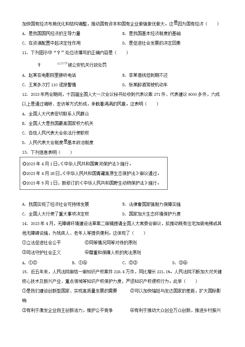
2023年广东梅州中考道德与法治真题及答案(Word版)

时间:2023-07-01 04:01:01 阅读: 最新文章 文档下载
说明:文章内容仅供预览,部分内容可能不全。下载后的文档,内容与下面显示的完全一致。下载之前请确认下面内容是否您想要的,是否完整无缺。

【文档预览】 文档大全网整理发布2023年广东梅州中考道德与法治真题及答案(Word版),前五页预览如下:

Removed_2023年广东梅州<a href='https://www.wddqw.com/c_103.html' target='_blank'>中考</a>道德与法治真题及答�?.png


本文来源:https://www.wddqw.com/b3Iv.html