正在阅读:
2022-2023学年江苏省徐州市邳州市九年级上学期化学期末考试题及答案(Word版)09-22
小学生神奇的探险之旅作文400字-小学生神奇的探险之旅作文12-12
向着大风的方向作文500字09-10
2022年陕西中级会计职称考试时间及科目:9月3日至5日01-16
高一年级记叙文600字:处处皆感动05-17
中国人事考试网:2018年福建城乡规划师考试成绩查询入口08-23
有趣的两岁宝宝睡前故事03-12
小孩子简短童话小故事(精选5篇)07-08
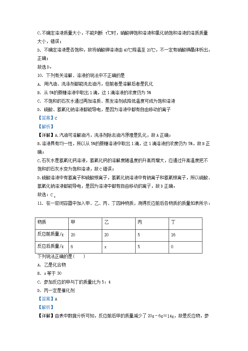
2019年天津宝坻中考历史试题03-30