正在阅读:
2022-2023学年江苏徐州市邳州市苏教版三年级上册期末考试数学试卷及答案(Word版)07-18
关于孝顺父母的成语故事六则-关于孝顺父母的成语故事03-06
感恩的作文600字作文初一-感恩医生的初一作文600字01-11
[2017年河北中考语文试卷答案及解析]2017年重庆北碚中考语文试卷12-01
介绍一个地方的作文400字05-12
内蒙古:2020年南方科技大学综合评价能力测试合格考生名单11-18
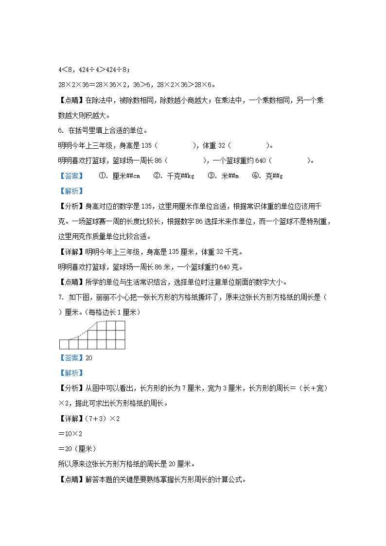
2017新疆特岗教师考试模拟试题及答案12-20
2018年重庆高考试卷:文综05-08
2019年广西高考数学文科真题及答案,2019年广西高考数学答案03-30