【#证券考试# 导语】©文档大全网小编根据中国证券业协会公布了《2022年香港证券及期货从业员资格考试公告(第1号)》,本次考试报名时间为1月14日15时-2月15日15时。考试地点为北京、上海、深圳、西安、武汉和成都6个城市,具体考试地点见准考证。现将此次香港资格考试有关事项公告如下:
根据中央政府与香港特别行政区签署的《内地与香港关于建立更紧密经贸关系的安排》(以下简称“CEPA”),中国证券监督管理委员会(以下简称“中国证监会”)与香港证券及期货事务监察委员会(以下简称“香港证监会”)确定了两地证券、期货及基金从业人员资格互认的具体安排。
根据上述安排,内地证券期货基金专业人员(指完成备案的内地证券从业人员、拥有有效的期货或基金执业资格的中国公民)通过由香港证券及投资学会(以下简称“考试主办方”)主办、中国证券业协会承办的香港证券及期货从业员资格考试(以下简称“香港资格考试”)卷一《基本证券及期货规例》、卷二《证券规例》、卷三《衍生工具规例》、卷五《机构融资规例》、卷六《资产管理规例》、卷十六《保荐人(代表)》,并符合香港证监会所列的发牌条件,即可申请相关牌照,而无须通过专业知识考试。经此途径取得行业执业证书的内地专业人员,将被视作符合香港负责人或代表的行业资格。
现将此次香港资格考试有关事项公告如下:
一、考试时间及地点

考试地点:北京、上海、深圳、西安、武汉和成都6个城市,具体考试地点见准考证。报考成功的考生,可根据报名系统提示时间登录打印准考证。
二、报名日期及费用
(一)报名交费、退考退费时间:
请考生在该系统中申请系统账号、注册和报名,所填写信息要求完整、真实、准确。
(二)考试费用:
卷一:人民币1100元/卷
卷二、卷三、卷五、卷六、卷十六:从2022年起卷二、卷三、卷五、卷六和卷十六的考试报名费调整为人民币1300元/卷。
符合报考资格的内地证券期货基金专业人员可通过中国证券业协会进行网上报名,并按指定的方式及时缴纳报名费用。
三、报考资格
报考香港资格考试的考生必须为中国公民,并备案为有效的证券从业人员或拥有有效的内地期货或基金执业资格,即:
1.在中国证券业协会登记备案的证券从业人员;或
2.拥有中国期货业协会颁发的有效执业资格;或
3.拥有中国证券投资基金业协会颁发的有效执业资格。
报考考生需对其所提交的报考资料及是否符合报考资格的真实性负责。
四、考试形式及合格线
香港资格考试成绩可用于申请香港证监会相关牌照,有效期为3年,即考生须在通过卷一考试后的3年内向香港证监会申请相关受规管活动的代表牌照;或在3年内通过卷一+卷二/卷三/卷五/卷六/卷十六,并向香港证监会申请相关受规管活动的负责人员牌照。
所有资格考试的考卷(包括卷一、二、三、五、六及十六)没有通过考试的次序,考生可按自己的需要报考不同的考卷,即卷二、三、五、六及十六的考试可在未通过卷一的情况下直接报考。
*申请为保荐人(代表)除须通过相关考卷外,申请人还须维持作为香港证监会第6类受规管活动的持牌人士。
有关申请香港证监会牌照的详情或豁免考试的规定可浏览香港证监会官方网站(www.sfc.hk)。
五、考试成绩查询
考生可于考试后约14个工作日通过香港证券及投资学会电子服务网站(https://login.hksi.org/login)查阅其考试成绩。未曾使用香港证券及投资学会电子服务网站之考生,须先启动(请勿按“建立账户”)其在香港证券及投资学会记录之帐户。有关登入电子服务网站的程序,请按照《考试手册》(附件2)第8.1项之提示。
六、背景资料
关于香港证券及期货业的发牌制度及CEPA下的资格相互认可的有关规定:
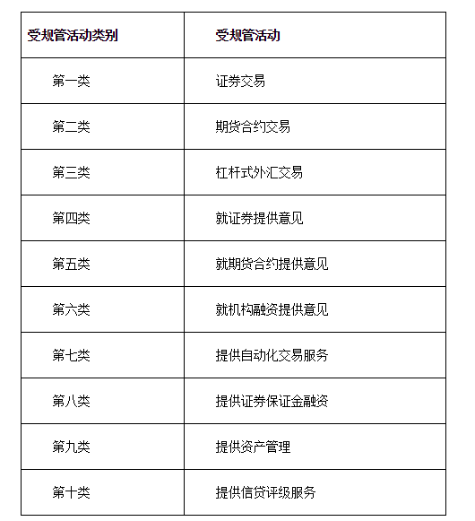
香港《证券及期货条例》下的单一发牌制度有十种类别的受规管活动。每位持牌人或注册人士只需根据单一牌照或注册,便可从事不同类别的受规管活动。该十类受规管活动如下:
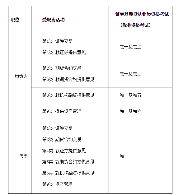
内地证券期货基金专业人员在香港申请牌照(通过卷一考试后),应按照下列对照表被视作已拥有与其当前备案情况或执业资格相应的香港认可行业资格:
内地证券期货基金专业人员可参考以下列表,了解有关香港证监会受规管活动之代表及/或负责人员之发牌申请的香港监管架构的考试。
资格考试卷十六:因应香港证监会关于从事保荐人工作的第6类(就机构融资提供意见)持牌代表或有关人士的资格准则而设的有关考核。
内地证券期货基金专业人员在香港申请牌照时,必须符合《适当人选的指引》及《胜任能力的指引》(可于香港证监会下载)所列的准则。根据上表,内地证券期货基金专业人员虽已符合香港证监会的“认可行业资格”的要求,但根据《胜任能力的指引》,内地专业人员必须通过香港相关的法规考试以符合其“有关本地监管架构的考试”的要求。详情请参阅香港证券及投资学会《证券及期货从业员资格考试考试手册》内的附录一。
有关申请香港从业牌照的细节,请咨询香港证监会的发牌科。
咨询电话:(852)22311222(选择语言后按1)
Email:licensing@sfc.hk
有关考试报考的问题,请咨询中国证券业协会考试组织部。
咨询电话:0531-66680773
Email:kaoshi@sac.net.cn
七、考试教材
考试纲要详见附件1。
成功报考并完成缴费的考生可获香港资格考试的《温习手册》(电子版)一本。考生可根据《温习手册》准备考试。
此外,考生准备考试时可参阅下列资料,此清单并不涵盖所有资料。
*《证券及期货条例》及其附属法例
*由香港证监会发布的守则、操守准则及指引
*香港证监会网址:www.sfc.hk
*香港交易所网址:www.hkex.com.hk
*香港金融管理局网址:www.info.gov.hk/hkma/
*强制性公积金计划管理局网址:www.mpfa.org.hk
为反映行业及规则的转变,考试温习手册会定期或在适当时作出更新。考生在考试前应先查看香港证券及投资学会的网页(专业考试栏)以取得考试温习手册最新的资料。
八、关于香港证券及投资学会
香港证券及投资学会为有意投身金融服务业的人士提供全面而优质的专业培训课程、活动及国际认可考试,旨在协助他们提升其业内专业技能。
「香港证券及期货规例」培训。考生可通过香港证券及投资学会了解更多有关「香港证券及期货规例」网上培训的相关资料。
九、香港证券及投资学会联系方式
地址:香港干诺道中111号永安中心5楼510室
网址﹕www.hksi.org
热线﹕(852)31206100
电子邮箱﹕exam@hksi.org
十、防疫措施
(一)为保障考试人员的健康安全,凡参加考试的考生,考试当日须提供48小时内(以采样时间为准)新冠肺炎核酸检测阴性纸质报告,否则将无法参加考试。
考试日为3月12日,建议3月10日午后、11日做核酸检测。请考生根据准考证所示考试时间合理安排核酸检测(确保考试前拿到检测报告),以免影响考试。如考区因疫情取消考试,协会将向考生退还考试费。
(二)考生须考前14天体温不超过37.3度,无感冒、咳嗽等症状,健康码为绿色,近14天中没有境外或境内疫情非低风险地区旅居史,居住社区未有发生疫情、没有与确诊或疑似病例密切接触,并在入场时签字。
(三)考生进入考场须出示健康码和通信大数据行程卡并配合测温,如健康码、通信大数据行程卡非绿码或体温超过37.3度,监考老师有权拒绝考生入场。除现场取像外,考试期间要求考生全程佩戴口罩。
(四)考试期间,考点将提供有效安全间隔距离的座位,同时会安排专人在考试间歇期对考场进行消毒。
(五)考点所在城市如有其他特殊疫情要求的,协会将及时通过短信提示告知,请保持手机畅通,如有调整,以协会发布的最新通知为准。
特此公告。
中国证券业协会
2022年1月7日
附件下载:
考试纲要.rar
考试手册.pdf
2022年香港证券及期货从业员资格考试公告(第1号).doc正在阅读:
2022年香港证券及期货从业员资格考试公告(第1号)12-19
六年级作文《暖》05-29
写景作文烟花450字五年级2021年:初一写景作文:雨中的烟花_400字04-05
值得珍惜的幸福感作文350字11-08
2021年重庆初级审计师报名条件10-11
关于描写三伏天的诗句06-30
2016年新疆高考专科录取时间:8月17日-8月26日05-01
和同学们一起去海立方作文700字09-18
2019上半年湖北房地产经纪人成绩查询网站:中国房地产经纪人网11-24
假如我是一滴水作文500字12-15
12.14情人节创意的告白语【四篇】10-17