
根据上述安排,内地证券期货基金专业人员(指完成登记的内地证券从业人员、拥有有效的期货或基金执业资格的中国公民)通过由香港证券及投资学会(下称考试主办方)主办、中国证券业协会承办的香港证券及期货从业员资格考试(下称香港资格考试)卷一《基本证券及期货规例》、卷二《证券规例》、卷三《衍生工具规例》、卷五《机构融资规例》、卷六《资产管理规例》、卷十六《保荐人(代表)》及卷十七《公司收购和股份回购规例》,并符合香港证监会所列的发牌条件,即可申请相关牌照,而无须通过专业知识考试。经此途径取得行业执业证书的内地专业人员,将被视作符合香港负责人员或代表的行业资格。
现将此次香港资格考试有关事项公告如下:
一、考试时间及地点

考试地点:北京、上海、深圳、西安、武汉和成都6个城市,具体考试地点见准考证。报考成功的考生,可根据报名系统提示时间登录打印准考证。
二、报名日期及费用
(一)报名交费、退费时间:

(二)考试费用:
卷一:人民币1100元/卷
卷二、卷三、卷五、卷六、卷十六、卷十七:人民币1300元/卷。
符合报考资格的内地证券期货基金专业人员可通过中国证券业协会进行网上报名,并按指定的方式及时缴纳报名费用。
三、报考资格
报考香港资格考试的考生必须为中国公民,并登记为有效的证券从业人员或拥有有效的内地期货或基金执业资格,即:
1.在中国证券业协会登记的证券从业人员;或
2.拥有中国期货业协会颁发的有效执业资格;或
3.拥有中国证券投资基金业协会颁发的有效执业资格。
报考考生需对其所提交的报考资料及是否符合报考资格的真实性负责。
四、考试形式及合格线

所有资格考试的考卷(包括卷一、二、三、五、六、十六和十七)没有通过考试的次序,考生可按自己的需要报考不同的考卷,即卷二、三、五、六、十六及十七的考试可在未通过卷一的情况下直接报考。
*申请为保荐人(代表)/从事《公司收购、合并及股份回购守则》的相关业务或提供意见人士,除须通过相关考卷外,申请人还须维持作为香港证监会第6类受规管活动的持牌人士。
有关申请香港证监会牌照的详情或豁免考试的规定可浏览香港证监会官方网站(www.sfc.hk)。
五、考试成绩查询
考生可于考试后约14个工作日通过香港证券及投资学会电子服务网站(https://login.hksi.org/login)查阅其考试成绩。未曾使用香港证券及投资学会电子服务网站之考生,须先启动(请勿按“建立账户”)其在香港证券及投资学会记录之帐户。有关登入电子服务网站的程序,请按照《考试手册》(附件2)第8.1项之提示。
六、背景资料
关于香港证券及期货业的发牌制度及CEPA下的资格相互认可的有关规定:
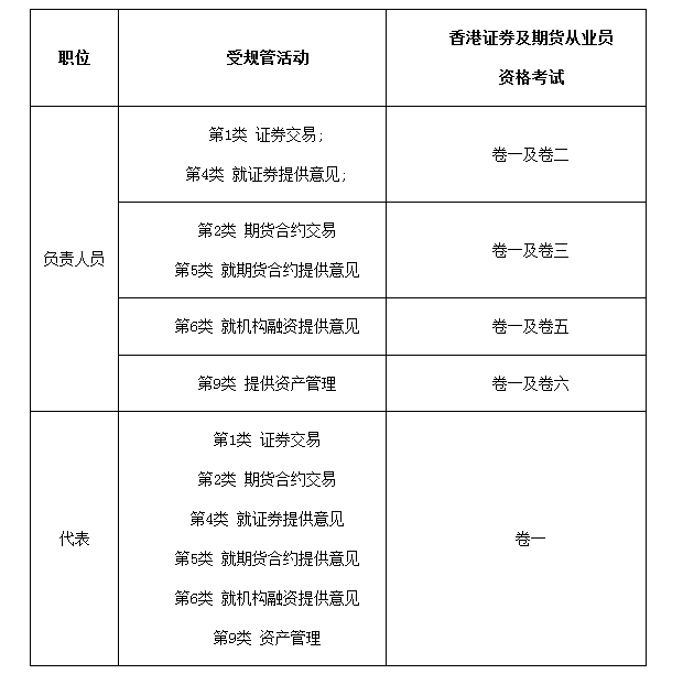
香港《证券及期货条例》下的单一发牌制度有十种类别的受规管活动。每位持牌人或注册人士只需根据单一牌照或注册,便可从事不同类别的受规管活动。该十类受规管活动如下:



资格考试卷十七:成为拟从事《公司收购、合并及股份回购守则》相关事宜及就该等事宜提供意见的第6类(就机构融资提供意见)持牌人士的资格准则下的考试。
内地证券期货基金专业人员在香港申请牌照时,必须符合《适当人选的指引》及《胜任能力的指引》(可于香港证监会下载)所列的准则。根据上表,内地证券期货基金专业人员虽已符合香港证监会的“认可行业资格”的要求,但根据《胜任能力的指引》,内地专业人员必须通过香港相关的法规考试以符合其“有关本地监管架构的考试”的要求。详情请参阅香港证券及投资学会《证券及期货从业员资格考试考试手册》内的附录一。
有关申请香港从业牌照的细节,请咨询香港证监会的发牌科。
咨询电话:(852)22311222(选择语言后按1)
电子邮箱:licensing@sfc.hk
有关考试报考的问题,请咨询中国证券业协会考试组织部。
咨询电话:0531-66680773
电子邮箱:kaoshi@sac.net.cn
七、考试教材
考试纲要详见附件1。
成功报考并完成缴费的考生可获香港资格考试的《温习手册》(电子版)一本。考生可根据《温习手册》准备考试。
此外,考生准备考试时可参阅下列资料,此清单并不涵盖所有资料。
*《证券及期货条例》及其附属法例
*由香港证监会发布的守则、操守准则及指引
*香港证监会网址:www.sfc.hk
*香港交易所网址:www.hkex.com.hk
*香港金融管理局网址:www.info.gov.hk/hkma/
*强制性公积金计划管理局网址:www.mpfa.org.hk
为反映行业及规则的转变,考试温习手册会定期或在适当时作出更新。考生在考试前应先查看香港证券及投资学会的网页(行业资格栏)以取得考试温习手册最新的资料。
八、关于香港证券及投资学会
香港证券及投资学会为有意投身金融服务业的人士提供全面而优质的专业培训课程、活动及国际认可考试,旨在协助他们提升其业内专业技能。
「香港证券及期货规例」培训。考生可通过香港证券及投资学会了解更多有关「香港证券及期货规例」网上培训的相关资料。
九、香港证券及投资学会联系方式
地址:香港鲗鱼涌英皇道979号太古坊康桥大厦17楼
网址﹕www.hksi.org
热线﹕(852)31206100
电子邮箱﹕exam@hksi.org
十、防疫措施
(一)考试当日考生须提供48小时内纸质(可打印手机截图)核酸检测阴性报告(以采样时间为准),否则将无法参加测试。来自中高风险地区的考生及健康码或通信大数据行程卡显示黄、红码的考生无法参加考试。
(二)考生需考前7天体温不超过37.3度,无感冒、咳嗽等症状,近7天中没有境外和境内疫情非低风险地区旅居史,居住社区未有发生疫情、没有与确诊或疑似病例密切接触,并在测试签到时签字。
(三)考试期间,考点将提供有效安全间隔距离的座位,同时会安排专人在考试间歇期对考场进行消毒。
(四)考生进入考场需出示未见异常健康码并配合测温,如健康码提示异常或体温超过37.3度,监考老师有权拒绝考生入场。除现场取像外,测试期间要求考生全程佩戴口罩。
(五)考点所在城市如有其他特殊疫情要求的,协会将及时告知。如考试安排有调整,协会将发布相关通知。
十一、测试咨询
如有疑问,请登录协会网站查询常见问题及解答,亦可通过网报平台在线咨询。
特此公告。
中国证券业协会
2022年10月24日
1.考试纲要.rar
2.考试手册.pdf
原文标题:2022年香港证券及期货从业员资格考试公告(第3号)
文章链接:https://www.sac.net.cn/cyry/kspt/kstz/202210/t20221025_169347.html
正在阅读:
2022年香港证券及期货从业员资格考试公告(第3号)10-26
广东高考时间2021具体时间科目安排:6月7日至9日07-17
高一国庆趣事作文800字:鸟巢趣事04-03
适合给幼儿园小朋友讲的故事书:适合给幼儿园小朋友讲的故事10-03
应聘品质经理的简历_品质经理英文版简历10-14
关于安全教育主题班会主持词,诚信教育主题班会主持词范本03-19
意大利移民政策何以站稳脚跟?07-28
企业后勤保障工作计划范本模板05-28
2023年江苏连云港高中学业水平合格性考试报名时间及入口10-21
小学生科技幻想画作品:海底环保车04-28
2017年中考历史复习必备知识点(58)10-09