>
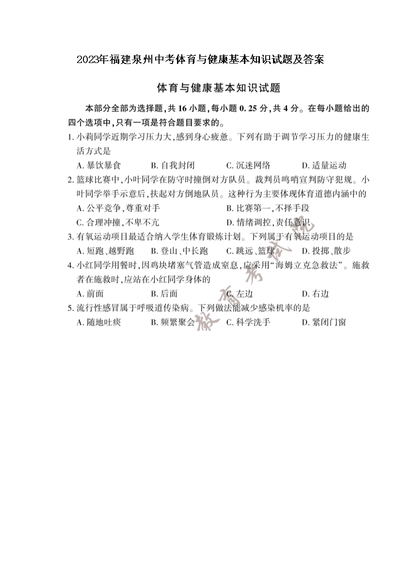
【文档预览】 文档大全网整理发布2023年福建泉州中考体育与健康基本知识试题及答案(图片版),前五页预览如下:
本文来源:https://www.wddqw.com/lUXv.html
相关文章:
正在阅读:
2023年福建泉州中考体育与健康基本知识试题及答案(图片版)06-27
2019年陕西咸阳中考英语答案11-25
2018局党委工作计划样本06-25
2023年山东省临沂莒南县部分事业单位招聘综合类岗位工作人员74人简章02-22
我和图书馆有个约定作文600字12-16
八年级抒情散文500字:感谢师恩02-23
试用期教师个人工作总结三篇07-20
[朱自清的匆匆读后感500字]朱自清匆匆读后感400字三篇02-16
初中教师个人自我评价怎么写_初中教师个人自我评价11-16
2020年海南临床执业医师考试报名网站:国家医学考试网www.nmec.org.cn02-08
2018云南普洱市教育局直属学校普洱卫生学校招聘公告【2人】04-19