>
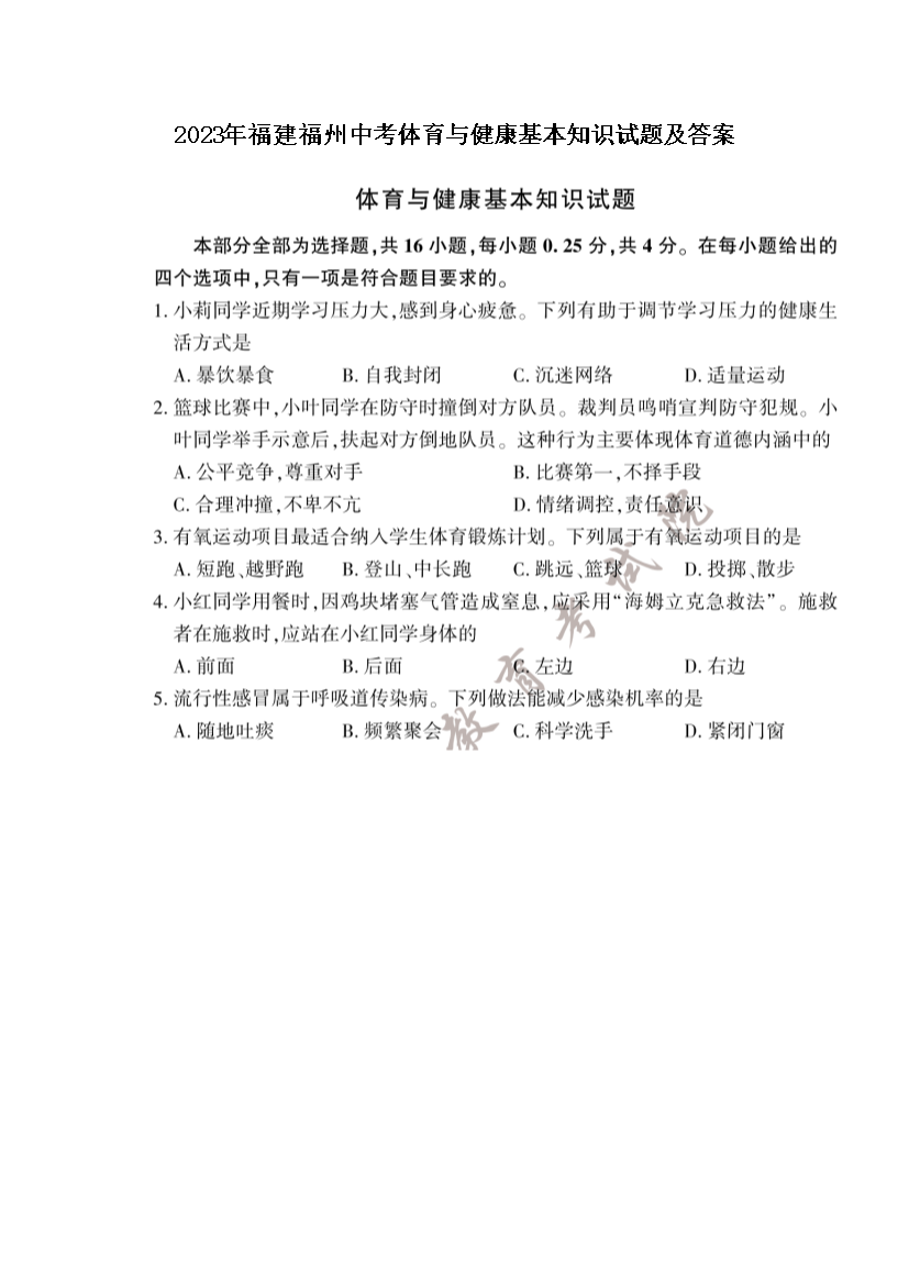
【文档预览】 文档大全网整理发布2023年福建福州中考体育与健康基本知识试题及答案(图片版),前五页预览如下:
本文来源:https://www.wddqw.com/7iXv.html
相关文章:
正在阅读:
2023年福建福州中考体育与健康基本知识试题及答案(图片版)06-27
神舟十三号发射直播观后感【3篇】08-31
西湖写景作文400字左右,初三写景作文:杭州的西湖_600字05-04
空腹吃苹果好吗?吃苹果的最佳时间:空腹吃苹果更好?吃苹果的时间02-27
鄂教版小学二年级上册语文第一课《美丽的愿望》原文、教案及教学反思08-19
大班配班个人工作计划范文202209-11
2023年中国工商银行福建厦门市分行星令营暑期实习招募启事报名时间6月20日截止06-07
我喜欢做的事作文600字09-23
迎平安夜作文400字大全:平安夜的演出07-09
社群互联网科技2017招聘信息05-21
新一代信息技术总结报告_信息技术学习总结报告10-30