【#造价师考试# 导语】《2023年天津一级造价工程师职业资格考试报名工作通知》现已发布,2023年天津一级造价工程师报名时间:8月14日-24日,考试时间:10月28日-29日,®文档大全网小编现将报考信息发布如下:

1、报名条件
(一)报名条件
凡符合《住房城乡建设部、交通运输部、水利部、人力资源社会保障部关于印发〈造价工程师职业资格制度规定〉〈造价工程师职业资格考试实施办法〉的通知》(建人〔2018〕67号)和住房城乡建设部《关于造价工程师职业资格考试有关工作的说明》规定条件的人员均可报名参加一级造价工程师职业资格考试,同时应注意以下事项:
按照《人力资源社会保障部关于降低或取消部分准入类职业资格考试工作年限要求有关事项的通知》(人社部发〔2022〕8号)要求,自2022年起,一级造价工程师职业资格考试工作年限要求调整如下:
1.具有工程造价专业大学专科(或高等职业教育)学历,从事工程造价、工程管理业务工作满4年;
具有土木建筑、水利、装备制造、交通运输、电子信息、财经商贸大类大学专科(或高等职业教育)学历,从事工程造价、工程管理业务工作满5年。
2.具有工程造价、通过工程教育专业评估(认证)的工程管理专业大学本科学历或学位,从事工程造价、工程管理业务工作满3年;
具有工学、管理学、经济学门类大学本科学历或学位,从事工程造价、工程管理业务工作满4年。
3.具有工学、管理学、经济学门类硕士学位或者第二学士学位,从事工程造价、工程管理业务工作满2年。
5.具有其他专业相应学历或者学位的人员,从事工程造价、工程管理业务工作年限相应增加1年。
(二)免试部分科目条件
具有以下条件之一的,参加一级造价工程师考试可免考基础科目:
1.已取得公路工程造价人员资格证书(甲级)。
2.已取得水运工程造价工程师资格证书。
3.已取得水利工程造价工程师资格证书。
申请免考部分科目的人员在报名时应提供相应材料。
(三)增报专业条件
已取得造价工程师一种专业职业资格证书的人员,报名参加其他专业科目考试的,可免考基础科目。考试合格后,核发人力资源社会保障部门统一印制的相应专业考试合格证明。该证明作为注册时增加执业专业类别的依据。
2、报名时间
2023年天津一级造价工程师考试报名时间:2023年8月14日0:00至8月24日12:00,报名工作采用网上报名的方式,符合条件的报考人员通过“中国人事考试网(www.cpta.com.cn)”在线填写提交报考信息,并按相关规定办理网上缴费手续。
1.注册信息,在线核查
报考人员本人登录报名服务平台,按照要求注册,完善个人信息,在线核查身份、学历(学位)信息(原则上24小时内返回核查结果),提交注册信息24小时后可登录报名服务平台报名。报考人员须及早注册,已注册的报考人员需按要求完善注册信息。
为加强报名证明事项告知制事中监管,自2023年报名起,如报考人员提交的境内高等教育学历学位信息无法通过在线自动核验,应在报名前及时登录中国高等教育学生信息网(学信网)进行验证/认证,下载相关PDF格式在线验证/认证报告,报名期间按要求上传相关验证/认证报告,接受人工核查,具体操作方式参见中国人事考试网(http://www.cpta.com.cn)考生问答栏目内容。
报考人员应提前安排好验证/认证事宜,以免影响报名。如报考人员在考试报名截止前无法及时取得学历学位验证/认证报告,应临时上传PDF格式的学历学位电子文件继续完成报名,事后补充提交本人学历学位验证/认证报告。
2.网上填报,诚信
报考人员在报名服务平台填报相关信息后,可自主选择是否采用告知制方式办理相关事项。如选择采用告知制方式,在线核查结果返回后,报考人员须本人根据实际情况填写报名信息并对填报信息的真实、准确、完整、有效以及本人符合考试报名条件作出,接受考试组织机构的核查,承担不实的后果;报考人员本人采用电子方式签署告知书(电子文本),一经提交具有法律效力,不允许代为。未选择告知制方式或者不适用告知制办理报考事项的,应按我市规定线下办理审核事宜,并配合提交相关证明材料。
报考人员作出后,可在未交费且报名截止前撤回。报考人员撤回后,应按我市规定线下办理审核事宜,并配合提交相关证明材料,且本年度该项考试中不再适用告知制。
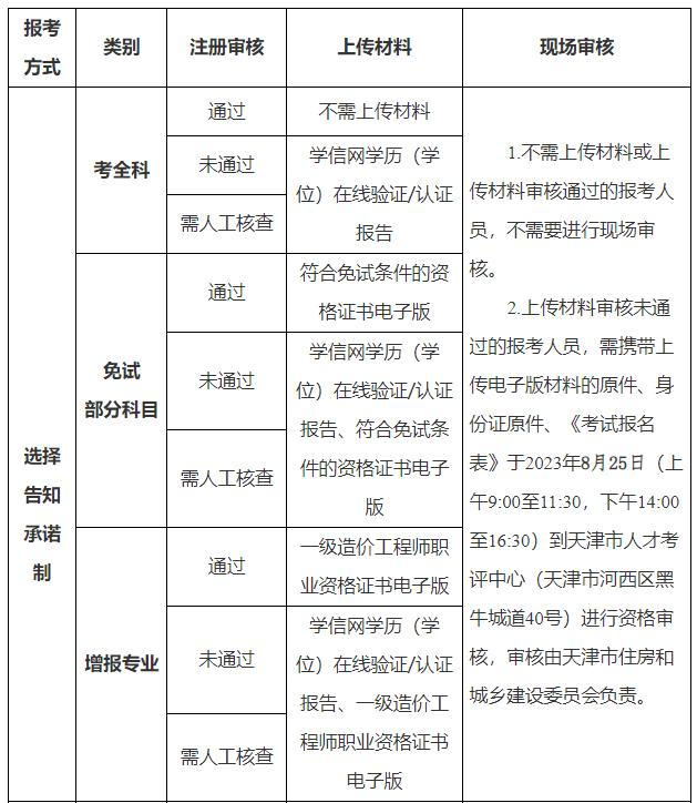
3.核查流程
天津市2023年度一级造价工程师职业资格考试核查流程


备注:(1)需要上传材料的报考人员于2023年8月14日0:00至8月24日12:00登录报名服务平台上传相关资料电子版,审核部门将于2023年8月15日9:00开始对上传材料进行审核。
(2)报考人员修改有关报考信息请在报名时间结束前完成,报名时间结束后修改报考信息不能在天津考区再次提交。
4.网上交费
(1)交费时间
全部审核通过的报考人员于8月22日9:00至8月31日16:00登录报名服务平台缴纳考试费,否则报名无效。报考人员须在规定时间内缴费,逾期无法补缴。
(2)考试费用
根据津发改价费〔2019〕522号文件精神,一级造价工程师职业资格考试客观题考试费每人每科56元,主观题考试费每人每科64元。报考人员确认报名缴费后,已缴费用不予退还。
3、报名入口
正在阅读:
2023年天津一级造价工程师报名时间及报名入口[8月14日-24日]08-12
小学二年级日记300字大全(六篇)|小学二年级日记300字(三篇)04-15
信访维稳工作情况个人总结三篇09-24
2017年中考历史知识点总结:中华文化的勃兴(一)05-16
2021年新婚姻法司法解释|2017新婚姻法司法解释07-28
辽宁2019上半年中级银行从业考试报名时间及入口已开通【3月11日至5月3日】10-14
高一话题作文:笑望月_600字04-15
2016上饶银行恒源支行、铅山支行社会招聘笔试通知(江西)05-01
[四年级美丽的公园作文400字左右]四年级美丽的公园作文400字04-26
[五年级上册数学寒假作业答案人教版]五年级上册数学寒假作业答案精选09-07
2016韩国留学奖学金的具体情况分析04-29