【#消防工程师# 导语】《2023年天津一级注册消防工程师职业资格考试考务工作通知》现已发布,2023年天津一级消防工程师报名时间:8月24日-9月2日,考试时间:10月28日-29日,©文档大全网小编现将报考信息发布如下:

1、报名条件
(一)报名条件
凡符合人力资源社会保障部、公安部《关于印发〈注册消防工程师制度暂行规定〉和〈注册消防工程师资格考试实施办法〉的通知》(人社部发〔2012〕56号)规定报考条件的人员,均可报名参加一级注册消防工程师资格考试。
凡中华人民共和国公民,遵守国家法律、法规,恪守职业道德,并符合下列条件之一的,可申请参加一级注册消防工程师资格考试:
1.取得消防工程专业大学专科学历,工作满6年,其中从事消防安全技术工作满4年;或者取得消防工程相关专业大学专科学历,工作满7年,其中从事消防安全技术工作满5年;
2.取得消防工程专业大学本科学历或者学位,工作满4年,其中从事消防安全技术工作满3年;或者取得消防工程相关专业大学本科学历,工作满5年,其中从事消防安全技术工作满4年;
3.取得含消防工程专业在内的双学士学位或者研究生班毕业,工作满3年,其中从事消防安全技术工作满2年;或者取得消防工程相关专业在内的双学士学位或者研究生班毕业,工作满4年,其中从事消防安全技术工作满3年;
4.取得消防工程专业硕士学历或者学位,工作满2年,其中从事消防安全技术工作满1年;或者取得消防工程相关专业硕士学历或者学位,工作满3年,其中从事消防安全技术工作满2年;
5.取得消防工程专业博士学历或者学位,从事消防安全技术工作满1年;或者取得消防工程相关专业博士学历或者学位,从事消防安全技术工作满2年;
6.取得其他专业相应学历或者学位的人员,其工作年限和从事消防安全技术工作年限均相应增加1年。
(二)免试部分科目条件
符合一级注册消防工程师资格考试报名条件,并具备下列一项条件的,可免试消防安全技术实务科目,只参加消防安全技术综合能力和消防安全案例分析2个科目的考试:
1.2011年12月31日前,评聘高级工程师技术职务的;
2.通过全国统一考试取得一级注册建筑师资格证书,或者勘察设计各专业注册工程师资格证书的。
(三)报名条件的说明
报考条件中,消防安全技术工作是指消防技术咨询与消防安全评估、消防安全管理与消防技术培训、消防设施维护保养检测、消防安全监测与检查、火灾事故技术分析等消防技术工作;学历、学位是指国家承认的国民教育系列学历、学位,包括参加普通高等教育、成人高等教育、电大开放教育、网络远程教育、高等教育自学考试所取得的学历、学位等。工作年限、从事消防安全技术工作年限可累计,计算截止日期为考试当年度的12月31日。
2、报名时间
2023年天津一级消防工程师考试报名时间:2023年8月24日0:00至9月2日24:00,报名工作采用网上报名的方式,符合条件的报考人员通过“中国人事考试网(www.cpta.com.cn)”在线填写提交报考信息,并按相关规定办理网上缴费手续。
1.注册信息,在线核查
报考人员本人登录报名服务平台,按照要求注册,完善个人信息,在线核查身份、学历(学位)信息(原则上24小时内返回核查结果),提交注册信息24小时后可登录报名服务平台报名。报考人员须及早注册,已注册的报考人员需按要求完善注册信息。
为加强报名证明事项告知制事中监管,自2023年报名起,如报考人员提交的境内高等教育学历学位信息无法通过在线自动核验,应在报名前及时登录中国高等教育学生信息网(学信网)进行验证/认证,下载相关PDF格式在线验证/认证报告,报名期间按要求上传相关验证/认证报告,接受人工核查,具体操作方式参见中国人事考试网(http://www.cpta.com.cn)考生问答栏目内容。
报考人员应提前安排好验证/认证事宜,以免影响报名。如报考人员在考试报名截止前无法及时取得学历学位验证/认 证报告,应临时上传PDF格式的学历学位电子文件继续完成报名,事后补充提交本人学历学位验证/认证报告。
2.网上填报,诚信
报考人员在报名服务平台填报相关信息后,可自主选择是否采用告知制方式办理相关事项。如选择采用告知制方式,在线核查结果返回后,报考人员须本人根据实际情况填写报名信息并对填报信息的真实、准确、完整、有效以及本人符合考试报名条件作出,接受考试组织机构的核查,承担不实的后果;报考人员本人采用电子方式签署告知书(电子文本),一经提交具有法律效力,不允许代为。未选择告知制方式或者不适用告知制办理报考事项的,应按我市规定线下办理审核事宜,并配合提交相关证明材料。
报考人员作出后,可在未交费且报名截止前撤回。报考人员撤回后,应按我市规定线下办理审核事宜,并配合提交相关证明材料,且本年度该项考试中不再适用告知制。
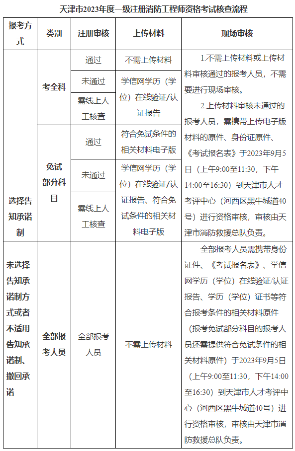
3. 核查流程

备注:(1)需要上传材料的报考人员于2023年8月24日0:00至9月2日24:00登录报名服务平台上传相关资料电子版,审核部门将于2023年8月25日9:00开始对上传材料进行审核。
(2)报考人员修改有关报考信息请在报名时间结束前完成,报名时间结束后修改报考信息不能在天津考区再次提交。
4.网上交费
(1)交费时间
全部审核通过的报考人员于2023年8月31日9:00至9月8日16:00登录报名服务平台缴纳考试费,否则报名无效。报考人员须在规定时间内缴费,逾期无法补缴。
(2)考试费用
根据津发改价费〔2016〕125号文件精神,一级注册消防工程师资格考试收费标准为:客观题每人每科60元,主观题每人每科64元。报考人员确认报名缴费后,已缴费用不予退还。
3、报名入口
点击报名:2023年天津一级消防工程师考试报名入口
正在阅读:
2023年天津一级消防工程师报名时间及报名入口[8月24日-9月2日]08-24
2011年河南新乡农村信用社考试笔试真题及答案(Word版)11-02
《潜渊症》通海阀功能机制介绍06-10
2018辽宁公务员申论素材积累:严以修身方可为天下09-16
2017感恩节主题班会方案03-07
2018上半年江西省胸科医院招聘公告06-17
2017年5月广西物流师准考证打印时间:5月15日-5月19日10-25
2020年一级建造师《工程经济》备考试题及正确答案12-21
2022年安徽宣城成人高考成绩查询时间:11月下旬11-21
2020年北京口腔执业医师实践技能缴费入口【已开通】12-17
我在慢慢成长作文400字01-29