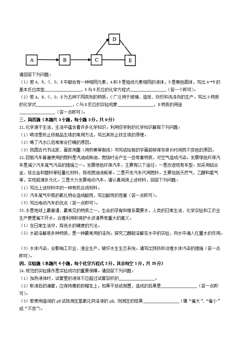
>
【文档预览】 文档大全网整理发布2023年黑龙江齐齐哈尔中考化学真题及答案(Word版),前五页预览如下:
本文来源:https://www.wddqw.com/l9Iv.html
相关文章:
正在阅读:
2023年黑龙江齐齐哈尔中考化学真题及答案(Word版)06-29
我的家风故事作文400字_高一关于我的家风故事作文03-05
2016年浙江成人高考高起点数学理真题及答案(Word版)10-01
中秋节思念亲人的句子 经典_中秋节思念亲人的句子03-10
2013年黑龙江大兴安岭中考地理真题及答案(Word版)09-09
期中考试前期中考试中期中考试后的作文-四年级期中考试作文:我的期中考试_300字11-25
2017年迎新年手抄报:除夕的由来09-07
山东2019年国家公务员考试成绩查询入口09-05
广告公司个人工作计划开头01-02
2017年9月云南省招考频道网:云南省招考频道网01-05
2023年四川泸州市中考体育考试有调整03-29