>
【文档预览】 文档大全网整理发布2002年黑龙江齐齐哈尔市中考化学真题及答案(Word版),前五页预览如下:
本文来源:https://www.wddqw.com/QQKv.html
相关文章:
正在阅读:
2002年黑龙江齐齐哈尔市中考化学真题及答案(Word版)05-31
优秀的圣诞节日记三篇03-26
春天的作文六年级【三篇】05-03
初中记叙文:我和一支歌的故事06-08
2017年执业药师《药学专业一》药物分析学重点(9)09-10
2019年6月广西普通高中学业水平考试成绩等第划分标准公布04-11
唠叨中我读懂了你作文700字01-13
大学军训必备物品清单女生|大学军训必备物品清单表07-03
江苏镇江2022年7月自考成绩查询入口(已开通)07-28
刘将孙《踏莎行·闲游》诗词赏析08-17
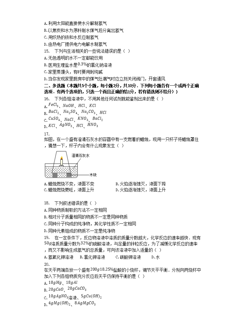
2023年云南红河中考数学试题及答案(Word版)06-20