
根据《中华人民共和国义务教育法》《江西省义务教育条例》《宜春中心城区初中招生办法(修订)》等法律法规和文件的相关规定,结合中心城区学校布局、学位容量及生源分布等情况,确定各初中招生学区范围,现公告如下:

备注:
1.2023年中心城区招生办法沿用原宜春市教育局《关于印发〈宜春中心城区初中招生办法(修订)〉的通知》(宜市教基字〔2014〕48号);
2.2023年学区划分与2022年基本保持一致,宜春八中学区内增量部分(2019年及以后新建的商品房住宅小区,以小区首套商品住房买卖合同在主管部门合同备案时间为准)、小产权房、房产等材料逾期的、学生监护人和其他人共有房产且其所占面积低于40㎡的家庭子女,入读宜春八中袁山校区。以上涉及到的学生家庭可以重新提交房产信息再次选择学区。
宜春八中袁山校区2022级初中学生全部回宜春八中本部就读。
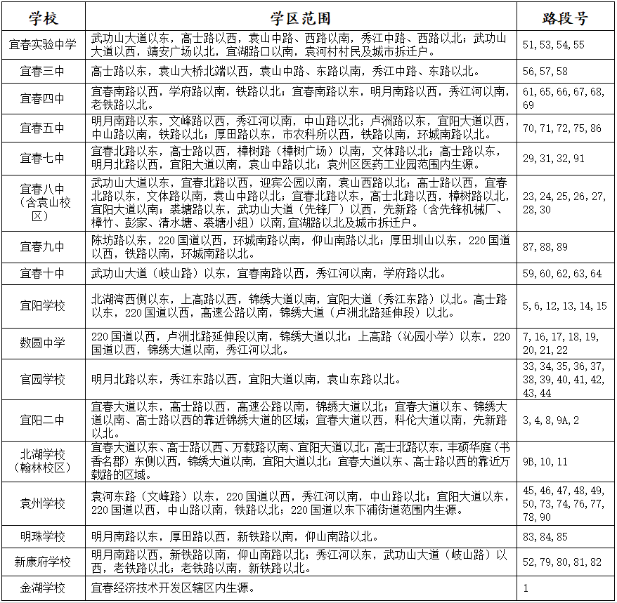
3.市经开区为化解经都学校大校额,2023年经都学校停止初一招生,由金湖学校承接其学区。
4.根据《房地产广告发布规定》(原国家工商行政管理总局令第80号),“房地产广告中不得含有广告主能够为入住者办理户口、就业、升学等事项的”,市、区教育行政部门对房地产关于学区的宣传广告不予认可。

(在微信公众号对话框输入“初中”两个字即可获取高清原图)
中心城区2023年小升初录取工作安排:
一、关于学位通知书
(1)发放时间:8月22日。
(2)发放方式:8月22-29日,家长登录“小升初-招生服务e网通”自行下载打印。
二、关于录取信息咨询
(1)登记时间:8月22-24日。
(2)登记方式:家长向原就读小学班主任提出申请,外地小学毕业生向拟就读初中所属的区教体局申请,统一填写汇总表。家长必须于8月24日18:00前报小学班主任;小学于8月25日12:00前报各区教育行政部门;区教育行政部门于8月25日18:00前报市教体局。
(3)登记要求:家长必须提出正当理由,各小学各区认真审核属实后方可登记上报。
三、关于新生预报名
(1)报名时间:8月29-30日。
(2)报名方式:学生持学位通知单到录取学校报名。
(3)报名要求:各初中学校要提前通知预录新生分时段、分区域错时错峰报名,避免人员聚集。

正在阅读:
2023年江西宜春中心城区初中招生学区范围和录取工作安排08-17
小学生衣服的自述400字作文03-21
天津招考资讯网:致在天津参加2023年研考考生的一封信12-22
山西2019年中级会计职称成绩查询时间:10月18日02-13
2017年湖北黄冈中考化学答案(已公布)01-17
石林之行作文350字11-21
Win10打开软件提示“管理员已阻止你运行此应用mmc.exe”解决方法06-04
2017年热门幼儿经典谜语大全09-15
2022年下半年浙江金华全国英语等级考试报名信息登记工作的通知06-29
2020安徽黄山考研报名入口03-10
感恩爱我的你作文800字12-11