
各市直中学、民办学校:
根据《义务教育法》和教育部、省教育厅关于义务教育阶段坚持免试就近划片入学原则,结合《九江市2023年中小学招生工作实施意见》(九中招委字〔2023〕1号)精神及我市中心城区学生生源分布的实际情况,市教育考试中心依据各初中学校招生计划进行科学统计、统筹谋划,拟定了我市2023年中心城区(浔阳区、经开区、八里湖新区,下同)初中学校学区(见附表),经认真审查并报市中招委研究批准,现就学区范围划分和录取有关事项通知如下:
1.中心城区的本地户籍小学毕业生统一由市教育考试中心建立电子档案并按本文件划定的学区范围进行录取。
2.浔阳区原厂办学校应届小学毕业生原则上在本校初中就读,无初中建制学校的小学毕业生由市教育考试中心按其户籍及家庭实际居住地依据学区安排入学。
3.非中心城区小学毕业生,如随父母任一方户籍在中心城区的可由市教育考试中心安排入学。市直小学和浔阳区、经开区、八里湖新区区属小学毕业生户籍如属“个人搭户”或“户口空挂”的,一律按其法定监护人实际合法常住固定住所的学区安排入学或由市教育考试中心根据学校空余学位统筹安排入学。
4.中心城区的非本地户籍小学毕业生,原则上回户籍所在地入学,确有特殊原因难以回户籍所在地入学的学生,可提交申请并经市教育考试中心审核,根据市直初中学校的办学容量,统筹安排到相关学校就读。
5.按照教育部及省教育厅要求,义务教育阶段学校学区划定后应保持相对稳定,学位供给紧张的区域要妥善做好分流工作。学校学位容量有将统筹安排入学,确保适龄少年儿童相对就近入学。
6.凡各社区内新建楼盘且已交付入住的生源,依据学校办学容量,按照相对就近原则进行统筹安排入学。
7.庐山下迁居民子女小学升初中的入学安排按照《九江市人民政府市长办公会议纪要(6)》(2012年11月1日)精神和《九江市教育局关于安排庐山管理局下迁居民子女入学的实施意见》(市教发〔2012〕127号)、《九江市2023年中小学招生工作实施意见》(九中招委字〔2023〕1号)规定执行。
8.随迁子女将按照有关政策规定,由市教育考试中心统筹安排。
9.民办初中学校招生工作必须根据《民办教育促进法》规定,按照省市相关公民同招等招生政策,依据招生计划,在市中招委统一指导和组织下进行招生。
10.各学校应严格依据市教育考试中心下发的新生录取名单组织好新生报名,并按照规定的班额实行均衡编班。各初中学校不得以任何形式、任何名义开办重点班、实验班,更不得组织考试分班。对于违规违纪的学校,一经发现,将按照相关规定严肃处理。
11.根据《义务教育法》规定,未完成小学六年教育的学生一律不准升入初中就读。各招生学校不得违规私收非应届小学毕业生入学,违者除一律清退回小学就读外,还将追究学校负责人的相关法律及行政责任。
12.为严肃招生纪律,规范招生秩序,根据《九江市2023年中小学招生工作实施意见》(九中招委字〔2023〕1号)规定,各校不得以任何形式或任何名义组织与入学有关的招生考试,也不得违规招收学区外的学生。市教育局将成立秋季开学工作联合检查组进行检查,对不按市教育考试中心入学安排报到的初一新生,不予办理学籍信息转接手续,也不具有正式学籍,由此引发的一切后果,均由违规学校或学生自行承担。凡无正式学籍的初中生(正常转学、休学除外),参加高中阶段学校招生时不享受均衡招生政策并不得报考重点高中。同时对违规私收学生的学校,依据省、市招生有关规定进行处罚,并追究校长及相关责任人责任。
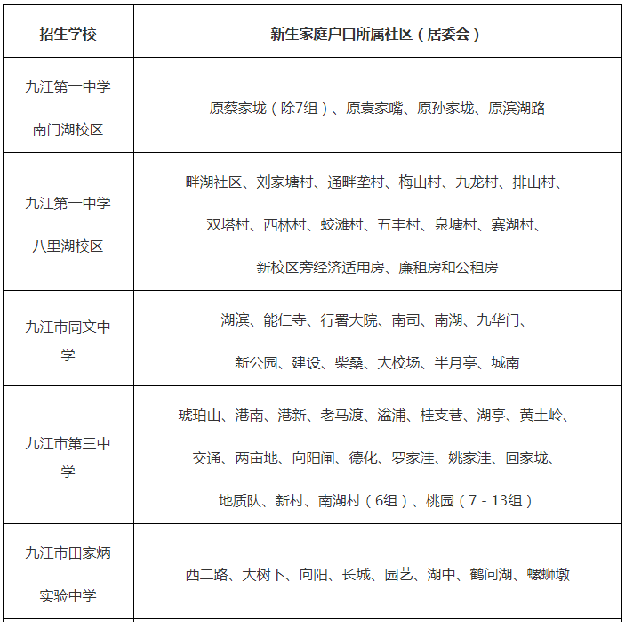
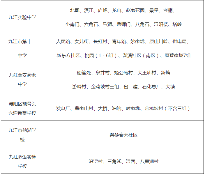
附表:2023年九江市中心城区初中学校学区范围



正在阅读:
2023年江西九江市中心城区初中学校学区划分和录取工作的通知08-30
篮球赛活动策划方案范文06-06
2022年广东河源一级消防工程师报名入口09-07
2020云南文山研究生考试准考证打印时间:12月14日至23日03-28
张可久《塞鸿秋·春情》诗词赏析07-23
暖心的弟弟作文400字06-24
描写金秋十月的诗句精选10-09
2020年湖南张家界初级会计师报名入口:全国会计资格评价网03-29
优美的英语诗歌_优美的英语诗歌03-09