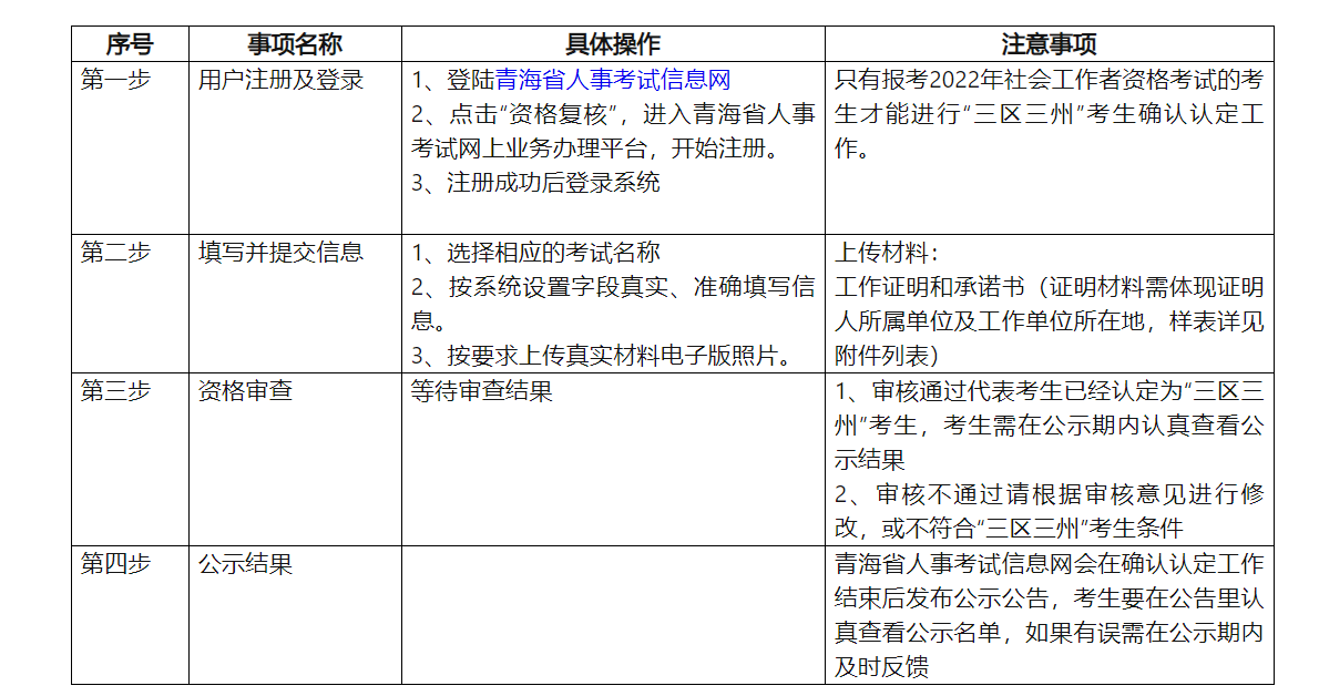
【#社工师# 导语】®文档大全网从青海省人事考试信息网获悉,2022年青海社会工作者资格考试“三区三州”考生资格认定的通知已公布,请相关人员仔细阅读,具体详情如下:

为进一步做好人才人事扶贫工作,加大对“三区三州”等深度贫困地区的政策倾斜力度,根据人力资源社会保障部办公厅《人力资源社会保障部办公厅关于单独划定部分专业技术人员职业资格考试合格标准有关事项的通知》要求,2022年单独划线工作参照《人力资源社会保障部办公厅关于在“三区三州”等深度贫困地区单独划定护士等职业资格考试合格标准有关事项的通知(试行)》(人社厅发〔2019〕77号)执行,社会工作者资格考试需划定“三区三州”合格标准。为做好认定工作,现将相关事宜通知如下:
一、认定范围和方式
认定范围:报考2022年社会工作者资格考试,并工作单位在海北州、黄南州、海南州、玉树州、果洛州、海西州的考生。
认定方式:此次认定工作全部在网上进行,请考生在规定时间内访问青海省人事考试信息网完成认定。
二、认定时间安排
信息提交时间:2022年10月19日9时--2022年10月24日18时
审核时间:2022年10月19日9时--2022年10月25日18时
三、认定流程.
四、注意事项
请符合“三区三州”条件的考生务必随时关注青海省人事考试信息网发布相关公告,认定工作结束后,名单将择期在青海省人事考试信息网上公示。逾期未确认或公示期没有提出增补的考生,视为自动放弃,不再受理。
考生需填报的信息和上传的证明材料真实、准确、完整、有效,确认本人符合“三区三州”考生条件,承担不实的相关责任,并签署书。若考生提供虚假信息,或伪造、变造有关证件、材料、信息,骗取资格的,一经查实,即按照相关规定予以严肃处理。
五、咨询电话
咨询电话:0971-8258589(正常上班时间内接听电话)
青海省人事考试中心
2022年10月18日
原文标题:【考生认定】关于2022年社会工作者资格考试“三区三州”考生资格认定的通知
文章来源:http://www.qhpta.com/ncms/article_b78a9bae2e098b13f71f15d0c07d4201.shtml
正在阅读:
2022年青海社会工作者资格考试“三区三州”考生资格认定的通知10-19
初一抒情散文:最后的曙光_1000字11-22
大爱林邑,最美郴州作文1000字10-18
初一春节作文500字:乡下的春节04-28
2019年天津国考公务员职位表下载_2019年天津国考公务员职位表下载08-12
2023福建福州鼓楼区疾病预防控制中心招聘1人(招聘截止日期至2月21日)02-17
沪教版九年级化学上册知识点整理_沪教版九年级化学上册知识点08-09
6月9日开始登记!2023年广东河源市东源县中小学招生网上登记时间和招生范围公布06-10
2017年5月6日雅思考位查询入口11-12
暖心护手霜作文700字11-01