【#审计师考试# 导语】©文档大全网从青海省人事考试信息网了解到,青海省2021年审计专业技术资格考试“三区三州”考生资格认定的通知已发布,详细内容如下:

为进一步做好人才人事扶贫工作,加大对“三区三州”等深度贫困地区的政策倾斜力度,根据人力资源社会保障部办公厅《关于在“三区三州”等深度贫困地区单独划定护士等职业资格考试合格标准有关事项的通知(试行)》(人社厅发〔2019〕77号)要求,审计专业技术资格考试需划定“三区三州”合格标准。为做好认定工作,现将相关事宜通知如下:
一、认定范围和方式
认定范围:报考2021年审计专业技术资格考试,并工作单位在海北州、黄南州、海南州、玉树州、果洛州、海西州的考生。
认定方式:此次认定工作全部在网上进行,请考生在规定时间内访问青海省人事考试信息网完成认定。
二、认定时间安排
信息提交时间:2021年12月16日9时--2021年12月21日18时
审核时间:2021年12月16日9时--2021年12月22日18时
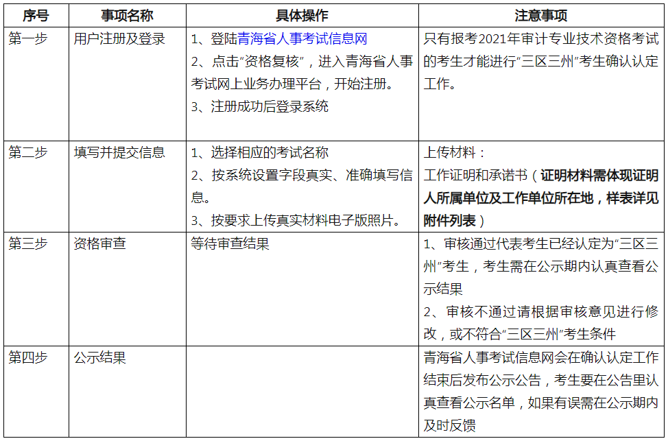
三、认定流程

四、注意事项
请符合“三区三州”条件的考生务必随时关注青海省人事考试信息网发布相关公告,认定工作结束后,名单将择期在青海省人事考试信息网上公示。逾期未确认或公示期没有提出增补的考生,视为自动放弃,不再受理。
考生需填报的信息和上传的证明材料真实、准确、完整、有效,确认本人符合“三区三州”考生条件,承担不实的相关责任,并签署书。若考生提供虚假信息,或伪造、变造有关证件、材料、信息,骗取资格的,一经查实,即按照相关规定予以严肃处理。
五、咨询电话
咨询电话:0971-8258589(正常上班时间内接听电话)
青海省人事考试中心
2021年12月15日
附件:工作证明和书样表
正在阅读:
青海省2021年审计专业技术资格考试“三区三州”考生资格认定的通知10-02
2019年3月福建计算机四级报名入口【2018年12月21日开通】09-12
2017年上海高考成绩查询时间12-28
学困生转化工作总结-学困生转化工作总结11-11
教师节同学明信片祝福寄语11-25
NTCE-中国教育考试网2017上半年贵州中小学教师资格证成绩查询入口(面试)12-29
出国留学乌克兰优势盘点08-05
离任欢送会主持词优秀范文03-09
结婚婚礼现场宾客祝福语12-08
2017年陕西咸阳中考化学答案(已公布)01-27
建筑实习自我鉴定1500字04-04