【#咨询师考试# 导语】®文档大全网从天津市人力资源和社会保障局获悉,2022年天津咨询工程师报考工作现已启动,报名时间:2月28日-3月7日,考试时间:4月9日-10日,更多事宜请参考阅读《考务通知》,官方公告原文如下:

各位报考人员:
根据中国工程咨询协会、人力资源和社会保障部人事考试中心《关于2022年度咨询工程师(投资)职业资格考试考务工作的通知》(中咨协资信[2022]9号)精神,现将考试报名等有关事项通知如下:
一、考试时间及科目
2022年4月9日至4月10日。
4月9日上午 9:00-11:30 宏观经济政策与发展规划(客观题);
4月9日下午14:00-16:30 工程项目组织与管理(客观题);
4月10日上午9:00-11:30 项目决策分析与评价(客观题);
4月10日下午14:00-17:00 现代咨询方法与实务(主观题)。
二、报名时间及方式
报名时间为2022年2月28日9:00至3月7日16:00。考试采取网络报名方式,请报考人员登录全国专业技术人员资格考试报名服务平台(网址为http://zg.cpta.com.cn/examfront)进行报名。
三、报名及免试条件
(一)报名条件
遵守国家法律、法规,恪守职业道德,并符合下列条件之一的,均可申请报名参加咨询工程师(投资)职业资格考试:
1.取得工学学科门类专业,或者经济学类、管理科学与工程类专业大学专科学历,累计从事工程咨询业务满8年。
2.取得工学学科门类专业,或者经济学类、管理科学与工程类专业大学本科学历或学位,累计从事工程咨询业务满6年。
3.取得含工学学科门类专业,或者经济学类、管理科学与工程类专业在内的双学士,或者工学学科门类专业研究生班毕业,累计从事工程咨询业务满4年。
4.取得工学学科门类专业,或者经济学类、管理科学与工程类专业硕士学位,累计从事工程咨询业务满3年。
5.取得工学学科门类专业,或者经济学类、管理科学与工程类专业博士学位,累计从事工程咨询业务满2年。
6.取得经济学、管理学学科门类其他专业,或者其他学科门类各专业的上述学历或学位人员,累计从事工程咨询业务年限相应增加2年。
(二)免试部分科目条件
凡符合下列条件之一者,可免试“宏观经济政策与发展规划”“工程项目组织与管理”2个科目:
1.获得全国优秀工程咨询成果奖项目或者全国优秀工程勘察设计奖项目的主要完成人。
2.通过全国统一考试取得工程技术类职业资格证书,并从事工程咨询业务满8年。
四、报名审核及缴费
(一)报名原则
根据《关于印发<专业技术人员资格考试报名证明事项告知制工作规程>的通知》(人考中心函〔2021〕1号)的精神,咨询工程师(投资)职业资格考试报名按照告知制办理。
(二)报名步骤
1.注册信息,在线核验
报考人员本人登录全国专业技术人员资格考试报名服务平台,按照要求注册,完善个人信息,等待系统在线核验身份、学历(学位)信息(原则上24小时内返回核验结果)。
首次报考人员应在报名前完成用户注册,己注册的报考人员不需重新注册,报考前应提前登录网上报名系统,补充完善相关信息。网上报名系统将对身份信息、学历学位信息进行在线核验。报考人员提交注册信息24小时后可登录网上报名系统报名,如有未完成核验的项目,选择考试报名时会有相应的提示信息,须待核验完成后方可报名。
2.网上填报,诚信
报考人员在网上报名系统填报相关信息后,可自主选择是否采用告知制方式办理相关事项。如选择采用告知制方式,在线核验结果返回后,报考人员须本人根据实际情况填写报名信息并对填报信息的真实、准确、完整、有效以及本人符合考试报名条件作出,接受考试组织机构的核查,承担不实的后果;报考人员本人采用电子方式签署告知书(电子文本),一经提交具有法律效力,不允许代为。未选择告知制方式或者不适用告知制办理报考事项的,应按我市规定线下办理审核事宜,并配合提交相关证明材料。
报考人员作出后,可在未缴费且报名截止前撤回。报考人员撤回后,应按我市规定线下办理审核事宜,并配合提交相关证明材料,且本年度该项考试中不再适用告知制。
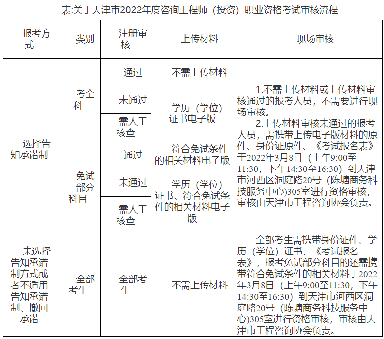
3.审核流程

备注:(1)2022年3月2日9:00至3月7日16:00登录全国专业技术人员资格考试报名服务平台进行上传相关资料电子版,审核部门将于2022年3月2日9:00开始对上传材料进行审核。
(2)网上上传相关材料电子版只能提交一次,不能修改。
(3)全部审核通过的报考人员于2022年3月8日9:00至11日16:00前登录全国专业技术人员资格考试报名服务平台缴纳考务费,否则报名无效。
(三)考试费用
按照《中国工程咨询协会关于咨询工程师(投资)职业资格考试有关问题的说明》(中咨协资信〔2021〕7号)的规定,咨询工程师(投资)职业资格考试费为经营服务性收费,收费标准为客观题科目每人每科130元,主观题科目每人每科150元。报考人员确认报名缴费后,已缴费用不予退还。
五、准考证打印
报考人员可于2022年4月6日9:00至9日24:00登录全国专业技术人员资格考试报名服务平台下载打印准考证。
特别提示:报考人员必须同时携带准考证和身份证件(与报名时一致)参加考试,缺少任一证件不得参加考试。
六、考试成绩公布
(一)根据中国工程咨询协会、人社部人事考试中心《关于2022年度咨询工程师(投资)职业资格考试考务工作的通知》(中咨协资信[2022]9号),将于2022年6月中旬公布考试成绩,届时报考人员可登录中国人事考试网(网址为http://www.cpta.com.cn)成绩查询栏目查询。
(二)考试成绩公布后,如报考人员对本人考试结果有疑问,可在考试成绩公布后30日内将成绩核查申请发送至tjkpzxchengji@tj.gov.cn,逾期不再受理。成绩核查的具体要求可在天津市人力资源和社会保障局网站“天津人事考试”版块“办事服务—办事指南”栏目查询。
成绩核查范围:根据人力资源社会保障部办公厅关于印发《专业技术人员职业资格考试考务工作规程》的通知(人社厅发〔2021〕18号)文件规定,应试人员对考试成绩有异议的,应在考试成绩公布之日起30天内,向省级人事考试机构提出成绩复查申请。成绩复查只限于答卷卷面分数合计和登录是否有误。成绩复查过程中,工作人员不得向应试人员或其委托人出示试卷、答卷、标准答案、视频监控等相关材料,法律、法规另有规定的除外。复查后的成绩为最终成绩。
(三)考试结束后采用技术手段甄别为雷同答卷的考试答卷,将给予考试成绩无效的处理。
(四)考试结束后将对拟合格人员名单进行公示,并接受社会各界监督。
七、考试合格证书领取
咨询工程师(投资)职业资格证书由人力资源社会保障部和国家发展改革委监制、中国工程咨询协会用印,中国工程咨询协会通过各地方工程咨询协会发放给考试合格人员。
参加4个科目考试(级别为考全科)的人员须在连续4个考试年度内通过应试科目,参加2个科目考试(级别为免2科)的人员须在连续2个考试年度内通过应试科目,方可取得资格证书。
八、注意事项
(一)为贯彻落实中央关于新冠肺炎疫情防控工作的决策部署,遵守我市疫情防控工作有关规定,确保应试人员、考试工作人员的生命安全和身体健康,确保疫情防控常态化期间考试组织实施安全、平稳、顺利,为减少报考人员跨地域流动造成疫情防控压力,我市要求报考人员应在工作地、居住地报名参加考试。
在考试组织实施过程中,将按照新冠肺炎疫情防控要求,严格落实防疫措施。报考人员须随时登录天津市人力资源和社会保障局网站人事考试版块“通知公告”栏目,及时了解考试防疫有关内容,按要求提前做好考试准备工作,至少于考前14天使用手机申领“天津健康码”和“通信大数据行程卡”,并每日登录更新健康码状态,自觉做好自身健康管理,避免前往国(境)外及国内疫情中高风险地区,主动减少外出和不必要的人员聚集。违反疫情防控有关规定,隐瞒、虚报旅居史和健康状况等疫情防控重点信息的,将依法依规追究责任。国家及我市如对疫情情况发布新的要求,将根据情况及时发布通知。
(二)请报考人员及早注册或完善注册信息,并于报考前认真阅读报考条件说明。
(三)报考人员将照片转为电子文件,并通过中国人事考试网首页上的“工具下载”栏目,下载“照片审核处理工具”,对照片进行处理,合格后上传。
上传照片文件应为近期彩色标准1寸、半身免冠正面证件照(尺寸25mm*35mm,像素295px*413px),.JPG或.JPEG格式,大于30K,照片底色背景为白色,2018年2月22日以前注册的报考人员无须更换照片。上传的照片将用于准考证、考场座次表、资格证书,请上传时慎重选用。上传的照片必须是本人近期照片,如果不能清晰辨认报考人员容貌或照片与本人相貌不符的,将不能参加考试。
(四)不具备免试条件的报考人员请在“考全科”级别里选择应考科目;具备免试条件的报考人员请正确选择考试级别。
(五)报考人员须使用激光或喷墨打印机打印报名表和准考证,同时须持有开通网上支付功能的银联银行卡,确保卡内有足够支付考试费的金额。
(六)为保证报名缴费顺利进行,建议报考人员使用360安全浏览器的模式进行缴费操作。为确保银行卡及个人信息安全,请尽量不要到网吧等公共场所进行网上报名和缴费。
(七)发票由中国工程咨询协会统一开具,开票申请截止日期为 2022 年 12 月 31 日,请在支付考试费用后按系统提示填写开票信息。
(八)报考人员注册手机号码如有变化,请及时登录全国专业技术人员资格考试报名服务平台,点击“注册维护”办理电话变更,如未及时变更,无法联系,后果由报考人员本人承担。报考人员同时须妥善保管好本人用户名及密码,如泄露给他人,导致个人信息外泄或不实、虚假,相关后果由本人承担。
(九)2022年度咨询工程师(投资)职业资格考试使用2021年版《咨询工程师(投资)职业资格考试大纲》。
(十)在报名过程中遇到问题,可阅读全国专业技术人员资格考试报名服务平台相关说明,也可拨打电话进行咨询。
考务咨询电话:12333
政策报名条件(开具发票)咨询电话:83832148(天津市工程咨询协会,开通时间:2022年2月28日至3月11日上午9:00至11:30,下午14:00至16:30法定节假日除外)
银联咨询电话:95516
正在阅读:
2022年天津咨询工程师(投资)职业资格考试工作通知04-09
违规整治自查报告02-03
给女朋友的睡觉童话小故事【四篇】10-22
我要的幸福作文600字12-28
劳动节做家务作文600字初中|劳动节做家务作文600字12-15
2017医院开业祝福语10-05
2021年5月第二批安徽万博科技职业学院普通话报名时间、条件及入口07-10
西藏2017年高级会计师报考条件06-23
生活万花筒作文300字06-21
在加拿大留学想要转学须做哪些准备?01-26
学校办公室主任的述职报告示例【三篇】08-22