>
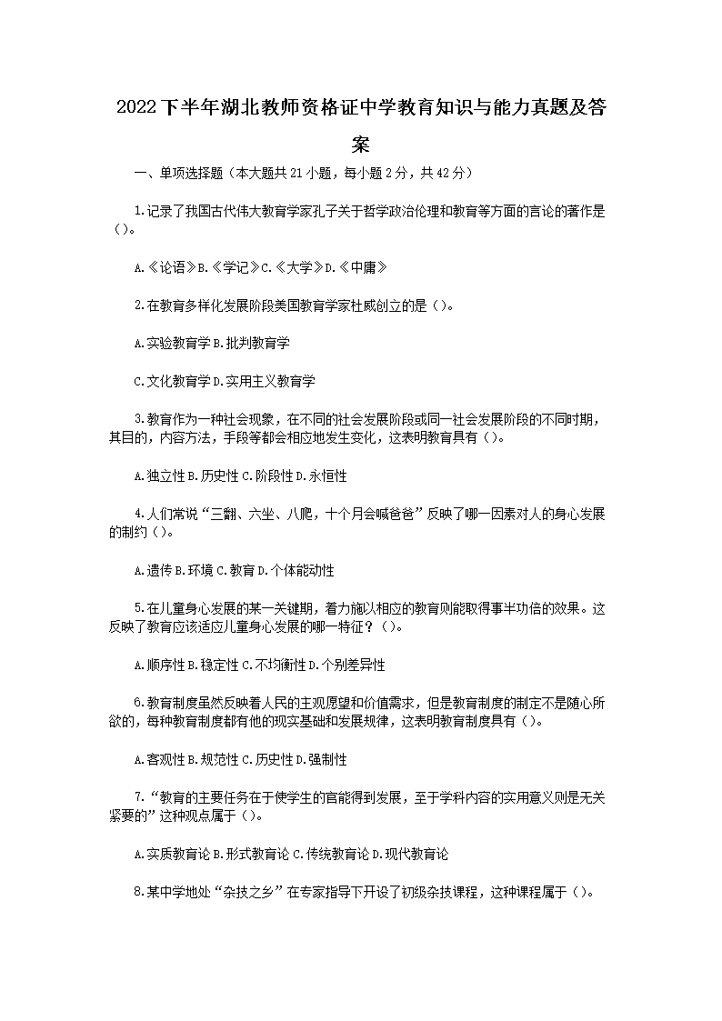
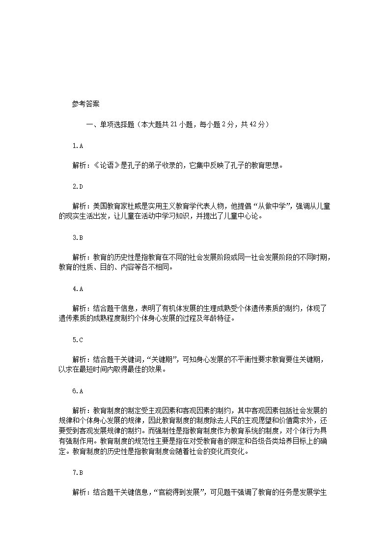
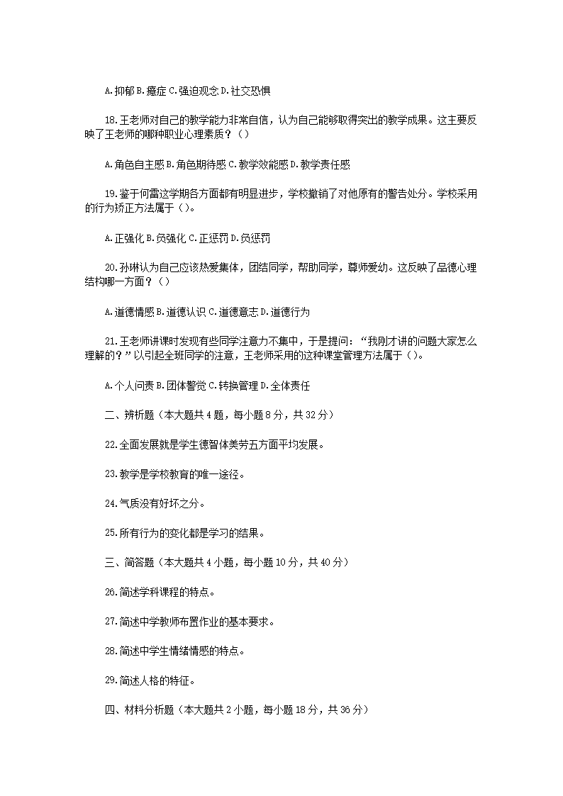
【文档预览】 文档大全网整理发布2022下半年湖北教师资格证中学教育知识与能力真题及答案(Word版),前五页预览如下:
本文来源:https://www.wddqw.com/jKRv.html
相关文章:
正在阅读:
2022下半年湖北教师资格证中学教育知识与能力真题及答案(Word版)10-13
联想Halo搭载什么处理器-性能强悍吗06-11
春天来了作文300字09-22
2018年甘肃结构工程师成绩什么时候出来08-11
2021年江西高级会计师报名入口已开通(2020年12月7日至21日)10-14
拍卖会作文600字08-07
i712700h和i7 11800h哪个好-怎么选择06-12
我和敖丙过一天作文400字05-26
龙形风筝作文500字07-20
黑龙江2019年7月证券从业资格考试准考证打印网站:中国证券业协会04-16
2019年9月福建计算机三级成绩查询时间:预计11月02-24