【#银行招聘# 导语】2023年中国光大银行江苏苏州分行校园招聘启事已发布,简历投递截止时间:2022年10月20日,©文档大全网现将招聘公告发布如下:
一、苏州分行简介
中国光大银行苏州分行成立于1998年,是直属总行的一级分行,分行现有营业网点24个,中长期员工800余人。二十多年来,苏州分行扎根沃土,分行存贷款规模、人均网均创利等主要指标在当地股份制银行中排名,成为苏州当地具有较强影响力、较高知名度和美誉度的银行。
在中国光大集团和光大银行总行的正确领导下,苏州分行持续推进“敏捷、科技、生态”战略转型,构建E-SBU协同生态圈,营造“家园文化、阳光文化、崇商文化、担当文化”。2022年“全球银行1000强”榜单中,中国光大银行跃居27位。
二、招聘岗位
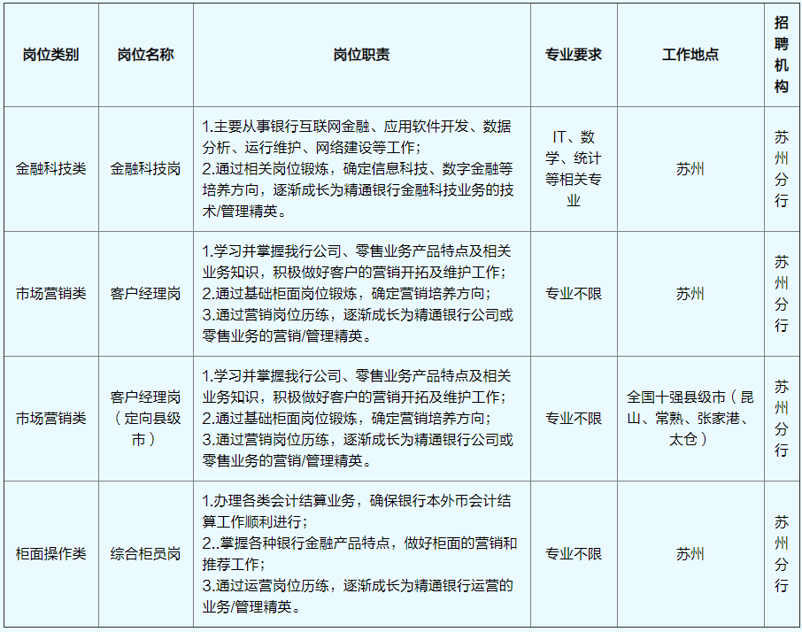
秋季校园招聘岗位分为金融科技类、市场营销类、柜面操作类共3大类岗位。岗位说明如下:
三、招聘条件
(一)具有良好的政治素质和道德品行,坚持党的领导,拥护国家大政方针;自觉增强“四个意识”,坚定“四个自信”,做到“两个维护”,拥护“两个确立”。
(二)爱国爱行,爱岗敬业,认同我行企业文化,认可我行规章制度。
(三)诚实守信,德才兼备,廉洁自律,身体健康。
(四)符合我行核心胜任能力要求,具备与岗位要求相应的任职资格和能力要求。
(五)具有较强的风险合规意识,无任何违规违纪行为。
(六)符合我行员工行为管理相关要求,符合我行任职回避相关制度要求;无经商办企业或在工商企业xxxx的情形。
(七)大学本科及以上学历(以招聘岗位最终要求为准),其中:
1.国内院校应届毕业生:非定向就业,列入国家高校2023年毕业生统分计划,2023年7月31日前取得毕业证、学位证;因疫情影响,2022年毕业的应届毕业生,符合应届生就业条件的一并纳入招聘范围。
2.海外院校应届毕业生:毕业时间在2022年1月1日至2023年7月31日之间,并于2023年7月31日前取得毕业证、教育部留学服务中心出具的《教育部学历学位认证》原版证件。
(八)对参加抗击疫情一线医护人员的配偶或子女、退役军人等在同等条件下优先录取;按照“四个不摘”的政策要求,针对国家已脱贫县生源,同等条件下优先考虑。
(九)应聘者须为从学历学位毕业院校入学后初次就业,未与其他单位建立劳动关系,未派遣,未缴纳社会保险。
四、招聘流程及时间安排
(以上时间安排为拟定时间,如有调整另行通知)
五、简历投递方式
简历投递截止时间:2022年10月20日
简历投递地址:http://campus.51job.com/cebbank/jobs.html
六、其他事项
(一)应聘者应对填报信息和提供材料的真实性负责,如与事实不符,我行有权取消其考试和录用资格。
(二)在各招聘环节中,我行会及时通知进入下一环节的应聘者;对未能进入下一环节的应聘者,我行不再发布通知。
(三)我行未成立或委托成立任何考试辅导培训班,招聘过程未涉及任何收费项目。
(四)应聘者务必保证提交的联系方式正确无误,并保证通讯畅通。
客户经理岗(昆山)
客户经理岗(苏州)
客户经理岗(太仓)
客户经理岗(张家港)
金融科技岗(苏州)
客户经理岗(常熟)
综合柜员岗(苏州)
原文标题:中国光大银行苏州分行2023年校园招聘启事
文章来源:http://campus.51job.com/cebbank/csj/index.html
正在阅读:
提高高三语文成绩方法有哪些04-17
2018年海南省平安银行海口分行社会招聘启事【1人】07-21
[三年级作文我最喜欢的一个人]三年级作文我最喜欢的诗03-26
简单同学聚会邀请函范文【三篇】08-03
2023年11月甘肃期货从业资格考试报名时间:10月16日-18日(专场集体报名)02-03
《汤姆叔叔的小屋》英文读后感07-27
2022年北京小升初考试时间_辽宁2019年小升初考试时间10-15
中学生五一游记作文:五一节游江南水乡09-30
春之梦作文800字12-14
婆媳育儿:和婆婆相处做到这些关系更和睦05-03