【#银行招聘# 导语】2023年中国光大银行浙江杭州分行校园招聘启事已发布,简历投递截止时间:2022年10月20日,®文档大全网现将招聘公告发布如下:
一、杭州分行简介
中国光大银行杭州分行成立于1999年3月,是中国光大银行在浙江省设立的一级分行,现在全省共有44家营业网点,覆盖杭州、台州、绍兴、温州、嘉兴、金华等6个省内地市区域,现有员工1300余人。近年来围绕“打造一流财富管理银行”战略,在全行员工的共同努力下,杭州分行资产规模突破2000亿元,在浙江地区品牌形象和市场竞争力日趋提升,取得了良好的经济和社会效益。
因机构建设及业务发展需要,现面向国内外高校公开招聘2023年优秀应届毕业生。我行将提供广阔的发展空间、畅通的晋升平台、完善的薪酬福利保障,以实现组织、员工和客户的共同成长。天堂杭州、青春光大,热忱欢迎有志于金融工作的青年朋友加盟!
二、招聘岗位
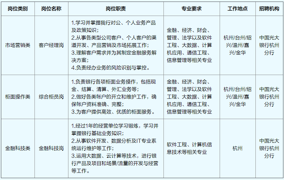
秋季校园招聘岗位包括市场营销类(客户经理岗)、柜面操作类(综合柜员岗)、金融科技类(金融科技岗)共3类岗位。岗位说明如下:
三、招聘条件:
(一)具有良好的政治素质和道德品行,坚持党的领导,拥护国家大政方针;自觉增强“四个意识”,坚定“四个自信”,做到“两个维护”,拥护“两个确立”。
(二)爱国爱行,爱岗敬业,认同我行企业文化,认可我行规章制度。
(三)诚实守信,德才兼备,廉洁自律,身体健康。
(四)符合我行核心胜任能力要求,具备与岗位要求相应的任职资格和能力要求。
(五)具有较强的风险合规意识,无任何违规违纪行为。
(六)符合我行员工行为管理相关要求,符合我行任职回避相关制度要求;无经商办企业或在工商企业xxxx的情形。
(七)大学本科及以上学历,其中:
1.国内院校应届毕业生:非定向就业,列入国家高校2023年毕业生统分计划,2023年7月31日前取得毕业证、学位证;因疫情影响,2022年毕业的应届毕业生,符合应届生就业条件的一并纳入招聘范围。
2.海外院校应届毕业生:毕业时间在2022年1月1日至2023年7月31日之间,并于2023年7月31日前取得毕业证、教育部留学服务中心出具的《教育部学历学位认证》原版证件。
(八)对参加抗击疫情一线医护人员的配偶或子女、退役军人等在同等条件下优先录取;按照“四个不摘”的政策要求,针对国家已脱贫县生源,同等条件下优先考虑。
(九)应聘者须为从学历学位毕业院校入学后初次就业,未与其他单位建立劳动关系,未派遣,未缴纳社会保险。
四、招聘流程及时间安排
(以上时间安排为拟定时间,如有调整另行通知)
五、简历投递方式
简历投递截止时间:2022年10月20日
简历投递地址:http://campus.51job.com/cebbank/jobs.html
六、其他事项
(一)应聘者应对填报信息和提供材料的真实性负责,如与事实不符,我行有权取消其考试和录用资格。
(二)在各招聘环节,我行会及时通知进入下一环节的应聘者;对未能进入下一环节的应聘者,我行不再发布通知。
(三)我行未成立或委托成立任何考试辅导培训班,招聘过程未涉及任何收费项目。
(四)应聘者务必保证提交的联系方式正确无误,并保证通讯畅通。
金融科技岗(杭州)
客户经理岗(杭州)
客户经理岗(台州)
客户经理岗(绍兴)
客户经理岗(温州)
客户经理岗(嘉兴)
客户经理岗(金华)
综合柜员岗(杭州)
综合柜员岗(台州)
综合柜员岗(绍兴)
综合柜员岗(温州)
综合柜员岗(嘉兴)
综合柜员岗(金华)
原文标题:中国光大银行杭州分行2023年校园招聘启事
文章来源:http://campus.51job.com/cebbank/csj/index.html
正在阅读:
中级商务英语口语例句07-27
给小朋友讲的睡前童话小故事文字版【四篇】08-05
德国博士留学常见问题解读09-20
外研版三年级英语上册第七模块测试题04-27
江苏2019年普通高考顺利结束6月25日公布高考成绩11-25
除夕夜温馨拜年短信贺词09-29
[牙科医生简历表格]牙科医生简历范本07-30