>
【文档预览】 文档大全网整理发布2023年云南楚雄中考化学试题及答案(Word版),前五页预览如下:
本文来源:https://www.wddqw.com/iW5v.html
相关文章:
正在阅读:
2023年云南楚雄中考化学试题及答案(Word版)06-20
2022年江苏南京成人高考网上报名入口(已开通)09-16
个人竞聘述职报告简短范文:简短个人述职报告范文09-14
[大学学生会述职报告怎么写 范文]大学学生会述职报告范文【三篇】08-10
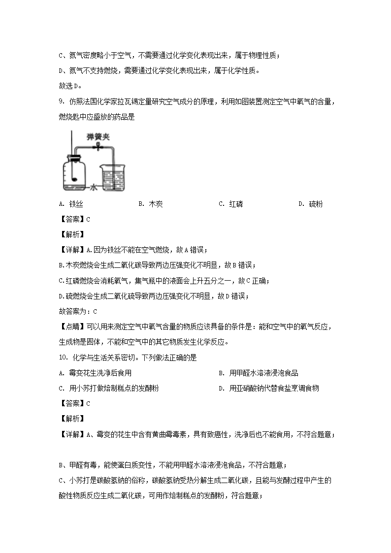
5.20情人节温馨的寄语12-24
2017中国建设银行江苏常州培训中心校园招聘面试及体检通知08-07
小学三年级上册数学口算题300道,小学三年级上册数学口算训练题08-11
数学考试的烦恼作文400字09-29
2023山东聊城东昌府区第一批次教师资格认定公告[体检时间3月31日起]03-27
海南2020中级会计职称报名时间及入口(3月10日至30日)01-19
2020年河南初级护师考试报名时间及报名入口【2019年12月24日-2020年1月13日】01-16