>
【文档预览】 文档大全网整理发布2023年云南怒江中考化学试题及答案(Word版),前五页预览如下:
本文来源:https://www.wddqw.com/495v.html
相关文章:
正在阅读:
2023年云南怒江中考化学试题及答案(Word版)06-20
河北2020年高级会计师考试报名方式01-04
2022年重庆医学检验职称考试准考证打印时间及入口【7月6日-30日】07-06
2016年寻找街头错别字调查报告08-08
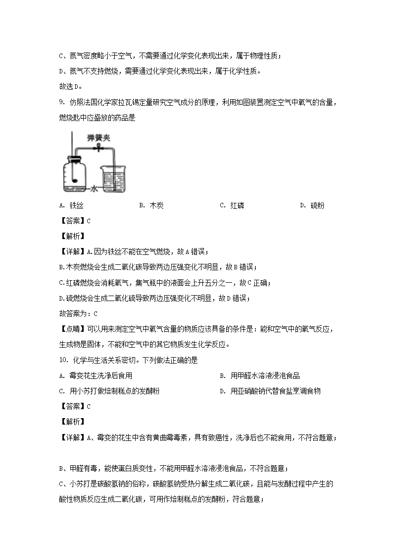
2020广西桂林银行总行数字银行管理部招聘公告【7人】10-12
中国卫生人才网2018外科主治医师考试准考证打印入口【已开通】05-28
2022湖南益阳市桃江县事业单位招聘、选调97人(报名时间:2023年1月4日-6日)12-23
2017年安徽合肥会计从业资格考试报名时间汇总07-10
2018年6月浙江台州学考成绩查询入口点击进入07-03
坚持就是胜利作文500字07-04
团员自我评价【七篇】06-12