广西2023年普通高校招生本科第一批第二次征集计划信息表

时间:2023-07-25 08:48:01 阅读: 最新文章 文档下载
说明:文章内容仅供预览,部分内容可能不全。下载后的文档,内容与下面显示的完全一致。下载之前请确认下面内容是否您想要的,是否完整无缺。
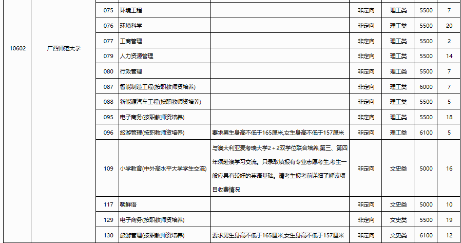
【#高考# 导语】®文档大全网从广西招生考试院了解到,广西2023年普通高校招生本科第一批第二次征集计划信息表已公布,详细内容如下:


image.png



image.png



image.png



image.png



image.png



image.png



image.png


  点击进入:(查看完整版


本文来源:https://www.wddqw.com/i0gv.html