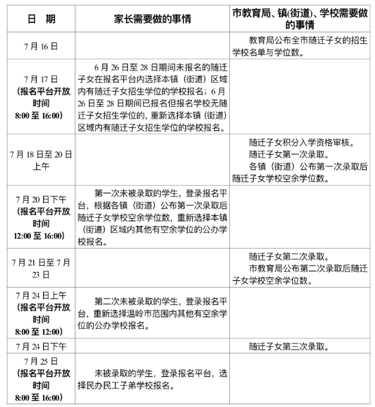
一、温岭市随迁子女入学招生日程安排
具体可参看《温岭市教育局关于做好2023年义务教育阶段学校招生入学工作的通知》附件5《2023年温岭市流动人口随迁子女入学办法》。 
二、温岭市随迁子女入学第二次录取人数和空余学位数



备注:随迁子女积分入学资格审核、录取由镇(街道)和学校负责。如有疑问,请直接咨询镇(街道)或学校,咨询电话和网上报名指南详见“温岭教育”微信公众号“阳光招生”专栏“义务教育阶段招生”合集。
7月25日后报名平台不再开放,有空余学位的公办、民办学校,可通过线下方式接受符合条件的适龄儿童报名,学校审核后统一将名单报学校所在地镇政府(街道办事处)和市教育局。
正在阅读:
2023年浙江台州温岭市义务教育学校招生公告(七)07-25
精选人生励志格言语录大全01-14
2017山东日照市人事人才服务中心招聘笔试成绩及面试名单公示12-16
2020年广东公务员考试行测模拟练习及答案:定义判断01-28
2017高考英语作文预测:个人情况03-09
2023年广东深圳市中考第二次划线录取志愿填报须知08-02
温庭筠《原隰荑绿柳》诗词简析08-20
g20文明我先行日记600字02-28
那一种香味最好作文350字11-04
有一种美丽叫忠心作文700字01-13