
在宿迁考区参加11月26日、27日专业技术人员职业资格考试的考生,请仔细阅读本网站公布的《江苏省2022年下半年专业技术人员职业资格考试考生新冠肺炎疫情防控告知书》和相关提醒,根据《关于做好核酸检测“落地检”的通告》(第72号)等相关文件要求,现将具体防疫要求通知如下:
1.市外考生在来宿前使用“宿康宝”微信小程序进行“来宿报备”(来宿目的地统一选择“宿城区”-“古城街道”-“宿迁市人力资源和社会保障局”,“您来宿迁干什么”统一选择“其他”)。
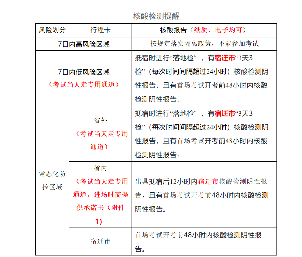
2.考生除出示“苏康码”绿码,现场测量体温<37.3℃且无干咳等可疑症状外,行程卡及核酸检测频次要求如下:
3.考生所在地疫情风险等级查询办法:电话咨询所在地疫情防控部门或登录国家政务服务平台查询。
4.考试疫情防控措施会根据疫情防控形势变化而变化,请考生随时关注“健康宿迁”、“宿迁发布”等微信公众号发布的相关信息。
为避免拥堵,建议考生至少提前90分钟到达考点。
原文标题:11月26日、27日考试疫情防控提醒
文章来源:http://sqhrss.suqian.gov.cn/rlzyj/zyjszgks/202211/2d186533488a40759dc4c6ca7bf525db.shtml
正在阅读:
三年级过元宵节的作文300字【三篇】09-29
初中优秀游记作文600字左右:初中生秋游记作文600字02-09
演讲开场白优美句子【7篇】12-06
2021年重庆沙坪坝中考历史真题及答案(A卷)(Word版)08-02
三年级说说心里话作文300字10-15
华为nova9Pro怎么关闭云备份-云备份关闭方法06-06
2019年天津执业药师报名时间及报名入口【8月20日-29日】03-31
2017年浙江杭州市桐庐县瑶琳镇村招聘工作人员公告01-02
大专自我鉴定300字范文精选7篇12-17
留学英国院校推荐05-07