
1.考生在来宿前使用“宿康宝”微信小程序进行“来宿报备”(来宿目的地统一选择“宿城区”-“古城街道”-“宿迁市人力资源和社会保障局”,“您来宿迁干什么”统一选择“其他”)。
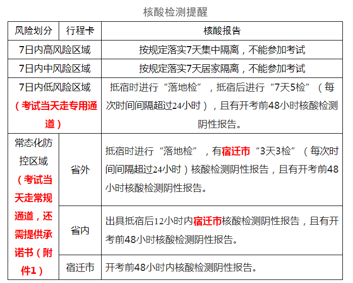
2.考生除出示“苏康码”绿码,现场测量体温<37.3℃且无干咳等可疑症状外,行程卡及核酸检测频次要求如下:

为避免拥堵,建议考生至少提前90分钟到达考点。
2022年11月2日
原文标题:11月12日、13日考试疫情防控提醒
文章来源:http://sqhrss.suqian.gov.cn/rlzyj/zyjszgks/202211/693604de10484b3191eefb8292b06a37.shtml
正在阅读:
2020年广西贺州中级会计师考试时间安排11-29
我家乡的虎跑泉作文350字09-23
2021山东省烟台市招远市部分事业单位专项招聘启事07-03
2019下半年四川泸州市公务员报考条件03-11
关于圣诞节的作文800字:特别的圣诞节07-21
黑龙江2023年普通高校面向贫困地区定向招生本科专项计划录取结束院校名单(二)07-18
2017福建会计从业资格知识点《财经法规》:税收概念09-18
我的奶奶作文350字12-06