
一、积分入学总体要求
所有申请在我县义务教育阶段学校就读的流动人口随迁子女,其父母或其他法定监护人(以下简称申请人)必须参加积分制管理。公办学校积分入学分数线由当地乡镇(街道)义务教育阶段学校招生办公室(以下称当地招生办公室)根据当年可提供的学位余额数划定。申请入学积分达不到公办学校当年入学积分线的适龄随迁子女,原则上自行选择到民办学校就读。
二、积分入学的对象及条件
1.积分入学对象
2023年秋季申请在宁海县义务教育阶段学校就读小学一年级、初中一年级的随迁子女。
随迁子女符合义务教育阶段中小学招生第二类对象条件的,可按照第二类对象的录取办法安排入学,不需参加积分入学。
2.积分入学资格基本条件
申请人在宁海县域内居住并持有效《浙江省居住证》。
三、积分申请管理机构
积分申请由宁海县流动人口服务管理工作领导小组办公室负责管理,各居住证所在地派出所或宁海县行政服务中心、西店镇便民服务中心居住证(量化积分)窗口都可咨询办理。
四、积分入学申请程序
1.积分申请
申请人在取得浙江省居住证以后,登录“浙里办”APP,进入“浙里新市民”可查看自己的积分。对积分有异议的,申请人可以在“浙里办”APP中的“浙里新市民”申请网上复核或向线下量化积分窗口申请复核,同时提供积分修改所需的相关材料。
2.有效积分截止时间
申请就学所需的有效积分取得时间截至2023年4月30日。
3.确定申请就学学区
按现居住地(现居住地以流动人口登记查验为准)确定申请就学学区。如果现居住地有变更的,以2023年5月31日前最后一次申请的现居住地为准。
4.申请就学
符合入学申请条件、要求在我县义务教育阶段学校就读的适龄儿童少年,均应由其父母或其他法定监护人(以下简称“监护人”)在规定的时间登录浙江政务服务网“宁波市幼儿园入园、义务教育入学报名招生系统”(以下简称“招生管理系统”,网址:http://nb.zjzwfw.gov.cn)进行入学报名。监护人在浙江政务服务网注册账号后,通过授权登录招生管理系统,完成学生基本信息填写,对照报名条件选择“宁海县”,进入报名通道,并按照身份类别,登记信息,选报志愿。报名时可以在随迁子女量化积分入学(即就读公办学校)或民办学校中选报一类。选报民办学校的,可以在宁海县内招生的民办学校(含转公学校)中一次性最多填报2个志愿(其中:第一志愿为必填,第二志愿为选填)。
如果选报民办学校未被民办学校录取的,报名材料自动退回原报名的乡镇(街道)招生办,参与乡镇(街道)招生办第二阶段公办学校招生。
五、量化积分入学招生办法
1.当地招生办公室可根据当地实际情况出台相应的随迁子女积分入学的实施细则。
2.当地招生办公室根据宁海县2023年教育事业计划,结合2023年当地义教段公办中小学招生情况及积分入学申请人数,划定随迁子女就读公办中小学积分入学的最低分数线。入学积分相同者,按居住证签发时间先后排序。
六、其他事项
各申请人按照本办法的要求,请提前准备相关证明材料;提供虚假证明材料者,一律取消其积分入学资格。
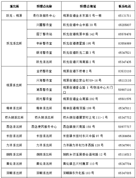
宁海县居住证受理窗口一览表:

正在阅读:
速收悉!2023年浙江宁波宁海县流动人口随迁子女积分入学办法和程序公布05-15
英国留学各专业申请要求10-08
高二年级英语上册必修一知识点04-22
童年的收获作文400字11-28
给生活一个微笑作文600字11-14
给朋友的光棍节祝福句子大全10-06
2016年江西省赣州市事业单位招聘招聘综合基础知识真题及答案(Word版)10-26
我家的春节初一日记300字09-19