【#高考# 导语】®文档大全网高考频道从山西招生考试网了解到,2023年山西普通高校招生“高校专项计划”说明已公布,具体如下:

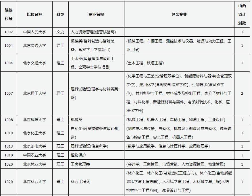
“高校专项计划”分两种,一种为按省分配计划数,另一种为不按省分配计划数。按省分配计划数的院校如下表,未列入下表的为不按省分配计划数的院校。
高校专项计划报名审核通过并在教育部阳光高考平台公示的考生均可填报相应院校志愿。
按省分配计划数的高校专项计划:

正在阅读:
2023年山西普通高校招生“高校专项计划”说明公布07-02
2019上半年天津教师资格初中物理学科知识与教学能力真题及答案(Word版)07-12
2011年湖北省恩施州中考化学真题及答案(Word版)08-24
讲给小朋友的暖心童话故事大全【四篇】08-09
2023年山西中药学职称成绩查询网站:http://www.21wecan.com/05-26
2020福建三明普通高中学业水平合格性考试时间:6月20日-22日01-14
我最思念的人作文600字06-21
广东梅州2023年10月自考报名时间及报考办法(8月22日至9月2日)08-12
森林运动会三年级作文350字左右_运动会三年级作文350字左右09-02