【#高考# 导语】®文档大全网高考频道从麻城市教育局了解到,湖北2023年普通高校招生专项计划报考资格申报开始,考生个人申报时间为3月29日至4月10日,逾期不再受理。具体如下:

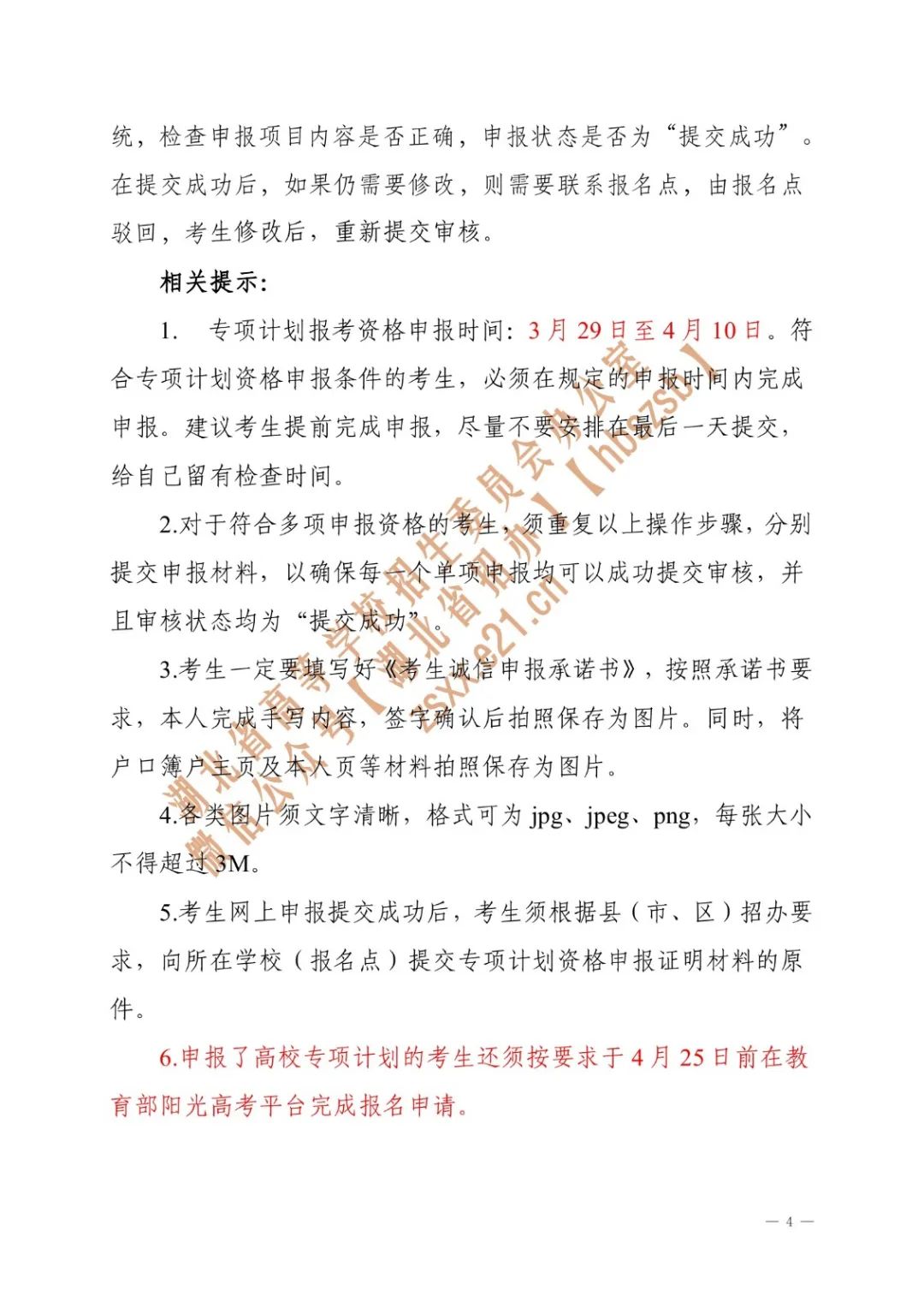
湖北省2023年普通高校招生专项计划报考资格继续实行网上申报,考生个人申报时间为3月29日至4月10日,逾期不再受理。
请符合条件的考生在规定时间内登录“湖北省高考招生综合信息服务平台”(网址http://zspt.hubzs.com.cn),按要求提交材料,完成网上申报。
申报高校专项计划的考生,还须于4月25日前在教育部阳光高考平台完成报名申请。




正在阅读:
湖北2023年普通高校招生专项计划报考资格申报开始04-01
2022年上半年天津津南普通高中学业水平合格性考试时间:7月2日-7月3日05-17
切鱼记作文700字10-01
2018年医院个人年度工作总结-2018年公司年度工作总结09-17
2017年浙江舟山市岱山县事业单位招聘工作人员公告12-12
2021年重庆中级审计师报名入口开通(6月11日-6月21日)07-25
初中物理教师2016年个人工作总结06-24
2023年云南医学检验职称考试报名入口:https://www.21wecan.com【已开通】01-06
英雄的悲歌作文700字01-19
幼儿园活动设计模板2023(实用五篇)12-13
河南2019年审计师成绩查询时间已公布02-09