>
【#考研# 导语】齐齐哈尔大学共设有化学与化学工程学院、计算机与控制工程学院、理学院、文学与历史文化学院、生命科学与农林学院、美术与艺术设计学院、体育学院、外国语学院、经济与管理学院、轻工与纺织学院、机电工程学院、通信与电子工程学院、学校与国际SOS儿童村组织合作创办了格迈纳尔职业技术学院(校内称为应用技术学院)等22学院。
本文来源:https://www.wddqw.com/fHv5.html
相关文章:
正在阅读:
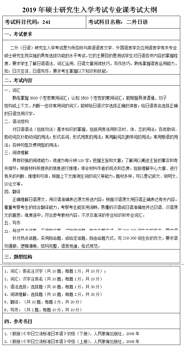
2019黑龙江省齐齐哈尔大学二外日语考研大纲08-01
2020年辽宁中医执业医师成绩查询、成绩单打印时间及入口【附合格分数线】10-07
妈妈的爱作文600字07-02
广东2020年9月基金从业资格考试报名入口已开通(8月7日至9月4日)11-19
2018年酒会主持词范文三篇07-09
2017年中国农业银行新疆兵团分行校园招聘笔试公告05-31
新概念英语第二册Lesson40:Foodandtalk03-09
江西萍乡2018考研报名入口【点击报名】02-18
2016年职称计算机考试Internet冲刺题310-05
[《百万英镑》读后感400字]大学生《百万英镑》读后感范文06-13
湖北鄂州2019年4月自考成绩查询入口(已开通)03-30