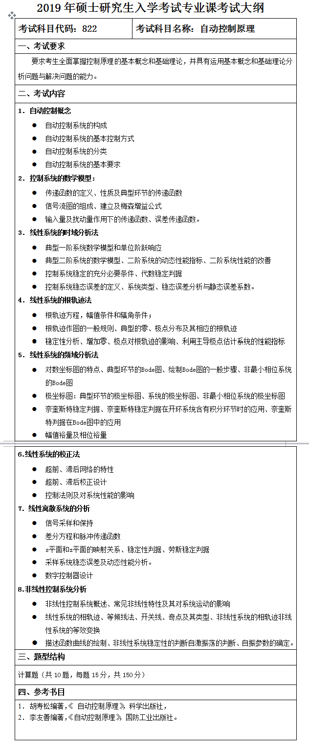
【#考研# 导语】自动控制(原理)是指在没有人直接参与的情况下,利用外加的设备或装置(称控制装置或控制器),使机器、设备或生产过程(统称被控对象)的某个工作状态或参数(即被控制量)自动地按照预定的规律运行。
以下是©文档大全网为大家整理的《2019黑龙江省齐齐哈尔大学自动控制原理考研大纲》供您查阅。


正在阅读:
[抗疫志愿者宣传口号]志愿者服务宣传口号03-29
2017年3月广东广州普通话准考证打印时间:考前3天左右(中医药大学)10-02
六年级话题作文:美无处不在_800字11-22
起床困难户作文12-31
竹作文600字11-08
荷兰移民优势分析03-17
2018年上海高考试题:数学文05-05
江苏无锡锡山区公安派出所2017招聘信息11-09
2022年河北监理工程师考试顺延至11月26日、27日09-24
2107年的愚人节趣事作文10-26