
1.招生对象
2.初中一年级:在全国中小学生学籍信息管理系统有正常学籍的小学应届毕业生;
2.招生办法
2.招生条件
(1)户籍适龄儿童少年:可直接申请民办学校;
(2)非户籍适龄儿童少年:落实以居住证为主要依据的随迁子女入学政策,非户籍适龄儿童少年可选择父母一方或其他法定监护人(以下简称“监护人”)按规定申请民办学校。其中:
监护人是东莞市户籍的,可直接申请民办学校;
监护人是中国境内非东莞市户籍的,须持本市有效《广东省居住证》(含电子居住证);
监护人是港澳户籍的,须持本市有效《港澳居民居住证》;
监护人是台湾户籍的,须持本市有效《台湾居民居住证》或五年期的《台湾居民来往大陆通行证》;
监护人是外国国籍的,须持有效护照、签证或居留许可等证件。
父或母在本市实际居住或就业,因特殊情况暂无法提供上述有效证件的非户籍适龄儿童少年,其父或母办理了本市有效居住登记、提供在本市居住或就业证明材料(包括但不限于社保清单、纳税清单或房产证明等)以及签订补办居住证书后,可在招生补录阶段向仍有剩余学位的民办学校申请入读。该类适龄儿童少年也需要在招生平台网上报名,但不能网上填报志愿。
3.招生计划。民办学校须严格按照办学规模及当年有关规定确定招生计划。
4.招生类别和录取顺序。依次为“直升入学”“长幼同校入学”及“电脑派位”。
(1)直升入学。在具有直升资格的学校或幼儿园就读的应届毕业生,可以自愿为原则,向符合条件的对口直升学校申请直升。如直升申请人数少于对口直升学校招生计划数的,全部予以录取;直升申请人数超过对口直升学校招生计划数的,由对口直升学校通过电脑随机摇号方式确定直升录取名单,未能被直升学校录取的学生可继续填报本市其他民办学校志愿,通过“电脑派位”方式录取。
凡被直升录取的学生,其他民办学校志愿自动失效,但不影响其他类别志愿学校的填报和录取。直升入学录取名单确定后向社会公示,接受监督。
(2)长幼同校入学。民办学校在满足完“直升学生”学生入学需求后如仍有剩余民办学位,按剩余民办学位50%的比例提供学位优先满足相同监护人下多孩家庭(简称“同一家庭”)兄弟姐妹同校入学需求。民办学校“长幼同校入学”仅限于同一家庭中哥哥姐姐目前在本市义务教育民办学校非毕业班就读或2023年秋季能直升录取到义务教育民办学校就读,其弟弟妹妹今年需要申请小学一年级或初中一年级。
如“同校入学”提供的学位计划数超过申请人数,全部予以录取,剩余的学位计划数增加至“电脑派位”计划数。如提供学位计划数少于申请人数,由民办学校通过电脑派位方式确定录取名单。
没被录取的学生可继续填报“电脑派位”志愿随机录取。
(3)电脑派位。民办学校在确定“直升入学”“长幼同校入学”学生名单后,剩余的学位对外招生,符合条件的学生可选报本市不超过3所的民办学校,实行电脑派位随机录取。电脑派位工作由市教育局统一组织实施,具体电脑派位办法另文通知。
5.注意事项
(1)符合“直升入学”资格,但监护人不是本市户籍或因特殊情况暂无法提供上述有效证件的非户籍适龄儿童少年,其父或母在办理本市有效居住登记、提供在本市居住或就业证明材料(包括但不限于社保清单、纳税清单或房产证明等)以及签订补办居住证书后,予以直升。不符合条件的学生只能在招生补录阶段向仍有剩余学位的民办学校申请入读。
(2)幼升小直升政策截止至2024年,2023年秋季起入学的幼儿园学生,毕业时不能通过直升方式入读民办学校。
(3)从2022年秋季起转学到有直升资格学校(或幼儿园)就读的学生,毕业时不能通过直升方式申请入读对口直升学校。该部分学生可以报名参加学校的“电脑派位”或“补录”。
(4)按顺序录取。符合条件的学生只能选民办学校招生类别中的一类填报志愿,如选择并被“直升入学”录取的学生,不能填报“长幼同校入学”和“电脑派位”志愿;如选择“长幼同校入学”并被录取的学生,不能填报“直升入学”和“电脑派位”志愿;如选择了“直升入学”或“长幼同校入学”但没被录取的学生,可继续填报不少3所“电脑派位”学校志愿。“直升入学”和“长幼同校入学”录取名单确定后应对外公示不少于3天,接受监督。
7.非起始年级插班生
民办学校应在办学规模规定范围内,按照学籍管理相关规定以及招生备案意见招收非起始年级插班生。
3.招生程序
1.直升意愿征集录入→2.网上报名、采集信息→3.资料审核(结果公布、结果复核)→4.志愿填报→5.电脑派位(公布录取结果)→6.注册缴费→7.招生补录→8.数据整理→9.建立学籍。
(一)直升意愿征集录入
九年一贯制、十二年一贯制、多层次民办学校及有关民办教育集团内自愿报读并被直接录取的适龄儿童少年,符合直升条件的学生,由民办学校登记统计好名单后交南城教育管理中心,南城教育管理中心核对学生学籍及有关信息后,将符合条件的学生数据录入招生平台。
(二)网上报名、采集信息
1.报名方式:实行网上报名。所有本市户籍和非本市户籍适龄儿童少年申请本市小学一年级或初中一年级学位,非户籍适龄儿童少年申请积分制入学学位(含民办学位补贴),均须在规定时间内通过以下网站、微信公众号或APP登录“东莞市义务教育阶段学校统一招生平台”(简称“招生平台”)进行入学报名。
(电脑版)网址:https://zs.dg.cn;
(手机版):“东莞慧教育”微信公众号(订阅号),“东莞市教育局”微信公众号(服务号),i莞家微信公众号,i莞家APP。
2.报名时间:2023年5月16日10:00-5月22日17:30
3.信息填写。符合条件的学生家长须在报名时间内登录“招生平台”,填写“学生基本信息”“监护人基本信息”及有关信息,上传规定的证件照片。申请积分入学的学生家长按积分方案要求填写相关信息。申请民办学校“长幼同校入学”的学生家长填写申请人哥哥姐姐的相关信息。网上报名期间内,填写的信息可多次修改;网上报名时间结束后,招生平台关闭不再接受网上报名和修改。
(三)初审结果公布
1.网上报名时间结束后,各有关职能部门、民办学校对报名资料进行初审,初审结果于2023年6月4日公布;学生家长登录招生平台查询并“网上确认”初审结果。民办学校须在初审结果前确定“长幼同校入学”录取名单。“网上确认”初审结果后,家长不能再对报名信息和初审结果进行修改或复核,请家长确认初审结果无误后再进行志愿填报。
2.资料复审:2023年6月4日9:30-6月9日17:30。初审不通过或对初审结果、积分结果有异议的学生家长,请按复核指引在规定时间内提出复核,复核通过后须在志愿填报时间结束前完成志愿填报。
3.审核结果确认:审核结果作为志愿填报和学位录取的依据,学生家长须如实、准确、完整填写信息和上传证件照片,如因信息填写不真实、不准确或不完整造成无法填写志愿或志愿类别不正确影响录取结果,后果由学生家长自负。审核结果确认后,将不能进行修改。
(四)志愿填报
1.填报时间:2023年6月4日9:30-6月12日17:30。
符合条件的学生可在规定时间内,按照志愿类别自行填报相应的志愿学校,逾期关闭招生平台。
2.志愿类别
户籍学生:可自选填报“户籍地公办学校”“优待政策学位”或“民办学校”等志愿类别中一项或多项学位;
非户籍学生:可自选填报“积分制入学”“优待政策学位”或“民办学校”等志愿类别中一项或多项学位。
3.每个学生均可填报不超过3所民办学校。根据每所民办学校对外招生人数,通过电脑派位方式,按派位号结合志愿先后顺序录取。学生家长在填报民办学校志愿前,须认真阅读各民办学校招生简章,充分了解民办学校办学条件、办学特色、招生计划、收费标准、走读住宿安排、校车接送等情况,再合理填报志愿。
4.志愿填报期间内,填写的志愿信息可多次修改;志愿填报时间结束后,招生平台关闭不再接受志愿填报和修改。
(五)电脑派位及公布录取结果
市教育局于2023年7月5日进行全市民办义务教育学校电脑派位录取。电脑派位后,现场公布派位结果,学生家长可登录招生平台查询录取结果。
(六)注册缴费
1.学生注册缴费。学生家长根据招生平台上的录取结果,于2023年7月8日-10日选择其中1所有录取结果的学校注册缴费(含“直升入学”“长幼同校入学”录取学生)。具体每所学校的注册缴费时间和要求以学校注册须知为准。逾期未注册缴费的申请人视为自动放弃录取资格。
2.学校注册确认。注册缴费时,家长在招生平台点击注册学校的“注册码”,注册学校在招生平台接收到学生的“注册码”后,须在2023年7月11日17:30前登录招生平台为已注册的学生进行“注册确认”。
3.招生平台实行查重管理,已被学校“注册确认”的申请人,不能再到其他学校注册或补录。各学校须在全市规定的注册时间内确定学校的注册缴费时间,不得提前要求学生注册缴费,不得拒绝接收被录取且在规定时间内注册缴费的学生。
4.民办学校要严格按照核定的项目和标准进行收费,收费内容应在招生简章注明。民办学校的学费和住宿费要按市发展和改革局核定的标准收取,服务性收费和代收费应按提前公示的标准收取。不得在公示的收费项目、收费标准之外收取其他任何费用。
(六)民办学校补录。注册缴费后,如民办学校仍有剩余学位,可开展补录工作。学位已满的民办学校不再进行补录。
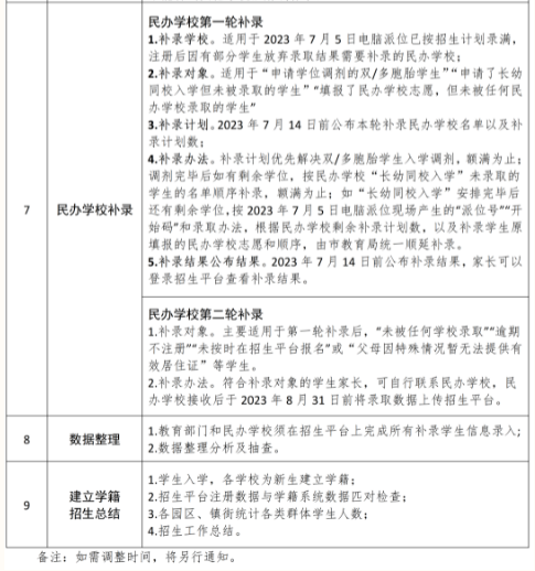
1.第一轮补录
(1)补录学校。适用于2023年7月5日电脑派位已按招生计划录满,注册后因有部分学生放弃录取结果需要补录的民办学校。
(2)补录对象。适用于“申请学位调剂的双/多胞胎学生”“申请了长幼同校入学但未被录取的学生”“填报了民办学校志愿,但未被任何民办学校录取的学生”。
“已在公办或民办学校注册确认”“已有民办学校录取结果但逾期不注册(双/多胞胎学生除外)”以及“未在招生平台报名”的学生均不能进行第一轮补录。
(3)补录计划。2023年7月14日前公布本轮补录民办学校名单以及补录计划数。
(4)公布补录结果。2023年7月14日前公布补录结果,家长可以登录招生平台查看补录结果。
(5)补录办法。补录计划优先解决双/多胞胎学生入学调剂,额满为止;调剂完毕后如有剩余学位,按民办学校“长幼同校入学”未录取的学生的名单顺序补录,额满为止;如“长幼同校入学”安排完毕后还有剩余学位,按2023年7月5日电脑派位现场产生的“派位号”“开始码”和录取办法,根据民办学校剩余补录计划数,以及补录学生原填报的民办学校志愿和顺序,由市教育局统一顺延补录。
(6)双/多胞胎学生学位调剂办法。双/多胞胎兄弟姐妹在民办志愿和民办志愿顺序一致的情况下,如民办学校电脑派位后未能被同一学校录取,可于2023年7月5日15:00-7月6日17:30前登录招生平台“双/多胞胎学位调剂”栏目提出申请和上传佐证材料(监护人户口本,双/多胞胎学生的户口本和出生证等),经属地教育部门审核通过后,由招生平台自动调剂。其中,如双/多胞胎均有录取学校,由招生平台将被靠后志愿录取的一双/多胞胎一方自动调剂到被靠前志愿录取的一方的学校;如双/多胞胎只有一方有录取学校,将未有录取结果的一方自动调剂到有录取学校的一方;如双/多胞胎均没有录取结果,由其家长自行联系民办学校进行第二轮补录。双/多胞胎兄弟姐妹民办志愿和民办志愿顺序不一致的,不接受调剂。
(7)注册缴费。2023年7月15日-17日,具体以补录学校通知为准。民办学校不得拒绝接收被录取且在规定时间内注册缴费的学生。注册缴费后,民办学校根据学生“注册码”在招生平台上“注册确认”。
2.第二轮补录
(1)补录学校。仍有剩余学位的民办学校。
(2)补录对象。适用于“未被任何学校录取”“逾期不注册”“未按时在招生平台报名”或“父母因特殊情况暂无法提供有效居住证”等学生。
(3)补录办法。由民办学校结合小学一年级或初中一年级新生注册后的学位剩余情况制定补录方案,有剩余学位的应优先解决“直升入学”“长幼同校入学”未被录取或“在本镇街居住”的学生补录申请。符合补录对象的学生家长,可自行联系民办学校;民办学校在接收补录学生时,须先检查学生和监护人的补录资格,登录招生平台进行“注册查重”,不符合条件不予以补录。非本市毕业的小学毕业生提供学籍卡。民办学校接收后于2023年8月31日前将有关录取数据上传招生平台。
(八)数据整理。招生工作结束后,南城教育部门以及民办学校做好数据整理上传;市教育局对学生报名数据以及录取数据随机抽查。
(九)学籍建立。开学后,各中小学在学籍系统上为新生建立学籍信息。凡未经招生平台招录的学生不能在学籍系统上建立学籍,因私下招生、超计划招生、违规招生等行为造成学生学籍无法正常办理的,其责任和后果由民办学校、申请人家长自负。市、镇两级教育部门开学后将对招生平台和学籍系统数据进行匹对核查,核查结果将与学校评优评奖、民办学校年检以及明年招生计划挂钩。
4.其他事项
南城教育管理中心招生咨询电话:
民办招生0769-22880381,积分入学0769-23198910
南城教育网:https://ncjyw.dgjy.net
东莞南城发布公众号:
东莞南城阳光教育公众号:
附件:
附件1:南城街道2023年义务教育阶段学校招生入学日程安排


附件2:南城民办学校信息一览
学校名称:东莞市南城开心实验学校
地址:南城街道科创路310号
微信公众号名称:东莞市南城开心实验学校
招生电话:0769-23188510、23188520
东莞市宏远外国语学校
地址:南城街道宏远金丰花园内
微信公众号名称:东莞市宏远外国语学校
招生电话:0769-22426303
东莞市南城御花苑外国语学校
地址:东莞市南城街道蛤地路18号
微信公众号名称:东莞市南城御花苑外国语学校
招生电话:0769-22851789、18122856587
东莞市南城尚城学校
地址:南城街道宏六路87号
微信公众号名称:东莞市南城尚城学校
招生电话:0769-22888155、18002846658
东莞市博立雅外国语学校
地址:南城街道宏三路1号
微信公众号名称:东莞市博立雅外国语学校(原东莞市波利亚外国语学校)
招生电话:0769-22820133
东莞市南城东晖实验学校
地址:广东省东莞市南城街道莞太路南城段358号
微信公众号名称:东莞市南城东晖实验学校
招生电话:0769-22808099、22807899
东莞市南城星河学校
地址:南城街道石鼓社区公园路1号
微信公众号名称:东莞市南城星河学校
招生电话:0769-22903168、22901563、22907930
东莞市南城星辉小学
地址:南城街道豪岗大围村前巷1号
微信公众号名称:东莞南城星辉小学
招生电话:0769-22363135、22362736
正在阅读:
5月16日报名启动!2023年广东东莞南城街道民办小学秋季招生流程和日程安排公布05-16
国庆节黑板报:“十一”见闻03-23
青海海北2017年10月自考成绩查询时间02-10
培训机构老师个人教学工作计划11-06
2020司法考试备考考点:特殊食品12-08
2017年内蒙古兴安盟中考分数线已公布01-27
2017年山东潍坊诸城16处镇街园区招聘社区专职工作人员简章02-16
房地产中秋节活动策划201603-01