
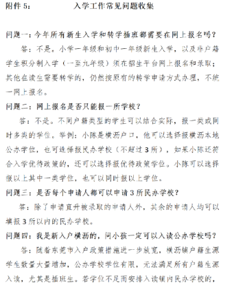
1.招生对象
2、初中一年级:在全国中小学生学籍信息管理系统有正常学籍的小学应届毕业生。
3、非起始年级:小学非起始年级转学必须符合相应的入学年龄;初中非起始年级转学,必须要与原就读年级相衔接。义务教育阶段不实行留级制度,学校之间转学均不得变更就读年级。
4、因身体状况确需延缓入学的横沥镇户籍适龄儿童少年,由其父母或者其他法定监护人,于7月31日前向横沥镇招生办公室提出书面申请,并附上相关佐证材料(原件、复印件),审核同意后延缓一年入学。
2.招生计划数
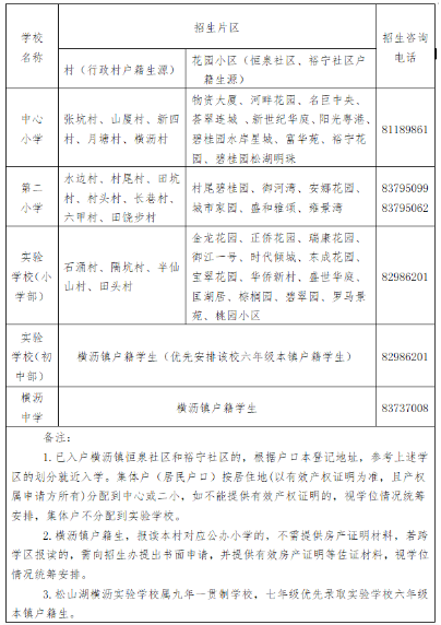
1、小学一年级,计划开设36个教学班,其中中心小学设12个班,第二小学设17个班,实验学校开设7个班,计划招生约1620人。
2、横沥中学初中一年级开设20个教学班,计划招生约1000人;实验学校初中一年级开设6个教学班,计划招生约300人。
3、插班:小学二年级招约69人,三年级约0人,四年级0人,五年级0人,六年级招约67人;初中八年级招约31人,九年级招约10人。实验学校不招插班生(六年级除外)。
(二)民办学校招生人数
民办学校招生班额与招生人数,以市核定人数为准。
(三)2023年横沥镇随迁子女积分制学位供给数量
根据《东莞市非户籍适龄儿童少年积分入读公办义务教育学校实施方案》(东府〔2023〕27号)通知精神,2023年秋季我镇提供积分制公办学位(含政府购买民办学位)400个,其中公办学校学位200个,政府购买民办学校学位200个。
(四)镇政府购买民办学位数量
为有效解决入学问题,镇政府向镇内民办学校购买学位,提供符合有关条件的学生使用,学位数根据实际申请情况而定。采用“先交后补”的方式,即先由家长向入读学校缴交每学期的学杂费,开学后由镇内民办学校收集符合条件的学生名单,再由镇财政将每学期的购买学位金额按以上定额标准发放给学生家长。横沥镇辖区外的民办学校,均不在政府购买学位范围内。
政府购买民办学校学位定额标准为:10000元/学年/生,小学初中同价。该标准为定额补贴,包含免费义务教育公用经费补助和免费义务教育教科书补助。
3.学位安排原则
1、本镇户籍适龄儿童少年起始年级。
本镇户籍适龄学童按照“入户先后”“相对就近”“统筹调配”相结合的原则进行。其中申请起始年级(中心小学、第二小学、实验学校的起始年级是一年级)片区划分大致范围如下(初中不按片区划分):


小学一年级:以公办学校学位为主,当户籍地址学区内的学生超过预报名学校提供学位数时,则根据学生入户横沥的时间先后顺序进行安排,额满即止;其余学生统筹安排到其他公办学校,额满即止;若区外公办学位亦不足,请家长选择本镇有学位的民办学校就读,享受我镇政府购买民办学校学位服务。
初中一年级:当报名学生超过预报名学校提供学位数时,实行摇号,额满即止;若公办学位不足,请家长选择本镇有学位的民办学校就读,享受我镇政府购买民办学校学位服务。
2、本镇户籍非起始年级学生。
原在外就读的和新迁入户横沥镇的户籍学生需插班入读公办学校的,横沥镇招生办公室将按申请人入户时间先后顺序和全镇公办学校学位剩余情况进行统筹调配(不按片区划分),其中当学位不足需到镇内民办学校就读的学生(包括选择在原民办学校继续就读的),可享受政府购买民办学位补贴。
3、本镇户籍的长幼同校申请。
根据市招生政策精神,长幼同校申请不等同择校,镇街管理中心根据镇招生方案和学位实际统筹安排。哥哥姐姐(同一监护人)已在公办学校就读的(非毕业班),其申请起始年级就读的弟弟妹妹可向招生办提出申请到同一所学校就读(实验学校除外):如哥哥姐姐在小学的,其申请起始年级的弟弟妹妹根据学位剩余情况统筹到中心或二小,学位不足的不进行统筹;如哥哥姐姐在初中的,可统筹到横中和二小。不接受统筹的,则按户籍生原录取原则进行安排。非起始年级长幼同校不在申请范围。
(二)积分入学群体
1、法定监护人须持有《广东省居住证》(电子居住证)或东莞市户口本需在规定时间内上平台进行报名,符合条件的学生家长须在报名时间内登录“招生平台”,填写“学生基本信息”“监护人基本信息”及有关信息,按平台积分项目所需材料上传进行报名。
2、网上报名期间内,填写信息可多次修改,网上报名时间结束后,“招生平台”关闭不再接受报名和修改。符合积分制入学申请的随迁子女,积分方式、积分内容、申办流程和日程安排等按照《东莞市非户籍适龄儿童少年接受义务教育实施办法》(东府〔2023〕26号)和《东莞市非户籍适龄儿童少年积分入读公办义务教育学校实施方案》(东府〔2023〕27号)执行。(有关积分入学安排请详细阅读附件3)
3、2023年积分入读公办义务教育学校(含政府购买学位),民办学校入学不需要申请积分入学。六年级升初中一年级横沥镇政府购买民办学校学位资格自动失效,必须重新申请入读公办,重新计算。往年已享受民办学位补贴的,可重新积分,申请政府购买横沥镇民办学校学位,如达到购买学位分数的,享受政府购买横沥镇民办学校学位服务。如达不到分数,继续享受民办学位补贴。2023年民办学校学位补贴统一补贴标准,不设一档二档,小学5000元/生/年,初中6000元/生/年,包含免费义务教育公用经费补助和免费义务教育教科书补助。
(三)优待政策群体
1、起始年级
申请小学一年级、初中一年级优待政策学位的:在报名时间内需以法定监护人居住证或本市户口为首要条件进行网上报名,再线下提交纸质资料。市、镇优待企业线下纸质报名材料先递交经济发展局或投资促进中心审核,再提交横沥镇招生办公室复核。其他优待政策申请资料直接递交到横沥镇招生办公室审核。没有按流程报名的,资格不作受理。
符合条件的申请,如公办学校学位不足,可选择我镇有学位的民办学校入读,享受政府购买民办学校学位服务。
2、非起始年级
申请非起始年级优待政策学位的:以民办学校解决为主,享受政府购买民办学校学位服务。
3、优待政策种类
(1)市优待政策
①企业人才子女:按《东莞市高端人才和企业人才子女入学实施办法》(东府办〔2019〕45号)执行。
②父母一方符合《东莞市优才卡管理暂行办法》(东府〔2020〕81号)规定,且成功申领有效的东莞市优才卡(莞香卡、玉兰卡),并在我镇工作或在我镇拥有自有房产的适龄子女。
③父母一方近5年获得“东莞市荣誉市民”称号,或者获东莞市委、市政府或以上部门授予个人荣誉称号,并在我镇工作或在我镇居住的适龄随迁子女。
④烈士、因公牺牲军人的子女,符合有关规定和条件的现役军人子女、残疾军人子女、公安英烈和因公牺牲伤残公安民警子女、国家综合性消防救援队伍子女。
⑤符合条件的台湾户籍和华人华侨适龄儿童、少年。
(2)镇优待政策
①镇政策扶持的企业人才子女。
②与横沥镇政府签订优惠政策入学协议的小区业主子女。
③本市外镇户籍适龄儿童、少年:父母一方为横沥镇户籍,并在横沥工作或居住的;父母一方为横沥镇机关事业单位在编工作人员。
④本镇公办学校专任教师子女(临聘教师需工作满1年或以上)。
⑤对我镇经济社会建设或精神文明建设有较大贡献的个人子女,需经镇政府确认。
⑥经我镇体委确认的横沥镇乒乓球训练基地的学生运动员。
(四)民办学校录取顺序
依次为“直升入学”“政府购买服务”“长幼同校入学”及“电脑派位”。
1、直升入学:在具有直升资格的学校或幼儿园就读的应届毕业生,可以自愿为原则,向符合条件的对口直升学校申请直升。如直升申请人数少于对口直升学校招生计划数的,全部予以录取;直升申请人数超过对口直升学校招生计划数的,由对口直升学校通过电脑随机摇号方式确定直升录取名单,未能被直升学校录取的学生可继续填报本市其他民办学校志愿,通过“电脑派位”方式录取。
2、政府购买服务:民办学校在满足完直升学生入学需求后如有剩余学位,属地教育部门可向民办学校购买服务,与民办学校商定购买服务的要求和数量,由属地教育部门负责资料审核。
3、长幼同校入学:民办学校在满足完“直升学生”和“政府购买服务”学生入学需求后如仍有剩余民办学位,按剩余民办学位50%的比例提供学位优先满足相同监护人下多孩家庭(简称“同一家庭”)兄弟姐妹同校入学需求。民办学校“长幼同校入学”仅限于同一家庭中哥哥姐姐目前在本市义务教育民办学校非毕业班就读或2023年秋季能直升录取到义务教育民办学校就读,其弟弟妹妹今年需要申请小学一年级或初中一年级。如“同校入学”提供的学位计划数超过申请人数,全部予以录取,剩余的学位计划数增加至“电脑派位”计划数。如提供学位计划数少于申请人数,由民办学校通过电脑派位方式确定录取名单。没被录取的学生可继续填报“电脑派位”志愿随机录取。
4、电脑派位。民办学校在确定“直升入学”“政府购买服务”“长幼同校入学”学生名单后,剩余的学位对外招生,符合条件的学生可选报本市不超过3所的民办学校,实行电脑派位随机录取。电脑派位工作由市教育局统一组织实施。
(五)未办理居住证的非户籍适龄儿童少年
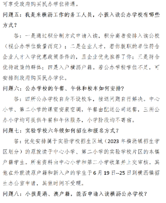
父或母在本市实际居住或就业,因特殊情况暂无法提供上述有效证件的非户籍适龄儿童少年,其父或母办理了本市有效居住登记、提供在本市居住或就业证明材料(包括但不限于社保清单、纳税清单或房产证明等)以及签订补办居住证书后,可在招生第二轮补录阶段向仍有剩余学位的民办学校申请入读。该类适龄儿童少年起始年级也需要在招生平台网上报名,但不能网上填报志愿。有学位的民办学校需核对情况是否属实,收集家长和学生佐证材料、书报镇招生办备案再进行录取。
4.招生办法
1、所有本市户籍和非本市户籍适龄儿童少年申请公民办学校小学一年级和初中一年级学位的(包括户籍生报名、积分入学报名、优待政策报名、民办学校报名),需在规定时间内登录以下平台报名:
“东莞市义务教育阶段学校统一招生平台”(简称“招生平台”)。
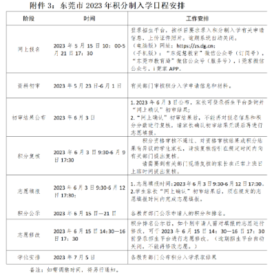
报名时间:2023年5月16日10:00--5月22日17:30(逾期系统自动关闭)。
网址:https://zs.dg.cn;
手机版:“东莞慧教育”微信公众号(订阅号)、
“东莞市教育局”微信公众号(服务号)、
“i莞家”微信公众号和“i莞家”APP。
2、信息填写
符合条件的学生家长须在报名时间内登录“招生平台”填写“学生基本信息”“监护人基本信息”及有关信息,上传规定的证件照片。申请积分入学的学生家长按积分方案要求填写的相关信息。申请民办学校“长幼同校入学”的学生家长填写申请人哥哥姐姐的相关信息。
网上报名期间内,填写的信息可多次修改,网上报名结束后,招生平台关闭不再接受网上报名和修改。
3、招生工作领导小组办公室(简称“招生办公室”)
地点:横沥镇恒泉路53号103室体育馆一楼左侧(导航:“横沥妇女之家”),咨询电话:83725009。
4、招生条件
本镇户籍适龄儿童少年:可直接申报公民办学校。
非本镇户籍适龄儿童少年:可申请优待政策学位、积分入学学位和民办学校学位,申报民办学校时,须选择其父母一方(或法定监护人)作为“家长方”申请入学,其中:
家长方是东莞市户籍的,可直接申报民办学校;
家长方是中国境内非东莞市户籍的,须持本市有效《广东省居住证》或电子居住证;
家长方是港澳户籍的,须持本市有效《港澳居民居住证》或《港澳台居民居住证领取凭证》;
家长方是台湾户籍的,须持本市有效《台湾居民居住证》或《港澳台居民居住证领取凭证》;
家长方是外国国籍的,须持有效护照、签证或居留许可等证件。
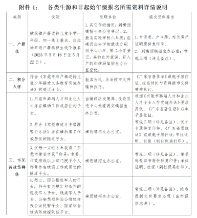
5、各类群体所需要资料请参考附件1。
(二)非起始年级
1、公办学校
(1)横沥镇公办学校非起始年级招少量插班生(松山湖横沥实验学校除六年级外,其他年级不招插班生)。横沥镇户籍学生申请横沥中学、中心小学、第二小学非起始年级实行线下报名方式。请提前下载并填好附件《横沥镇2023年义务教育阶段公办中小学学位申请表》,贴上学生近期1寸免冠彩照,并携带户口簿原件和复印件(集体户户口复印件需要所属社区盖章和提供亲子关系证明:出生证或亲子鉴定)到横沥镇招生办公室报名。
报名时间:2023年5月16日10:00--5月22日17:30。
非横沥镇户籍学生可通过优待政策申请,符合资格的线下向相关部门提交所需材料,由对应部门提交资料给招生办才可受理,积分入学插班以政府购买民办学位为主。
(2)松山湖横沥实验学校六年级学生:只接受松山湖横沥实验学校片区户籍生申请,优先安排属于实验学校招生片区原就读于我镇中心小学、第二小学的实验学校片区户籍学生。中心小学、第二小学属实验学校原户籍地学生申请材料由学校收集并上交;实验学校原户籍地在其他学校就读的学生申请,于规定时间内携带所需资料(公办学位申请表、户口本原件复印件)到横沥镇招生办公室提交申请资料。学位安排视实际情况额满即止,学位不足的,按入户先后顺序录取,其他回原校或中心、二小就读。
申请时间:6月19日--6月25日,其他时间申请不受理,不作安排。
2、民办学校插班请自行到民办学校申请,需提供法定监护人东莞市有效居住证或东莞市户口本,具体要求、时间以各民办学校招生通知为准。
5.资料审核
网上报名时间结束后,各有关职能部门对报名基本信息进行初审,初审结果于2023年6月4日公布,学生家长可登录“招生平台”查询并“网上确认”初审结果。“网上确认”初审结果后,家长不能再对报名信息和初审结果进行修改或复核。
(二)资料复审
初审不通过或对结果有异议的学生家长,如检查填报的信息有误,可于2023年6月4日9:30--6月9日17:30按复核指引向对应部门提出复核,各有关职能部门重新审核,并于2023年6月12日17:30前完成志愿填报。复审不通过的学生,无法进行后续志愿填报和录取,只能在补录环节申请补录。
(三)审核结果作为志愿填报和学位录取的依据,学生家长须如实、准确、完整填写信息和上传证件照片,如因信息填写不真实、不准确或不完整造成无法填写志愿或志愿类别不正确影响录取结果,后果由学生家长承担。审核结果确认后,将不能进行修改。
6.志愿填报
2023年6月4日9:30--6月12日17:30,登录报名系统进行志愿填报,逾期系统自动关闭。
(二)志愿类别
户籍学生:小学一年级可自行填报对应学区的“公办学校”、“优待政策学位”、“民办学校(不超3所)”等志愿类别中一项或多项学位。
非户籍学生:可自选填报“积分入学”、“优待政策学位”或“民办学校(不超3所)”等志愿类别中一项或多项学位。申请了积分制入学的非户籍学生须至少填报1所积分制入学申请镇街所在地的民办学校。
今年学位分配性,每位学生只有一个录取结果,所以各位家长谨慎填报。申请横沥镇公办学校只设置一个志愿,请根据学区划分填报,若申请跨学区的,请在志愿类别的证件资料补充上传有效产权证明材料,并在规定时间内向镇招生办公室提出书面申请,学位视具体情况而定。
(三)积分方面
1、积分查询
2023年6月4日起,申请人家长可登录“招生平台”,查询申请人各项积分。
2、积分复核
申请人家长对评分结果有异议的,可根据各积分项目的复核指引,于6月4日9:30-6月9日17:30前登录招生平台修改并重新提交报名信息。逾期不接受积分复核。
3、请各家长提前阅读部门审核操作指引了解复核要求,密切留意各项目评分结果。如需复核,请尽快按要求提出申请,避免扎堆复核。
7.公布学位分配结果
市教育局统一组织民办学校电脑派位,并现场公布录取结果。
户籍插班生结果会在7月中旬公布。
8.注册缴费
学生家长根据招生平台上录取结果,于2023年7月8日—10日到录取学校注册缴费(含“直升入学”录取学生)。学生家长选择1所有录取结果的学校注册缴费。逾期未注册缴费的申请人视为自动放弃录取资格。
(二)学校注册确认
学生注册缴费时,须向注册学校提供“注册码”,各学校须在2023年7月11日17:30前登录招生平台为已注册缴费的学生进行“注册确认”。
(三)招生平台实行查重管理
已被学校“注册确认”的申请人,不能再到其他学校注册或补录。各学校须在规定时间内确定学校的注册缴费时间,不得提前要求学生注册缴费,不得拒绝接收被录取且在规定时间内注册缴费的学生。
9.其他问题
适龄儿童、少年须严格按照招生日程安排网上报名,5月22日后报名或逾期未注册的户籍学生,以及户籍在网上报名截止时间后8月31日前迁入横沥的户籍学生,民办学位补贴资格自动失效。统一于8月25日至8月31日带上所需资料向镇招生办公室提出书面申请,以购买民办学校学位服务为主,不安排公办学校学位,享受横沥镇政府购买民办学校学位服务。8月31日后申请的,视为自愿放弃学位申请,2023--2024学年不安排公办学校学位也没有任何补贴(含政府购买民办学校学位补贴和民办学位补贴),所有费用由家长自行承担,可在下一年招生入学时重新提出申请。
(二)已安排公办学校学位而自行选择入读民办学校问题。
学生已安排入读我镇公办学校而家长自行选择我镇民办学校入读的,需要于8月25日至8月31日向招生办提出书面申请,通过后可享受政府购买民办学校学位服务;而没有向招生办提出申请,自行到我镇民办学校就读,视为放弃学位,2023--2024学年不享受任何补贴,可在下一年招生入学时重新提出申请。
(三)户籍生放弃民办学位选择回户籍地公办学校问题。
已到民办学校报到并注册的户籍学生,如因特殊情况需要回我镇公办学校就读,须于8月25日至8月31日向镇招生办公室提出书面申请,以政府购买民办学校学位为主。由于民办学校不能转到民办学校就读,只能回原民办学校就读,镇内民办学校可享受政府购买民办学位补贴,镇外则没有补贴。
(四)申请人家长须如实、准确、完整填写信息、填报志愿和上传证件照片,如因信息填写不真实、不准确或不完整造成学位分配不成功,后果由申请人家长承担。
(五)上述民办学校,仅指横沥镇辖区范围的民办学校,辖区外的民办学校,均不在购买学位和民办学位补贴范围内。
(六)民办学校录取通知方式及时间
户籍适龄儿童少年和非莞户籍适龄儿童少年均可报名我镇民办学校,非莞户籍学生法定监护人一方须持我市有效居住证。
2023年7月5日市统一组织电脑派位,派位前教育部门会向社会公布需要进行电脑派位录取的民办学校。电脑派位结束后,学生家长登录招生平台查询录取结果。
民办学校招生类别:分为“直升入学”“政府购买服务”及“对外招生”等类别。
(七)民办学校补录
1、第一轮补录。适用于2023年7月5日电脑派位已按招生计划录满,注册后因有部分学生放弃录取结果需要补录的民办学校。
补录对象:市教育局统一在2023年7月14日前公布本轮补录民办学校名单以及补录计划数。适用于“申请学位调剂的双/多胞胎学生”、“申请了长幼同校入学但未被录取的学生”、“填报了民办学校志愿,但未被任何民办学校录取的学生”。
“已在公办或民办学校注册确认”、“已有民办学校录取结果”但逾期不注册(双/多胞胎除外)以及“未在招生平台报名”的学生均不能进行第一轮补录。
补录结果:2023年7月14日前公布补录结果,家长可以登录招生平台查看补录结果。
2、第二轮补录。民办学校一轮补录后仍有剩余学位的,可在招生平台上公布补录通知,仍无录取结果的申请人,可自行联系民办学校,民办学校接收后于2023年8月31日前将有关录取数据上传招生平台。
(八)补充说明
1、建议家长充分了解民办学校办学条件、办学特色、收费标准、走读住宿安排、校车接送等情况,再合理填报志愿。
2、温馨提示:
(1)相关招生信息可关注“文明横沥”微信公众号、“i横沥”APP或登陆东莞横沥网http://www.dg.gov.cn/hengli/了解与下载。
(2)咨询电话:横沥镇招生办公室电话:83725009;横沥镇招生违规举报电话:83371270,邮箱:hlwjb@vip.126.com。
附件:













正在阅读:
家长收阅!2023年广东东莞市横沥镇幼升小政策和入学日程安排公布05-16
生产班长工作计划书_生产统计工作计划书12-21
[学校党支部副书记是副校级待遇吗?]2019年学校党支部副书记工作总结01-31
简短万圣节祝福语摘抄02-25
[2020中考成绩查询入口官网]2020云南红河中考成绩查询网址:http://www.hh.gov.cn/11-22
高中生800字议论文作文【三篇】05-02
2020浙江泰隆商业银行浙江、上海金融市场风险管理岗社会招聘公告11-03
红包争夺赛作文800字07-13
初一议论文阅读理解及答案|初一议论文:理发能节约时间吗?——笑话_1000字10-18
2018年宁夏卫生资格考试报名条件03-23